Suppr超能文献

阿奇霉素通过抑制自噬和上调 DR4/5 蛋白水平增强 TRAIL 在体外和体内结肠癌中的抗癌活性。

Azithromycin enhances anticancer activity of TRAIL by inhibiting autophagy and up-regulating the protein levels of DR4/5 in colon cancer cells in vitro and in vivo.

机构信息

Institute of Medicinal Biotechnology, Chinese Academy of Medical Sciences & Peking Union Medical College, Beijing, 100050, P.R. China.

出版信息

Cancer Commun (Lond). 2018 Jul 3;38(1):43. doi: 10.1186/s40880-018-0309-9.

Abstract

BACKGROUND

Azithromycin is a member of macrolide antibiotics, and has been reported to inhibit the proliferation of cancer cells. However, the underlying mechanisms are not been fully elucidated. Tumor necrosis factor-related apoptosis-inducing ligand (TRAIL) selectively targets tumor cells without damaging healthy cells. In the present study, we examined whether azithromycin is synergistic with TRAIL, and if so, the underlying mechanisms in colon cancers.

METHODS

HCT-116, SW480, SW620 and DiFi cells were treated with azithromycin, purified TRAIL, or their combination. A sulforhoddamine B assay was used to examine cell survival. Apoptosis was examined using annexin V-FITC/PI staining, and autophagy was observed by acridine orange staining. Western blot analysis was used to detect protein expression levels. In mechanistic experiments, siRNAs were used to knockdown death receptors (DR4, DR5) and LC-3B. The anticancer effect of azithromycin and TRAIL was also examined in BALB/c nude mice carrying HCT-116 xenografts.

RESULTS

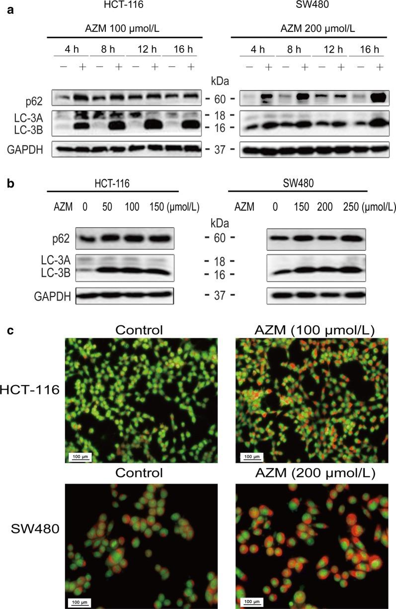
Azithromycin decreased the proliferation of HCT-116 and SW480 cells in a dose-dependent manner. Combination of azithromycin and TRAIL inhibited tumor growth in a manner that could not be explained by additive effects. Azithromycin increased the expressions of DR4, DR5, p62 and LC-3B proteins and potentiated induction of apoptosis by TRAIL. Knockdown of DR4 and DR5 with siRNAs increased cell survival rate and decreased the expression of cleaved-PARP induced by the combination of azithromycin and TRAIL. LC-3B siRNA and CQ potentiated the anti-proliferation activity of TRAIL alone, and increased the expressions of DR4 and DR5.

CONCLUSION

The synergistic antitumor effect of azithromycin and TRAIL mainly relies on the up-regulations of DR4 and DR5, which in turn result from LC-3B-involved autophagy inhibition.

摘要

背景

阿奇霉素是一种大环内酯类抗生素,据报道可抑制癌细胞增殖。然而,其具体作用机制尚未完全阐明。肿瘤坏死因子相关凋亡诱导配体(TRAIL)可特异性靶向肿瘤细胞,而不损伤健康细胞。本研究旨在探讨阿奇霉素与 TRAIL 是否具有协同作用,以及在结肠癌中其潜在作用机制。

方法

采用阿奇霉素、纯化的 TRAIL 或二者联合处理 HCT-116、SW480、SW620 和 DiFi 细胞。采用磺酰罗丹明 B 检测细胞存活率。采用 Annexin V-FITC/PI 染色检测细胞凋亡,吖啶橙染色观察自噬。采用 Western blot 检测蛋白表达水平。在机制实验中,采用 siRNA 敲低死亡受体(DR4、DR5)和 LC-3B。采用 BALB/c 裸鼠皮下移植 HCT-116 细胞的异种移植瘤模型,评估阿奇霉素和 TRAIL 的抗肿瘤作用。

结果

阿奇霉素呈剂量依赖性地抑制 HCT-116 和 SW480 细胞增殖。阿奇霉素与 TRAIL 联合应用可显著抑制肿瘤生长,其效果不能用相加作用解释。阿奇霉素可增加 DR4、DR5、p62 和 LC-3B 蛋白表达,并增强 TRAIL 诱导的细胞凋亡。DR4 和 DR5 的 siRNA 可增加细胞存活率,并降低联合应用阿奇霉素和 TRAIL 诱导的裂解型 PARP 表达。LC-3B siRNA 和 CQ 增强 TRAIL 的单独抗增殖活性,并增加 DR4 和 DR5 的表达。

结论

阿奇霉素与 TRAIL 的协同抗肿瘤作用主要依赖于 DR4 和 DR5 的上调,这反过来又源于 LC-3B 参与的自噬抑制。

https://cdn.ncbi.nlm.nih.gov/pmc/blobs/3951/6029027/07ad91f0fa8b/40880_2018_309_Fig1_HTML.jpg

文献AI研究员

20分钟写一篇综述,助力文献阅读效率提升50倍。

立即体验

用中文搜PubMed

大模型驱动的PubMed中文搜索引擎

马上搜索

文档翻译

学术文献翻译模型,支持多种主流文档格式。

立即体验