Suppr超能文献

免疫基因组学分析表明TP53突变抑制胃癌中的肿瘤免疫。

Immunogenomics Analysis Reveals that TP53 Mutations Inhibit Tumor Immunity in Gastric Cancer.

作者信息

Jiang Zehang, Liu Zhixian, Li Mengyuan, Chen Cai, Wang Xiaosheng

机构信息

Biomedical Informatics Research Lab, School of Basic Medicine and Clinical Pharmacy, Nanjing 211198, China; Cancer Genomics Research Center, School of Basic Medicine and Clinical Pharmacy, Nanjing 211198, China; Big Data Research Institute, China Pharmaceutical University, Nanjing 211198, China.

Department of Electrical and Computer Engineering, University of California, San Diego, La Jolla, CA 92093, USA.

出版信息

Transl Oncol. 2018 Oct;11(5):1171-1187. doi: 10.1016/j.tranon.2018.07.012. Epub 2018 Jul 27.

Abstract

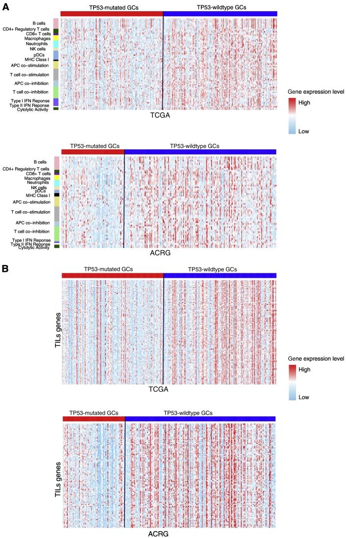
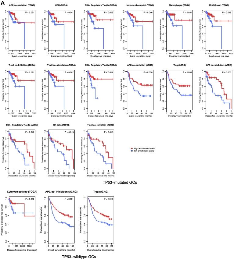
Although immunotherapy continues to demonstrate efficacy in a variety of refractory cancers, currently, no any immunotherapeutic strategy is clinically used for gastric cancer (GC) except its microsatellite instable subtype. Thus, it is important to identify molecular biomarkers for predicting the responders to GC immunotherapy. TP53 mutations frequently occur in GC and are associated with unfavorable clinical outcomes in GC. We performed a comprehensive characterization of the associations between TP53 mutations and immune activities in GC based on two large-scale GC cancer genomics data. We compared expression and enrichment levels of 787 immune-related genes and 23 immune gene-sets among TP53-mutated GCs, TP53-wildtype GCs, and normal tissue, and explored the correlations between p53-mediated pathways and immune activities in GC. Strikingly, almost all analyzed immune gene-sets were significantly downregulated in enrichment levels in TP53-mutated GCs compared to TP53-wildtype GCs. These less active immune pathways and cell types in TP53-mutated GCs included 15 immune cell types and function, tumor-infiltrating lymphocytes, regulatory T cells, immune checkpoint, cytokine and cytokine receptor, human leukocyte antigen, pro-inflammatory, and parainflammation. Moreover, we identified a number of p53-mediated pathways and proteins that were significantly associated with immune activities in GC. Furthermore, we demonstrated that the TP53 mutation itself could result in the depressed immune activities in GC and other cancer types. We revealed that chromosomal instability was an important mechanism for the depressed tumor immunity in TP53-mutated cancers. Finally, we showed that immune cell infiltration and immune activities were likely positively associated with survival prognosis in GC. Our findings suggest that p53 may play an important role in activating tumor immunity in GC and other cancer types and that the TP53 mutation status could be useful in stratifying cancer patients responsive to a certain immunotherapy.

摘要

尽管免疫疗法在多种难治性癌症中持续展现出疗效,但目前除微卫星不稳定亚型外,尚无任何免疫治疗策略被临床用于胃癌(GC)。因此,识别预测GC免疫治疗反应者的分子生物标志物至关重要。TP53突变在GC中频繁发生,并与GC不良临床结局相关。我们基于两项大规模GC癌症基因组学数据,对TP53突变与GC免疫活性之间的关联进行了全面表征。我们比较了TP53突变型GC、TP53野生型GC和正常组织中787个免疫相关基因和23个免疫基因集的表达及富集水平,并探讨了p53介导的通路与GC免疫活性之间的相关性。令人惊讶的是,与TP53野生型GC相比,几乎所有分析的免疫基因集在TP53突变型GC中的富集水平均显著下调。TP53突变型GC中这些活性较低的免疫通路和细胞类型包括15种免疫细胞类型及功能、肿瘤浸润淋巴细胞、调节性T细胞、免疫检查点、细胞因子及细胞因子受体、人类白细胞抗原、促炎和副炎症。此外,我们鉴定出许多与GC免疫活性显著相关的p53介导的通路和蛋白质。再者,我们证明TP53突变本身可导致GC及其他癌症类型中免疫活性降低。我们揭示染色体不稳定是TP53突变型癌症中肿瘤免疫抑制的重要机制。最后,我们表明免疫细胞浸润和免疫活性可能与GC的生存预后呈正相关。我们的研究结果表明,p53可能在激活GC及其他癌症类型的肿瘤免疫中发挥重要作用,且TP53突变状态可能有助于对某些免疫治疗有反应的癌症患者进行分层。

https://cdn.ncbi.nlm.nih.gov/pmc/blobs/309f/6078052/bd7dcab06f39/gr1ab.jpg

文献AI研究员

20分钟写一篇综述,助力文献阅读效率提升50倍。

立即体验

用中文搜PubMed

大模型驱动的PubMed中文搜索引擎

马上搜索

文档翻译

学术文献翻译模型,支持多种主流文档格式。

立即体验