Suppr超能文献

基于数据非依赖采集的 SWATH-MS 在定量蛋白质组学中的应用:教程。

Data-independent acquisition-based SWATH-MS for quantitative proteomics: a tutorial.

机构信息

Bavarian Center for Biomolecular Mass Spectrometry (BayBioMS), Technical University of Munich (TUM), Freising, Germany

Department of Biology, Institute of Molecular Systems Biology, ETH Zurich, Zurich, Switzerland.

出版信息

Mol Syst Biol. 2018 Aug 13;14(8):e8126. doi: 10.15252/msb.20178126.

Abstract

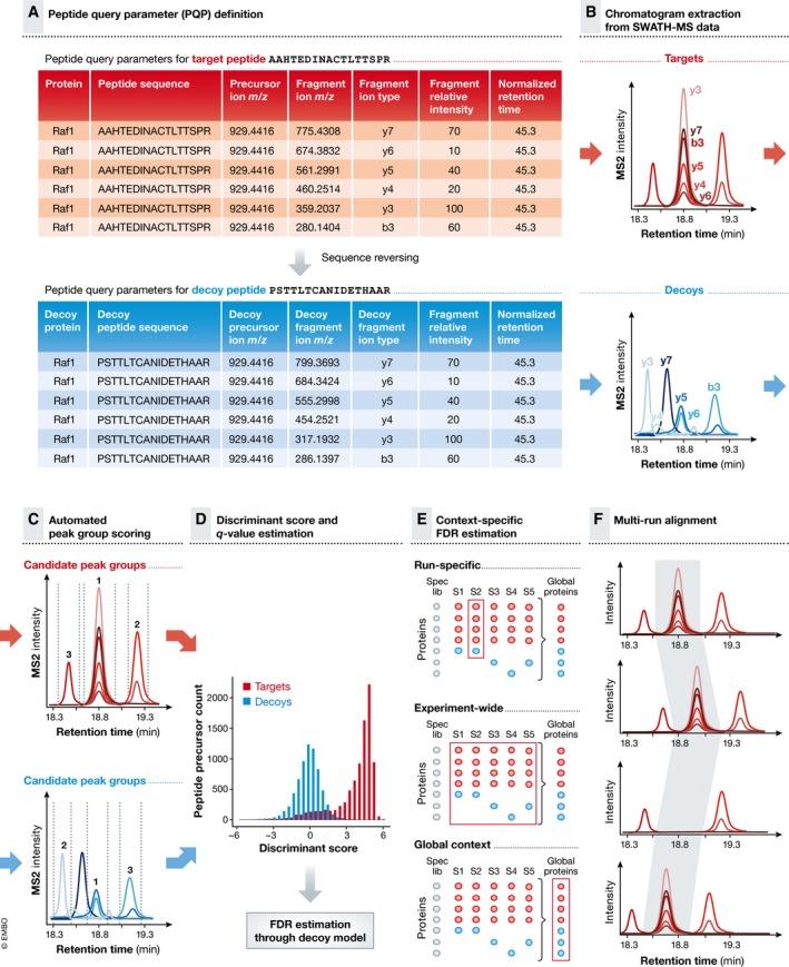
Many research questions in fields such as personalized medicine, drug screens or systems biology depend on obtaining consistent and quantitatively accurate proteomics data from many samples. SWATH-MS is a specific variant of data-independent acquisition (DIA) methods and is emerging as a technology that combines deep proteome coverage capabilities with quantitative consistency and accuracy. In a SWATH-MS measurement, all ionized peptides of a given sample that fall within a specified mass range are fragmented in a systematic and unbiased fashion using rather large precursor isolation windows. To analyse SWATH-MS data, a strategy based on peptide-centric scoring has been established, which typically requires prior knowledge about the chromatographic and mass spectrometric behaviour of peptides of interest in the form of spectral libraries and peptide query parameters. This tutorial provides guidelines on how to set up and plan a SWATH-MS experiment, how to perform the mass spectrometric measurement and how to analyse SWATH-MS data using peptide-centric scoring. Furthermore, concepts on how to improve SWATH-MS data acquisition, potential trade-offs of parameter settings and alternative data analysis strategies are discussed.

摘要

许多领域的研究问题,如个性化医学、药物筛选或系统生物学,都依赖于从许多样本中获得一致且定量准确的蛋白质组学数据。SWATH-MS 是一种特定类型的数据非依赖性采集 (DIA) 方法,正在成为一种将深度蛋白质组覆盖能力与定量一致性和准确性相结合的技术。在 SWATH-MS 测量中,给定样品中落入指定质量范围内的所有离子化肽都以系统且无偏的方式使用相当大的前体隔离窗口进行碎片化。为了分析 SWATH-MS 数据,已经建立了基于肽中心评分的策略,该策略通常需要以前有关感兴趣肽的色谱和质谱行为的知识,形式为光谱库和肽查询参数。本教程提供了有关如何设置和计划 SWATH-MS 实验、如何进行质谱测量以及如何使用肽中心评分分析 SWATH-MS 数据的指南。此外,还讨论了如何改进 SWATH-MS 数据采集、参数设置的潜在权衡以及替代数据分析策略的概念。

https://cdn.ncbi.nlm.nih.gov/pmc/blobs/83ed/6088389/2e9c1d85348d/MSB-14-e8126-g001.jpg

文献AI研究员

20分钟写一篇综述,助力文献阅读效率提升50倍。

立即体验

用中文搜PubMed

大模型驱动的PubMed中文搜索引擎

马上搜索

文档翻译

学术文献翻译模型,支持多种主流文档格式。

立即体验