Suppr超能文献

胰腺癌细胞系免疫肽组的深入探索:对临床免疫肽组学和免疫治疗的意义

Deep Exploration of the Immunopeptidome of a Pancreatic Cancer Cell Line: Implications for Clinical Immunopeptidomics and Immunotherapy.

作者信息

Dorvash Mohammadreza, Illing Patricia T, Croft Nathan P, Ramarathinam Sri H, Purcell Anthony W

机构信息

Department of Biochemistry and Molecular Biology and the Biomedicine Discovery Institute, Monash University, Clayton, Victoria, Australia.

Department of Biochemistry and Molecular Biology and the Biomedicine Discovery Institute, Monash University, Clayton, Victoria, Australia.

出版信息

Mol Cell Proteomics. 2025 Jul 8;24(8):101030. doi: 10.1016/j.mcpro.2025.101030.

Abstract

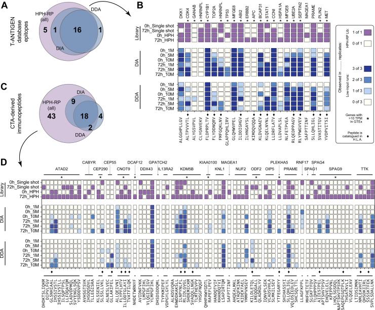
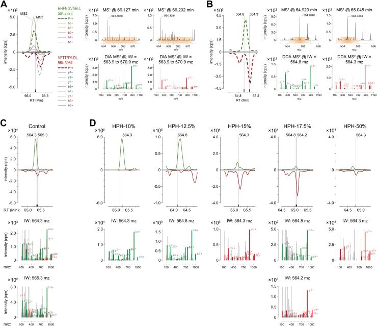
Pancreatic ductal adenocarcinoma (PDAC), with its devastating prognosis and limited treatment options, demands innovative therapeutic strategies. T-cell-based immunotherapy has shown promise for many cancers, including PDAC, but is limited by our knowledge of the breadth of cancer-specific T-cell epitopes available. Thus, a comprehensive assessment of the immunopeptidome of PDAC is essential to pave the way for the effective design of immunotherapy and related interventions. In this study, we immunoaffinity purified Human Leukocyte Antigen (HLA) class I-bound peptides from the Panc1 cell line grown in the absence and presence of cytokine stimulation. These peptides were subjected to an off-line high-pH reversed-phase (HPH-RP) fractionation prior to data acquisition. We demonstrate that HPH-RP fractionation followed by data-dependent acquisition (DDA) is a relatively simple and reliable technique that expands the depth of coverage of the PDAC immunopeptidome, allowing the identification of over 22,500 canonical HLA-bound peptides. In addition, the complementary separation by HPH-RP improved the identification confidence, particularly in the case of co-fragmenting precursors in data-independent acquisition (DIA) workflows. This strategy facilitated the identification of a high number of cancer-testis antigen (CTA)-derived immunopeptides. However, given that fractionation is typically associated with an adsorptive loss, it is impractical to apply HPH-RP on often minuscule clinical specimens and biopsies. Thus, we explored the feasibility of immunopeptidome analysis with cellular inputs as low as 1 million cells (equivalent to approximately 1 mg of tissue) using either a ZenoSWATH DIA interpreted using a spectral library derived from the HPH-RP strategy, or an optimized DDA workflow on the SCIEX ZenoToF 7600 system. Both approaches enabled robust detection of CTA-derived and other potentially clinically actionable immunopeptides even at the lowest cellular inputs. We discuss the relative merits of both acquisition strategies and how they can form the basis for future clinical translational immunopeptidomics approaches to screen tumor antigen presentation in low cellular input PDAC biopsies and provide new opportunities for target identification in immune-based therapies. Data are available via ProteomeXchange with identifiers PXD054360 and PXD054417.

摘要

胰腺导管腺癌(PDAC)预后极差且治疗选择有限,因此需要创新的治疗策略。基于T细胞的免疫疗法在包括PDAC在内的许多癌症中显示出了前景,但由于我们对可用的癌症特异性T细胞表位广度的了解有限,其应用受到了限制。因此,全面评估PDAC的免疫肽组对于有效设计免疫疗法及相关干预措施至关重要。在本研究中,我们通过免疫亲和法从在有无细胞因子刺激条件下培养的Panc1细胞系中纯化了与人类白细胞抗原(HLA)I类结合的肽段。在进行数据采集之前,这些肽段先经过离线高pH反相(HPH-RP)分级分离。我们证明,HPH-RP分级分离后进行数据依赖型采集(DDA)是一种相对简单且可靠的技术,它扩展了PDAC免疫肽组的覆盖深度,能够鉴定出超过22,500种典型的HLA结合肽段。此外,HPH-RP的互补分离提高了鉴定的可信度,特别是在数据非依赖型采集(DIA)工作流程中存在共碎裂前体的情况下。该策略有助于鉴定出大量源自癌-睾丸抗原(CTA)的免疫肽段。然而,鉴于分级分离通常会伴随着吸附损失,将HPH-RP应用于通常极小的临床标本和活检组织是不切实际的。因此,我们探索了使用源自HPH-RP策略的光谱库解释的ZenoSWATH DIA,或在SCIEX ZenoToF 7600系统上优化的DDA工作流程,以低至100万个细胞(相当于约1毫克组织)的细胞输入量进行免疫肽组分析的可行性。即使在最低的细胞输入量下,这两种方法都能可靠地检测到源自CTA的以及其他潜在具有临床可操作性的免疫肽段。我们讨论了两种采集策略的相对优点,以及它们如何能够成为未来临床转化免疫肽组学方法的基础,以筛选低细胞输入量的PDAC活检组织中的肿瘤抗原呈递情况,并为基于免疫的疗法中的靶点鉴定提供新机会。数据可通过ProteomeXchange获取,标识符为PXD054360和PXD054417。

https://cdn.ncbi.nlm.nih.gov/pmc/blobs/9833/12362687/2b2db97b3fd4/ga1.jpg

文献AI研究员

20分钟写一篇综述,助力文献阅读效率提升50倍。

立即体验

用中文搜PubMed

大模型驱动的PubMed中文搜索引擎

马上搜索

文档翻译

学术文献翻译模型,支持多种主流文档格式。

立即体验