Suppr超能文献

使用 MSFragger-DIA 和 FragPipe 计算平台分析 DIA 蛋白质组学数据。

Analysis of DIA proteomics data using MSFragger-DIA and FragPipe computational platform.

机构信息

Department of Pathology, University of Michigan, Ann Arbor, MI, USA.

Department of Computational Medicine and Bioinformatics, University of Michigan, Ann Arbor, MI, USA.

出版信息

Nat Commun. 2023 Jul 12;14(1):4154. doi: 10.1038/s41467-023-39869-5.

Abstract

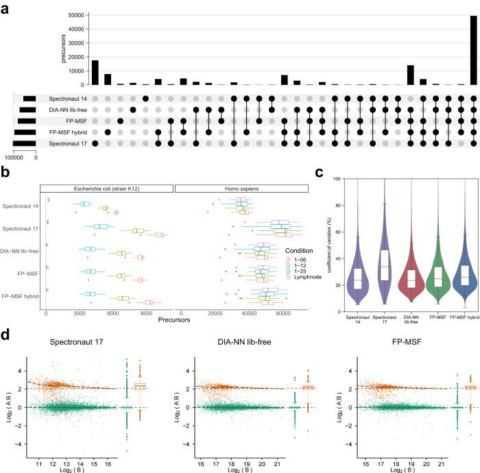
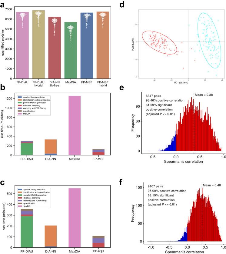
Liquid chromatography (LC) coupled with data-independent acquisition (DIA) mass spectrometry (MS) has been increasingly used in quantitative proteomics studies. Here, we present a fast and sensitive approach for direct peptide identification from DIA data, MSFragger-DIA, which leverages the unmatched speed of the fragment ion indexing-based search engine MSFragger. Different from most existing methods, MSFragger-DIA conducts a database search of the DIA tandem mass (MS/MS) spectra prior to spectral feature detection and peak tracing across the LC dimension. To streamline the analysis of DIA data and enable easy reproducibility, we integrate MSFragger-DIA into the FragPipe computational platform for seamless support of peptide identification and spectral library building from DIA, data-dependent acquisition (DDA), or both data types combined. We compare MSFragger-DIA with other DIA tools, such as DIA-Umpire based workflow in FragPipe, Spectronaut, DIA-NN library-free, and MaxDIA. We demonstrate the fast, sensitive, and accurate performance of MSFragger-DIA across a variety of sample types and data acquisition schemes, including single-cell proteomics, phosphoproteomics, and large-scale tumor proteome profiling studies.

摘要

液相色谱(LC)与数据非依赖性采集(DIA)质谱(MS)联用已越来越多地用于定量蛋白质组学研究。在这里,我们提出了一种从 DIA 数据中直接进行肽鉴定的快速灵敏方法 MSFragger-DIA,该方法利用了基于片段离子索引的搜索引擎 MSFragger 的无与伦比的速度。与大多数现有方法不同,MSFragger-DIA 在进行光谱特征检测和 LC 维度峰追踪之前,对 DIA 串联质谱(MS/MS)谱进行数据库搜索。为了简化 DIA 数据的分析并实现易于重现性,我们将 MSFragger-DIA 集成到 FragPipe 计算平台中,以便无缝支持从 DIA、数据依赖采集(DDA)或这两种数据类型的组合中进行肽鉴定和光谱库构建。我们将 MSFragger-DIA 与其他 DIA 工具进行了比较,例如 FragPipe 中的基于 DIA-Umpire 的工作流程、Spectronaut、无 DIA-NN 库的 DIA-NN 和 MaxDIA。我们展示了 MSFragger-DIA 在各种样本类型和数据采集方案中的快速、灵敏和准确性能,包括单细胞蛋白质组学、磷酸化蛋白质组学和大规模肿瘤蛋白质组学研究。

https://cdn.ncbi.nlm.nih.gov/pmc/blobs/eb02/10338508/94f5fc45c120/41467_2023_39869_Fig1_HTML.jpg

文献AI研究员

20分钟写一篇综述,助力文献阅读效率提升50倍。

立即体验

用中文搜PubMed

大模型驱动的PubMed中文搜索引擎

马上搜索

文档翻译

学术文献翻译模型,支持多种主流文档格式。

立即体验