Suppr超能文献

Lin28 信号支持哺乳动物周围神经系统和中枢神经系统轴突再生。

Lin28 Signaling Supports Mammalian PNS and CNS Axon Regeneration.

机构信息

Department of Orthopedic Surgery, Johns Hopkins University School of Medicine, Baltimore, MD 21205, USA.

Department of Orthopedic Surgery, Johns Hopkins University School of Medicine, Baltimore, MD 21205, USA; State Key Laboratory of Reproductive Biology, Institute of Zoology, Chinese Academy of Sciences, Beijing 100190, China.

出版信息

Cell Rep. 2018 Sep 4;24(10):2540-2552.e6. doi: 10.1016/j.celrep.2018.07.105.

Abstract

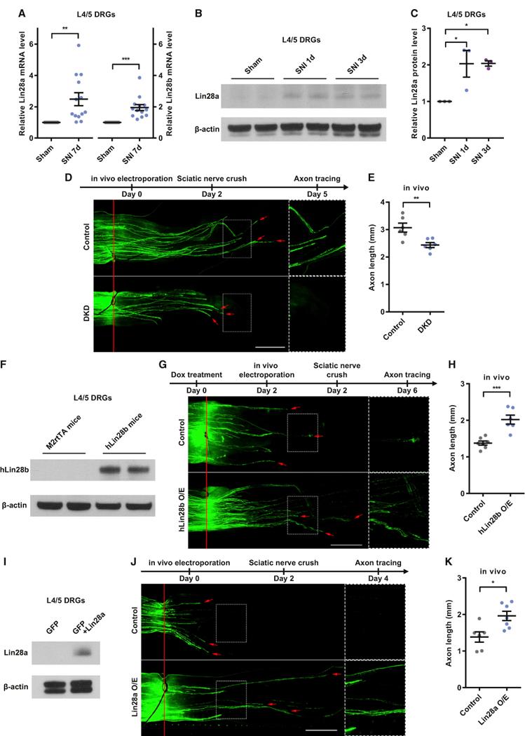
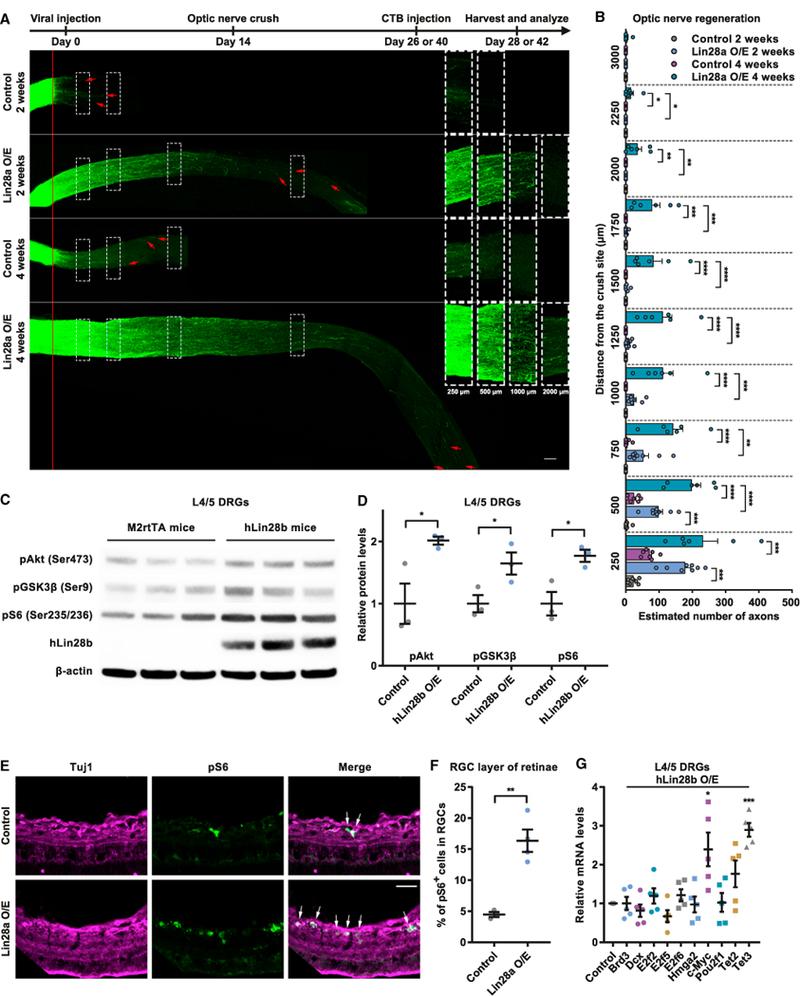
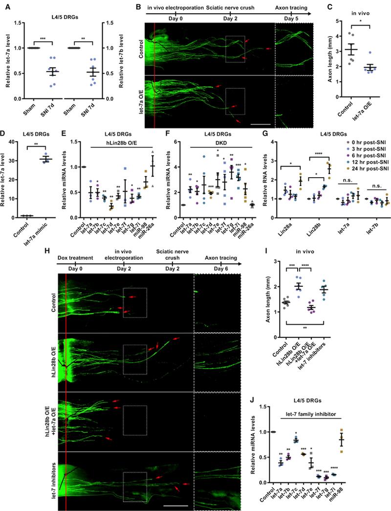
RNA-binding proteins Lin28a/b regulate cellular growth and tissue regeneration. Here, we investigated the role of Lin28 in the control of axon regeneration in postmitotic neurons. We find that Lin28a/b are both necessary and sufficient for supporting axon regeneration in mature sensory neurons through their regulatory partners, let-7 microRNAs (miRNAs). More importantly, overexpression of Lin28a in mature retinal ganglion cells (RGCs) produces robust and sustained optic nerve regeneration. Additionally, combined overexpression of Lin28a and downregulation of Pten in RGCs act additively to promote optic nerve regeneration, potentially by reducing the backward turning of regenerating RGC axons. Our findings not only reveal a vital role of Lin28 signaling in regulating mammalian axon regeneration but also identify a signaling pathway that can promote axon regeneration in the central nervous system (CNS).

摘要

RNA 结合蛋白 Lin28a/b 调节细胞生长和组织再生。在这里,我们研究了 Lin28 在调节有丝分裂后神经元轴突再生中的作用。我们发现 Lin28a/b 通过其调节伙伴 let-7 微 RNA (miRNA) 对于支持成熟感觉神经元的轴突再生是必需和充分的。更重要的是,在成熟的视网膜神经节细胞 (RGC) 中过表达 Lin28a 可产生强大而持续的视神经再生。此外,RGC 中 Lin28a 的过表达与 Pten 的下调联合作用可促进视神经再生,可能通过减少再生 RGC 轴突的向后转位来实现。我们的发现不仅揭示了 Lin28 信号在调节哺乳动物轴突再生中的重要作用,而且还确定了一种可以促进中枢神经系统 (CNS) 轴突再生的信号通路。

https://cdn.ncbi.nlm.nih.gov/pmc/blobs/9470/6173831/30f5f8db9c27/nihms-1506726-f0002.jpg

文献AI研究员

20分钟写一篇综述,助力文献阅读效率提升50倍。

立即体验

用中文搜PubMed

大模型驱动的PubMed中文搜索引擎

马上搜索

文档翻译

学术文献翻译模型,支持多种主流文档格式。

立即体验