Suppr超能文献

脂联素 1 耗竭协调神经元信号通路,促进脊髓损伤后的运动和感觉轴突再生。

Lipin1 depletion coordinates neuronal signaling pathways to promote motor and sensory axon regeneration after spinal cord injury.

机构信息

Biomedical Research Institute, Shenzhen Peking University-The Hong Kong University of Science and Technology Medical Center, Shenzhen 518036, China.

Division of Life Science, State Key Laboratory of Molecular Neuroscience, The Hong Kong University of Science and Technology, Hong Kong, China.

出版信息

Proc Natl Acad Sci U S A. 2024 Sep 24;121(39):e2404395121. doi: 10.1073/pnas.2404395121. Epub 2024 Sep 18.

Abstract

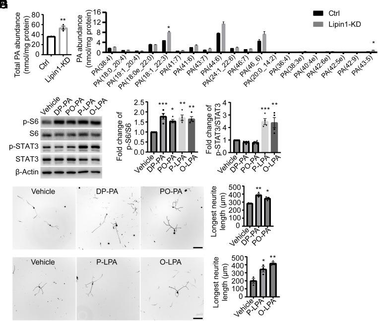
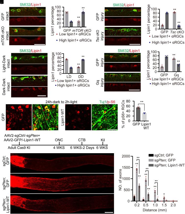
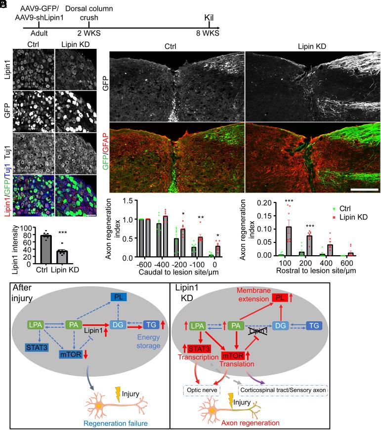
Adult central nervous system (CNS) neurons down-regulate growth programs after injury, leading to persistent regeneration failure. Coordinated lipids metabolism is required to synthesize membrane components during axon regeneration. However, lipids also function as cell signaling molecules. Whether lipid signaling contributes to axon regeneration remains unclear. In this study, we showed that lipin1 orchestrates mechanistic target of rapamycin (mTOR) and STAT3 signaling pathways to determine axon regeneration. We established an mTOR-lipin1-phosphatidic acid/lysophosphatidic acid-mTOR loop that acts as a positive feedback inhibitory signaling, contributing to the persistent suppression of CNS axon regeneration following injury. In addition, lipin1 knockdown (KD) enhances corticospinal tract (CST) sprouting after unilateral pyramidotomy and promotes CST regeneration following complete spinal cord injury (SCI). Furthermore, lipin1 KD enhances sensory axon regeneration after SCI. Overall, our research reveals that lipin1 functions as a central regulator to coordinate mTOR and STAT3 signaling pathways in the CNS neurons and highlights the potential of lipin1 as a promising therapeutic target for promoting the regeneration of motor and sensory axons after SCI.

摘要

成年中枢神经系统 (CNS) 神经元在受伤后下调生长程序,导致持续的再生失败。协调脂质代谢是合成轴突再生过程中膜成分所必需的。然而,脂质也作为细胞信号分子发挥作用。脂质信号是否有助于轴突再生仍不清楚。在这项研究中,我们表明脂联素 1 协调雷帕霉素 (mTOR) 和 STAT3 信号通路来决定轴突再生。我们建立了一个 mTOR-脂联素 1-磷酸脂酰基醇/溶血磷酸脂酰基醇-mTOR 循环,作为一个正反馈抑制信号,有助于在受伤后持续抑制中枢神经系统轴突的再生。此外,脂联素 1 敲低 (KD) 增强了单侧锥体切开术后皮质脊髓束 (CST) 的发芽,并促进了完全性脊髓损伤 (SCI) 后的 CST 再生。此外,脂联素 1 KD 增强了 SCI 后的感觉轴突再生。总的来说,我们的研究表明脂联素 1 作为中枢调节剂,协调 CNS 神经元中的 mTOR 和 STAT3 信号通路,并强调了脂联素 1 作为促进 SCI 后运动和感觉轴突再生的有前途的治疗靶点的潜力。

https://cdn.ncbi.nlm.nih.gov/pmc/blobs/9fdc/11441493/1e2ea7f1c9bf/pnas.2404395121fig01.jpg

文献AI研究员

20分钟写一篇综述,助力文献阅读效率提升50倍。

立即体验

用中文搜PubMed

大模型驱动的PubMed中文搜索引擎

马上搜索

文档翻译

学术文献翻译模型,支持多种主流文档格式。

立即体验