Suppr超能文献

通过亚型和靶点特异性轴突再生及突触前活动增强实现功能性视束重新布线。

Functional optic tract rewiring via subtype- and target-specific axonal regeneration and presynaptic activity enhancement.

作者信息

Zhang Xin, Yang Chao, Zhang Chengle, Wu Junqiang, Zhang Xiang, Gao Jiayang, Wang Xuejie, Chan Leung Ting, Zhou Yiren, Chen Yujun, Tam Sindy Sing Ting, Chen Shuhang, Ma Yuqian, Yung Wing-Ho, Duan Liting, Jiang Liwen, Wang Yiwen, Liu Kai

机构信息

Division of Life Science, State Key Laboratory of Molecular Neuroscience, The Hong Kong University of Science and Technology, Hong Kong, China.

Hong Kong Center for Neurodegenerative Diseases, Hong Kong, China.

出版信息

Nat Commun. 2025 Mar 4;16(1):2174. doi: 10.1038/s41467-025-57445-x.

Abstract

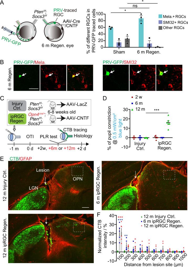
Mechanisms underlying functional axonal rewiring after adult mammalian central nervous system (CNS) injuries remain unclear partially due to limited models. Here we develop a mouse intracranial pre-olivary pretectal nucleus (OPN) optic tract injury model and demonstrate that Pten/Socs3 knockout and CNTF expression in retinal ganglion cells (RGCs) promotes optic tract regeneration and OPN reinnervation. Revealed by transmission electron microscopy, trans-synaptic labeling, and electrophysiology, functional synapses are formed in OPN mainly by intrinsically photosensitive RGCs, thereby partially restoring the pupillary light reflex (PLR). Moreover, combining with Lipin1 knockdown accelerates the recovery and achieves functional reconnection after chronic injury. PLR can be further boosted by increasing RGC photosensitivity with melanopsin overexpression, and it can also be enhanced by treatment of a voltage-gated calcium channel modulator to augment presynaptic release. These findings highlight the importance of neuronal types and presynaptic activity for functional reconnection after CNS injuries.

摘要

成年哺乳动物中枢神经系统(CNS)损伤后功能性轴突重新布线的潜在机制仍不清楚,部分原因是模型有限。在这里,我们建立了一种小鼠颅内橄榄前视前核(OPN)视束损伤模型,并证明视网膜神经节细胞(RGCs)中Pten/Socs3基因敲除和CNTF表达可促进视束再生和OPN重新支配。通过透射电子显微镜、跨突触标记和电生理学揭示,OPN中的功能性突触主要由内在光敏RGCs形成,从而部分恢复瞳孔光反射(PLR)。此外,与Lipin1基因敲低相结合可加速恢复并在慢性损伤后实现功能性重新连接。通过过表达黑视蛋白增加RGC光敏性可进一步增强PLR,通过治疗电压门控钙通道调节剂增强突触前释放也可增强PLR。这些发现突出了神经元类型和突触前活动对CNS损伤后功能性重新连接的重要性。

https://cdn.ncbi.nlm.nih.gov/pmc/blobs/c141/11880380/d54a57c625ff/41467_2025_57445_Fig1_HTML.jpg

文献AI研究员

20分钟写一篇综述,助力文献阅读效率提升50倍。

立即体验

用中文搜PubMed

大模型驱动的PubMed中文搜索引擎

马上搜索

文档翻译

学术文献翻译模型,支持多种主流文档格式。

立即体验