Suppr超能文献

用2-脱氧-D-葡萄糖和线粒体生物能量学抑制剂MDIVI-1对乳腺癌细胞进行代谢靶向

Metabolic Targeting of Breast Cancer Cells With the 2-Deoxy-D-Glucose and the Mitochondrial Bioenergetics Inhibitor MDIVI-1.

作者信息

Lucantoni Federico, Dussmann Heiko, Prehn Jochen H M

机构信息

Department of Physiology and Medical Physics, Royal College of Surgeons in Ireland, Dublin, Ireland.

Centre for Systems Medicine, Royal College of Surgeons in Ireland, Dublin, Ireland.

出版信息

Front Cell Dev Biol. 2018 Sep 11;6:113. doi: 10.3389/fcell.2018.00113. eCollection 2018.

Abstract

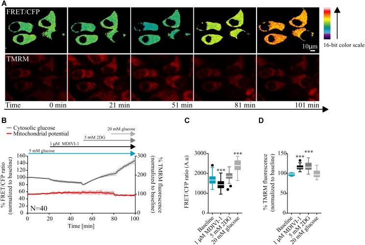
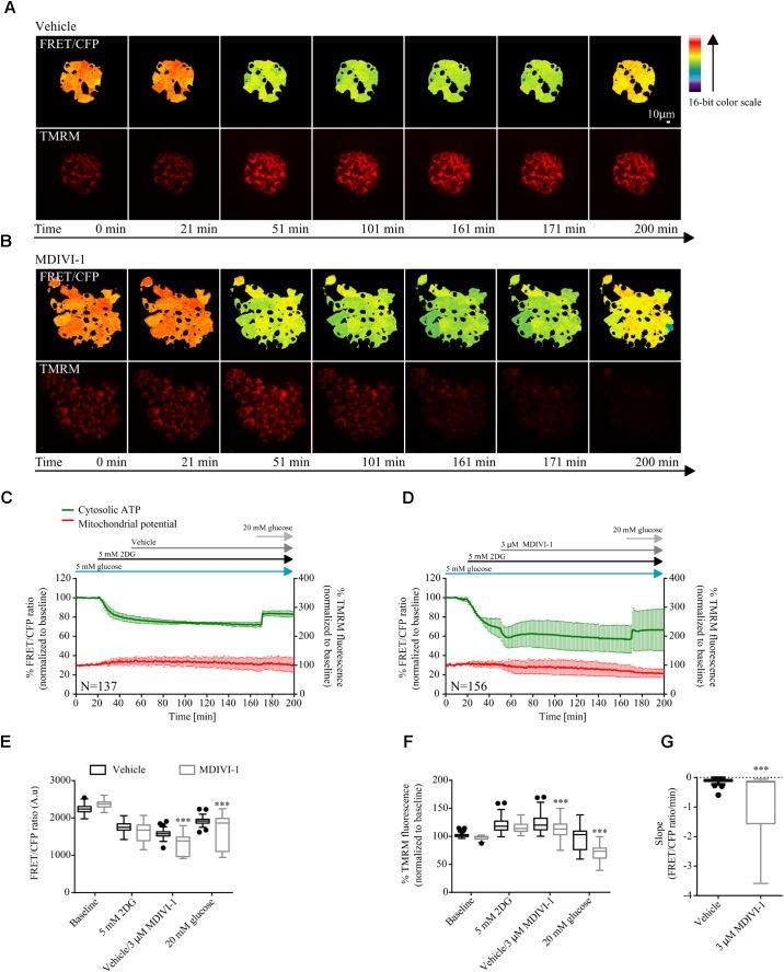
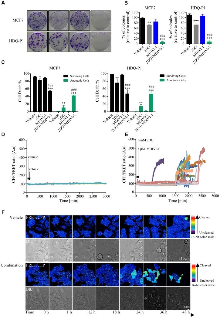
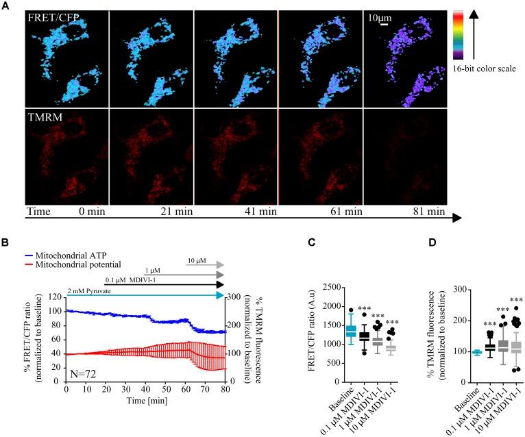
Breast cancer cells have different requirements on metabolic pathways in order to sustain their growth. Triple negative breast cancer (TNBC), an aggressive breast cancer subtype relies mainly on glycolysis, while estrogen receptor positive (ER+) breast cancer cells possess higher mitochondrial oxidative phosphorylation (OXPHOS) levels. However, breast cancer cells generally employ both pathways to sustain their metabolic needs and to compete with the surrounding environment. In this study, we demonstrate that the mitochondrial fission inhibitor MDIVI-1 alters mitochondrial bioenergetics, at concentrations that do not affect mitochondrial morphology. We show that this effect is accompanied by an increase in glycolysis consumption. Dual targeting of glycolysis with 2-deoxy-D-glucose (2DG) and mitochondrial bioenergetics with MDIVI-1 reduced cellular bioenergetics, increased cell death and decreased clonogenic activity of MCF7 and HDQ-P1 breast cancer cells. In conclusion, we have explored a novel and effective combinatorial regimen for the treatment of breast cancer.

摘要

乳腺癌细胞对代谢途径有不同需求以维持其生长。三阴性乳腺癌(TNBC)是一种侵袭性乳腺癌亚型,主要依赖糖酵解,而雌激素受体阳性(ER+)乳腺癌细胞具有较高的线粒体氧化磷酸化(OXPHOS)水平。然而,乳腺癌细胞通常利用这两种途径来满足其代谢需求并与周围环境竞争。在本研究中,我们证明线粒体分裂抑制剂MDIVI-1在不影响线粒体形态的浓度下改变线粒体生物能量学。我们表明这种效应伴随着糖酵解消耗的增加。用2-脱氧-D-葡萄糖(2DG)双重靶向糖酵解和用MDIVI-1靶向线粒体生物能量学可降低细胞生物能量学,增加细胞死亡并降低MCF7和HDQ-P1乳腺癌细胞的克隆形成活性。总之,我们探索了一种用于治疗乳腺癌的新型有效联合治疗方案。

https://cdn.ncbi.nlm.nih.gov/pmc/blobs/377f/6141706/be1992d0ad14/fcell-06-00113-g001.jpg

文献AI研究员

20分钟写一篇综述,助力文献阅读效率提升50倍。

立即体验

用中文搜PubMed

大模型驱动的PubMed中文搜索引擎

马上搜索

文档翻译

学术文献翻译模型,支持多种主流文档格式。

立即体验