Suppr超能文献

木樨草素通过靶向 Toll 样受体信号通路预防饮食诱导肥胖小鼠肝和脂肪细胞纤维化及胰岛素抵抗。

Luteolin Targets the Toll-Like Receptor Signaling Pathway in Prevention of Hepatic and Adipocyte Fibrosis and Insulin Resistance in Diet-Induced Obese Mice.

机构信息

Department of Food Science and Nutrition, Kyungpook National University, 1370 San-Kyuk Dong Puk-Ku, Daegu 41566, Korea.

Center for Food and Nutritional Genomics Research, Kyungpook National University, 1370 San-Kyuk Dong Puk-Ku, Daegu 41566, Korea.

出版信息

Nutrients. 2018 Oct 3;10(10):1415. doi: 10.3390/nu10101415.

Abstract

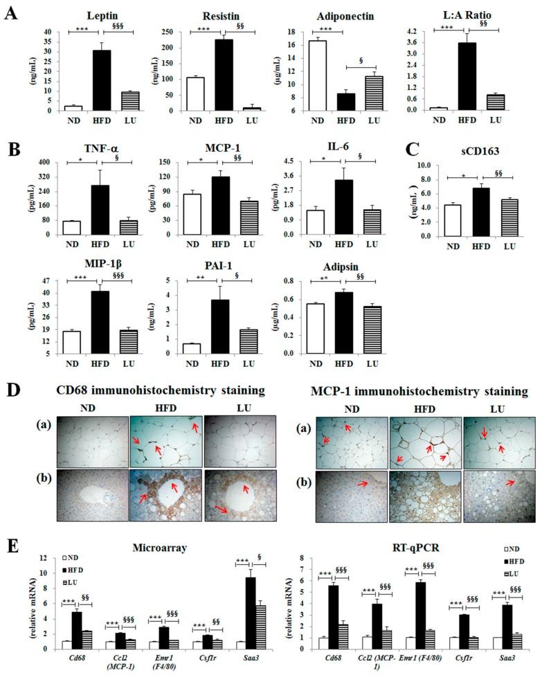
This study was to investigate the protective role of luteolin on inflammation-mediated metabolic diseases, focusing on the role of luteolin in the modulation of the Toll-like receptor (TLR) signaling pathway. C57BL/6J mice were fed a normal, high-fat, or high-fat + 0.005% (/) luteolin diet for 16 weeks. Luteolin improved chronic low-grade inflammation by modulating the TLR signaling pathway, resulting in reduced pro-inflammatory cytokines and macrophage accumulation. A positive relationship was detected between gene expressions of , , , , and and lipogenesis in epididymal white adipose tissue (eWAT) of luteolin-treated mice, which was linked to attenuation of hepatic lipotoxicity by increasing free fatty acid (FFA) flux to the WAT. Luteolin prevented fibrosis by decreasing extracellular matrix accumulation and cathepsin gene expressions, while enhancing the hepatic antioxidant system. and , important markers inducing low-grade inflammation, were affected by advanced age and greater body weight, which were normalized by luteolin treatment. Luteolin improved insulin resistance by normalizing pancreatic islet dysfunction and differentially modulating the plasma glucagon-like peptide-1 and gastric inhibitory polypeptide levels. Our results suggest that luteolin ameliorates diet-induced obesity and its comorbidities. Overall, this study provides novel insights into the effect of luteolin on the links among adiposopathy, insulin resistance, hepatic steatosis, and fibrosis.

摘要

这项研究旨在探讨木犀草素对炎症介导的代谢性疾病的保护作用,重点研究木犀草素在调节 Toll 样受体(TLR)信号通路中的作用。C57BL/6J 小鼠喂食正常、高脂肪或高脂肪+0.005%(/)木犀草素饮食 16 周。木犀草素通过调节 TLR 信号通路改善慢性低度炎症,导致促炎细胞因子和巨噬细胞积聚减少。在木犀草素处理小鼠的附睾白色脂肪组织(eWAT)中,检测到基因表达与脂生成之间存在正相关关系,这与通过增加游离脂肪酸(FFA)流向脂肪组织来减轻肝脂肪毒性有关。木犀草素通过减少细胞外基质积累和组织蛋白酶基因表达来预防纤维化,同时增强肝脏抗氧化系统。和,诱导低度炎症的重要标志物,受年龄增长和体重增加的影响,木犀草素治疗可使其恢复正常。木犀草素通过使胰岛功能障碍正常化和差异调节血浆胰高血糖素样肽-1 和生长抑胃肽水平来改善胰岛素抵抗。我们的研究结果表明,木犀草素改善了饮食诱导的肥胖及其合并症。总的来说,这项研究提供了关于木犀草素对脂肪病、胰岛素抵抗、肝脂肪变性和纤维化之间联系的影响的新见解。

https://cdn.ncbi.nlm.nih.gov/pmc/blobs/4fc7/6213163/fa1a7c0d2579/nutrients-10-01415-g001.jpg

文献AI研究员

20分钟写一篇综述,助力文献阅读效率提升50倍。

立即体验

用中文搜PubMed

大模型驱动的PubMed中文搜索引擎

马上搜索

文档翻译

学术文献翻译模型,支持多种主流文档格式。

立即体验