Suppr超能文献

配送与管网冲洗对饮用水微生物群落的影响

Impact of Distribution and Network Flushing on the Drinking Water Microbiome.

作者信息

El-Chakhtoura Joline, Saikaly Pascal E, van Loosdrecht Mark C M, Vrouwenvelder Johannes S

机构信息

Department of Biotechnology, Faculty of Applied Sciences, Delft University of Technology, Delft, Netherlands.

Water Desalination and Reuse Center, Division of Biological and Environmental Science and Engineering, King Abdullah University of Science and Technology, Jeddah, Saudi Arabia.

出版信息

Front Microbiol. 2018 Sep 19;9:2205. doi: 10.3389/fmicb.2018.02205. eCollection 2018.

Abstract

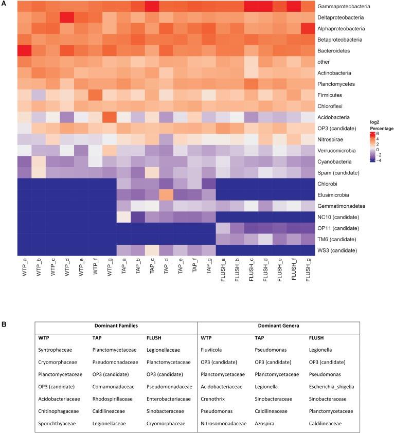
We sampled the tap water of seven unique, full-scale drinking water distribution systems at different locations as well as the corresponding treatment plant effluents to evaluate the impact of distribution and the potential presence of a core drinking water microbiome. The water was also sampled during network flushing to examine its effect on the microbial ecology. While a core microbiome dominated by was found using 16S rRNA gene pyrosequencing, an increase in biomass was detected in the networks, especially during flushing. Water age did not significantly impact the microbiology. Irrespective of differences in treatment plants, tap water bacterial communities in the distinct networks converged and highly resembled the flushed water communities. Piping biofilm and sediment communities therefore largely determine the final tap water microbial quality, attenuating the impact of water source and treatment strategy and highlighting the fundamental role of local physicochemical conditions and microbial processes within infrastructure micro-niches.

摘要

我们对七个位于不同地点的独特的全规模饮用水分配系统的自来水以及相应的处理厂出水进行了采样,以评估分配的影响以及核心饮用水微生物群落的潜在存在。还在管网冲洗期间对水进行了采样,以检查其对微生物生态的影响。虽然使用16S rRNA基因焦磷酸测序发现了以 为主导的核心微生物群落,但在管网中检测到生物量增加,尤其是在冲洗期间。水龄对微生物学没有显著影响。无论处理厂存在差异,不同管网中的自来水细菌群落都会趋同,并且与冲洗后的水群落高度相似。因此,管道生物膜和沉积物群落很大程度上决定了最终的自来水微生物质量,减弱了水源和处理策略的影响,并突出了基础设施微环境中当地物理化学条件和微生物过程的基本作用。

https://cdn.ncbi.nlm.nih.gov/pmc/blobs/3da7/6157312/410fedbaa3a4/fmicb-09-02205-g001.jpg

文献AI研究员

20分钟写一篇综述,助力文献阅读效率提升50倍。

立即体验

用中文搜PubMed

大模型驱动的PubMed中文搜索引擎

马上搜索

文档翻译

学术文献翻译模型,支持多种主流文档格式。

立即体验