Suppr超能文献

慢性鼻-鼻窦炎的炎症表型和微生物相关性。

Inflammatory Endotypes and Microbial Associations in Chronic Rhinosinusitis.

机构信息

School of Biological Sciences, The University of Auckland, Auckland, New Zealand.

School of Medicine, The University of Auckland, Auckland, New Zealand.

出版信息

Front Immunol. 2018 Sep 19;9:2065. doi: 10.3389/fimmu.2018.02065. eCollection 2018.

Abstract

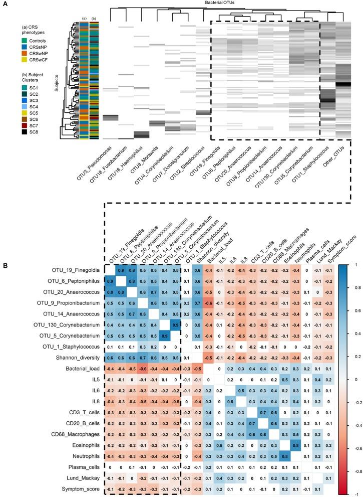
A complex mix of inflammatory and microbial associations underscores the chronic inflammatory condition chronic rhinosinusitis (CRS), and the etiology remains poorly understood. Recent work has begun to delineate between variants (endotypes) of CRS on the basis of inflammatory biomarkers. This study aimed to assess inflammatory patterns in CRS phenotypes, identify putative endotypes of CRS, and to assess inflammatory associations with the sinonasal microbiota. Ten cytokines and six inflammatory cell types were assessed in mucosal biopsies from 93 CRS subjects and 17 controls via cytometric bead array and immunohistochemical techniques. Putative endotypes were identified via cluster analysis of subjects on the basis of inflammatory markers and comorbidities including polyposis, asthma, and aspirin sensitivity. Finally, previously published bacterial data for this cohort were reanalyzed to evaluate associations with inflammatory markers and CRS subtypes. Inflammatory patterns were highly variable within standard CRS phenotypes. Cluster analysis identified eight subject clusters, with strong delineation on the basis of polyposis and asthma, but also subtle distinctions in inflammatory markers. An association was also identified between depletion of several "health-associated" bacterial taxa, reduced bacterial diversity and increased overall bacterial load, with markers of inflammation and clinical severity. This study contributes to ongoing efforts to define distinct endotypes of CRS on the basis of underlying inflammatory processes, and also offers compelling evidence of a link between bacterial community dysbiosis and inflammation in CRS. Further resolving the heterogeneity of CRS is vital to inform clinical management and personalized treatment approaches.

摘要

一种复杂的炎症和微生物关联混合物突出了慢性鼻-鼻窦炎(CRS)的慢性炎症状态,其病因仍知之甚少。最近的研究已经开始根据炎症生物标志物来区分 CRS 的变体(表型)。本研究旨在评估 CRS 表型中的炎症模式,确定 CRS 的潜在表型,并评估炎症与鼻-鼻窦微生物群的关联。通过流式细胞术珠阵列和免疫组织化学技术,评估了 93 名 CRS 患者和 17 名对照者的粘膜活检中的 10 种细胞因子和 6 种炎症细胞类型。基于炎症标志物和包括息肉、哮喘和阿司匹林敏感性在内的合并症,通过对受试者进行聚类分析来确定潜在的表型。最后,重新分析了该队列的先前发表的细菌数据,以评估与炎症标志物和 CRS 亚型的关联。在标准 CRS 表型中,炎症模式变化很大。聚类分析确定了 8 个受试者聚类,基于息肉和哮喘有很强的划分,但在炎症标志物上也有细微的区别。还发现几种“健康相关”细菌分类群的耗竭、细菌多样性降低和总细菌负荷增加与炎症标志物和临床严重程度之间存在关联。本研究有助于根据潜在的炎症过程定义不同的 CRS 表型,并且还提供了令人信服的证据表明 CRS 中细菌群落失调与炎症之间存在联系。进一步解决 CRS 的异质性对于告知临床管理和个性化治疗方法至关重要。

https://cdn.ncbi.nlm.nih.gov/pmc/blobs/8d0a/6157407/da63bb9e3bc6/fimmu-09-02065-g0001.jpg

文献AI研究员

20分钟写一篇综述,助力文献阅读效率提升50倍。

立即体验

用中文搜PubMed

大模型驱动的PubMed中文搜索引擎

马上搜索

文档翻译

学术文献翻译模型,支持多种主流文档格式。

立即体验