Suppr超能文献

卵巢癌微环境中溶血磷脂酸生物合成和信号转导的细胞类型选择性途径和临床关联。

Cell type-selective pathways and clinical associations of lysophosphatidic acid biosynthesis and signaling in the ovarian cancer microenvironment.

机构信息

Clinic for Gynecology, Gynecological Oncology and Gynecological Endocrinology, Center for Tumor Biology and Immunology (ZTI), Marburg, Germany.

Center for Tumor Biology and Immunology (ZTI), Institute of Molecular Biology and Tumor Research (IMT), Marburg, Germany.

出版信息

Mol Oncol. 2019 Feb;13(2):185-201. doi: 10.1002/1878-0261.12396. Epub 2018 Nov 15.

Abstract

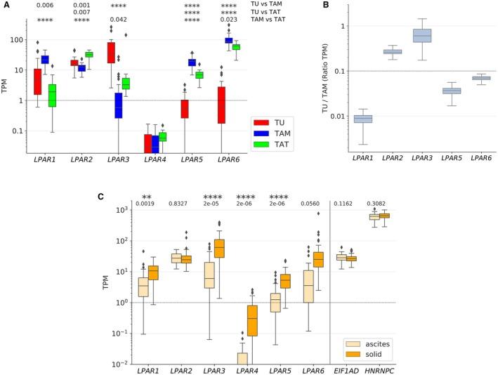
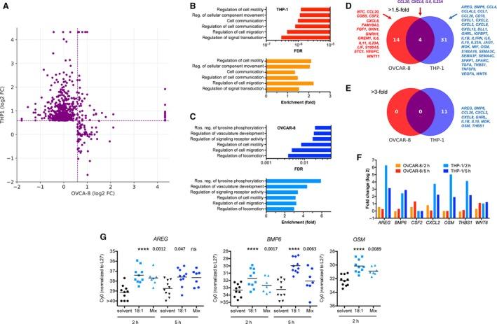
The peritoneal fluid of ovarian carcinoma patients promotes cancer cell invasion and metastatic spread with lysophosphatidic acid (LPA) as a potentially crucial mediator. However, the origin of LPA in ascites and the clinical relevance of individual LPA species have not been addressed. Here, we show that the levels of multiple acyl-LPA species are strongly elevated in ascites versus plasma and are associated with short relapse-free survival. Data derived from transcriptome and secretome analyses of primary ascite-derived cells indicate that (a) the major route of LPA synthesis is the consecutive action of a secretory phospholipase A (PLA ) and autotaxin, (b) that the components of this pathway are coordinately upregulated in ascites, and (c) that CD163+CD206+ tumor-associated macrophages play an essential role as main producers of PLA G7 and autotaxin. The latter conclusion is consistent with mass spectrometry-based metabolomic analyses of conditioned medium from ascites cells, which showed that tumor-associated macrophages, but not tumor cells, are able to produce 20:4 acyl-LPA in lipid-free medium. Furthermore, our transcriptomic data revealed that LPA receptor (LPAR) genes are expressed in a clearly cell type-selective manner: While tumor cells express predominantly LPAR1-3, macrophages and T cells also express LPAR5 and LPAR6 at high levels, pointing to cell type-selective LPA signaling pathways. RNA profiling identified cytokines linked to cell motility and migration as the most conspicuous class of LPA-induced genes in macrophages, suggesting that LPA exerts protumorigenic properties at least in part via the tumor secretome.

摘要

卵巢癌患者的腹腔液中含有溶血磷脂酸(LPA),它可促进癌细胞侵袭和转移,是一种潜在的关键介质。然而,腹水和个体 LPA 种类中的 LPA 来源以及临床相关性尚未得到解决。在这里,我们表明,与血浆相比,多种酰基-LPA 种类的水平在腹水中强烈升高,并且与较短的无复发生存期相关。从原代腹水衍生细胞的转录组和分泌组分析中获得的数据表明:(a)LPA 合成的主要途径是分泌型 PLA 和自分泌酶的连续作用;(b)该途径的组成成分在腹水中协调上调;(c)CD163+CD206+肿瘤相关巨噬细胞作为 PLA G7 和自分泌酶的主要产生者发挥着重要作用。后一个结论与腹水细胞条件培养基的基于质谱的代谢组学分析一致,该分析表明肿瘤相关巨噬细胞而非肿瘤细胞能够在无脂培养基中产生 20:4 酰基-LPA。此外,我们的转录组数据表明,LPA 受体(LPAR)基因以明显的细胞类型选择性方式表达:虽然肿瘤细胞主要表达 LPAR1-3,但巨噬细胞和 T 细胞也高水平表达 LPAR5 和 LPAR6,表明存在细胞类型选择性 LPA 信号通路。RNA 分析确定与细胞迁移和迁移相关的细胞因子是巨噬细胞中最明显的 LPA 诱导基因类别,表明 LPA 通过肿瘤分泌组至少部分发挥促肿瘤特性。

https://cdn.ncbi.nlm.nih.gov/pmc/blobs/89b6/6360368/e5ac290e9092/MOL2-13-185-g001.jpg

文献AI研究员

20分钟写一篇综述,助力文献阅读效率提升50倍。

立即体验

用中文搜PubMed

大模型驱动的PubMed中文搜索引擎

马上搜索

文档翻译

学术文献翻译模型,支持多种主流文档格式。

立即体验