Suppr超能文献

Atg1 介导的自噬通过促进 中的线粒体裂变来抑制 突变体的组织退化。

Atg1-mediated autophagy suppresses tissue degeneration in mutants by promoting mitochondrial fission in .

机构信息

Shanghai East Hospital, School of Life Sciences and Technology, Tongji University, Shanghai 20092, China.

Department of Neurology, Department of Molecular and Medical Pharmacology, UCLA David Geffen School of Medicine, and California NanoSystems Institute at UCLA, University of California, Los Angeles, Los Angeles, CA 90095.

出版信息

Mol Biol Cell. 2018 Dec 15;29(26):3082-3092. doi: 10.1091/mbc.E18-04-0243. Epub 2018 Oct 24.

Abstract

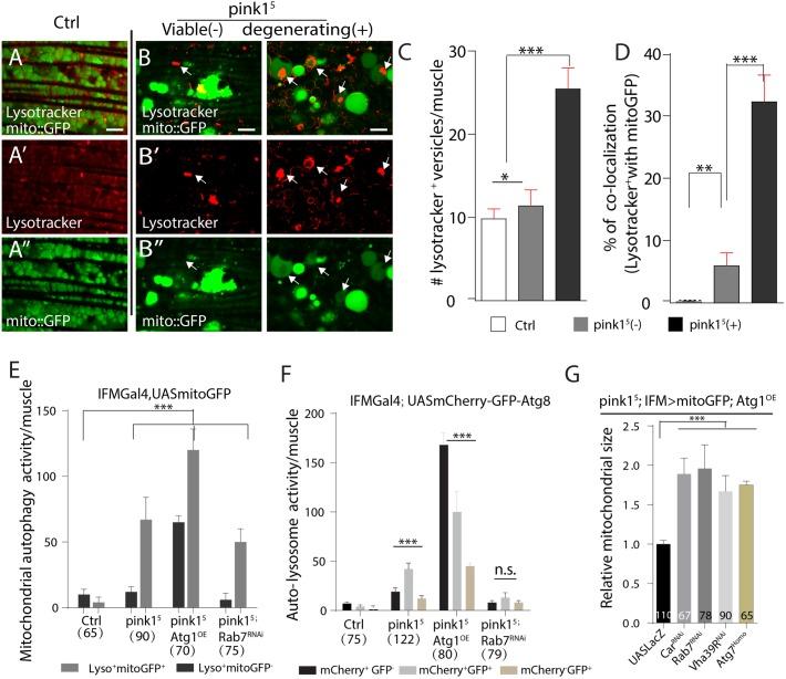
Mitochondrial dysfunction is considered a hallmark of multiple neurodegenerative diseases, including Parkinson's disease (PD). The PD familial genes and function in a conserved pathway that regulates mitochondrial function, including dynamics (fusion and fission). Mammalian cell culture studies suggested that the pathway promotes mitophagy (mitochondrial autophagy). Mitophagy through mitochondrial fission and autolysosomal recycling was considered a quality control system at the organelle level. Whether defects in this quality control machinery lead to pathogenesis in vivo in PD remains elusive. Here, we found that elevating autophagy by overexpression can significantly rescue mitochondrial defects and apoptotic cell death in and mutants in . Surprisingly, the rescue effect relied both on the autophagy-lysosome machinery and on , a mitochondrial fission molecule. We further showed that Atg1 promotes mitochondrial fission by posttranscriptional increase in the Drp1 protein level. In contrast, increasing fission (by overexpression) or inhibiting fusion (by knocking down ) rescues mutants when lysosomal or proteasomal machinery is impaired. Taken together, our results identified Atg1 as a dual-function node that controls mitochondrial quality by promoting mitochondria fission and autophagy, which makes it a potential therapeutic target for treatment of mitochondrial dysfunction-related diseases, including PD.

摘要

线粒体功能障碍被认为是多种神经退行性疾病的标志,包括帕金森病(PD)。PD 的家族基因在一个保守的通路中发挥作用,该通路调节线粒体功能,包括动态(融合和裂变)。哺乳动物细胞培养研究表明,该通路促进线粒体自噬(线粒体自噬)。通过线粒体裂变和自溶酶体再循环的线粒体自噬被认为是细胞器水平的质量控制系统。这种质量控制机制的缺陷是否导致 PD 体内的发病机制仍不清楚。在这里,我们发现通过过表达来提高自噬可以显著挽救 和 突变体中的线粒体缺陷和凋亡性细胞死亡。令人惊讶的是,这种挽救作用既依赖于自噬溶酶体机制,也依赖于 ,一种线粒体裂变分子。我们进一步表明,Atg1 通过 Drp1 蛋白水平的转录后增加促进线粒体裂变。相比之下,当溶酶体或蛋白酶体机制受损时,增加裂变(通过过表达 )或抑制融合(通过敲低 )可挽救 突变体。总之,我们的结果确定 Atg1 是一个双重功能节点,通过促进线粒体裂变和自噬来控制线粒体质量,使其成为治疗与线粒体功能障碍相关疾病(包括 PD)的潜在治疗靶点。

https://cdn.ncbi.nlm.nih.gov/pmc/blobs/4b56/6340213/1386878695d0/mbc-29-3082-g001.jpg

文献AI研究员

20分钟写一篇综述,助力文献阅读效率提升50倍。

立即体验

用中文搜PubMed

大模型驱动的PubMed中文搜索引擎

马上搜索

文档翻译

学术文献翻译模型,支持多种主流文档格式。

立即体验