Suppr超能文献

镁替普酶对化疗诱导的小鼠卵巢损伤的保护作用。

Protective effects of mangafodipir against chemotherapy-induced ovarian damage in mice.

机构信息

Department of Obstetrics and Gynecology, Nagoya University Graduate School of Medicine, 65 Tsurumai-cho, Showa-ku, Nagoya, 466-8550, Japan.

Department of Obstetrics and Gynecology, Gunma University Graduate School of Medicine, 3-39-22 Showa-machi, Maebashi, 371-8511, Japan.

出版信息

Reprod Biol Endocrinol. 2018 Oct 27;16(1):106. doi: 10.1186/s12958-018-0426-y.

Abstract

BACKGROUND

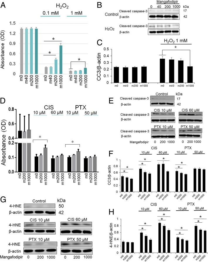
Given the seriousness of chemotherapy-induced ovarian injury in female cancer patients, the preservation of fertility, including through the use of cryopreservation technology and pharmaceuticals, requires investigation. Previous studies have shown that damage to the ovaries is related to oxidative stress caused by anticancer drugs. Therefore, superoxide dismutase (SOD) may represent a key factor in the pharmacological protection of the ovaries. The aim of our study was to identify the effects of mangafodipir, a manganese chelate and SOD-mimetic, on suppression of apoptosis in granulosa cells and primordial follicle activation induced by anticancer drugs.

METHODS

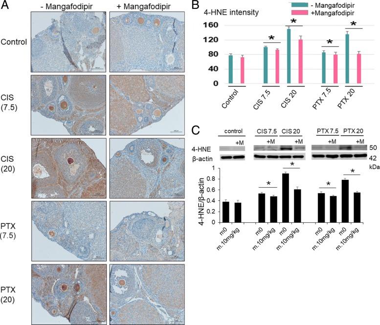
Cell viability assays using methyltrichlorosilane solutions and immunoblotting for cleaved caspase-3 were performed in in vitro experiments with the simultaneous addition of mangafodipir to human non-luteinized granulosa cell line (HGrC) cultures treated with hydrogen peroxide (HO), cisplatin, or paclitaxel. Count and morphological analyses of follicles at each developing stage in the ovaries and immunohistochemistry for cleaved caspase-3, Ki67 and 4-hydroxynonenal, a marker for oxidative stress, were also performed using mangafodipir-injected 6-week-old female ICR mice treated with cisplatin or paclitaxel. Further, mangafodipir was injected into 6-week-old female BALB/c mice inoculated with ES-2 to analyze whether mangafodipir inhibits the anti-tumor effects of cisplatin or paclitaxel treatment.

RESULTS

Mangafodipir attenuated apoptosis induced by HO and anticancer drugs in vitro. Mangafodipir also decreased the expression of 4-hydroxynonenal and reduced cisplatin- and paclitaxel-induced apoptosis in granulosa cells in vivo. In addition, mangafodipir inhibited the loss of primordial follicles. Tumor xenograft studies in mice showed that mangafodipir did not affect anticancer drug antitumor effects.

CONCLUSIONS

Oxidative stress might be one of the mechanisms of cisplatin- and paclitaxel-induced the loss of primordial follicles. Mangafodipir can reduce cisplatin- and paclitaxel-induced apoptosis in granulosa cells and primordial follicle activation partially via its SOD activity. At the same time, mangafodipir might have other potential mechanisms to inhibit the activation of primordial follicles. Further, mangafodipir attenuated the ovarian damage caused by cisplatin and paclitaxel without affecting their antitumor activities. Mangafodipir, therefore, though its efficacy might be limited, may be a new option for the preservation of fertility during anticancer treatment.

摘要

背景

鉴于化疗引起的女性癌症患者卵巢损伤的严重性,需要研究包括使用冷冻保存技术和药物在内的生育力保存方法。先前的研究表明,卵巢损伤与抗癌药物引起的氧化应激有关。因此,超氧化物歧化酶(SOD)可能是卵巢药理学保护的关键因素。本研究的目的是确定锰螯合物和 SOD 模拟物镁福替匹尔对抗癌药物诱导的颗粒细胞凋亡和原始卵泡激活的抑制作用。

方法

在体外实验中,同时向人未黄体化颗粒细胞系(HGrC)培养物中添加镁福替匹尔,用甲基三氯硅烷溶液进行细胞活力测定,并通过免疫印迹法检测裂解的半胱天冬酶-3。用顺铂或紫杉醇处理 6 周龄雌性 ICR 小鼠的卵巢中的每个发育阶段的卵泡计数和形态分析,以及用顺铂或紫杉醇处理的 6 周龄雌性 BALB/c 小鼠接种 ES-2 后分析镁福替匹尔是否抑制顺铂或紫杉醇治疗的抗肿瘤作用,进行免疫组织化学检测。

结果

镁福替匹尔减弱了体外 HO 和抗癌药物诱导的细胞凋亡。镁福替匹尔还降低了体内颗粒细胞中 4-羟基壬烯醛的表达,并减少了顺铂和紫杉醇诱导的凋亡。此外,镁福替匹尔抑制了原始卵泡的丢失。在小鼠的肿瘤异种移植研究中,镁福替匹尔不影响抗癌药物的抗肿瘤作用。

结论

氧化应激可能是顺铂和紫杉醇引起原始卵泡丢失的机制之一。镁福替匹尔可通过其 SOD 活性部分减少顺铂和紫杉醇诱导的颗粒细胞凋亡和原始卵泡激活。同时,镁福替匹尔可能具有其他潜在机制来抑制原始卵泡的激活。此外,镁福替匹尔减轻了顺铂和紫杉醇引起的卵巢损伤,而不影响其抗肿瘤活性。因此,尽管镁福替匹尔的疗效可能有限,但它可能是抗癌治疗期间生育力保存的新选择。

https://cdn.ncbi.nlm.nih.gov/pmc/blobs/3dc2/6204278/a40287a68eaa/12958_2018_426_Fig1_HTML.jpg

文献AI研究员

20分钟写一篇综述,助力文献阅读效率提升50倍。

立即体验

用中文搜PubMed

大模型驱动的PubMed中文搜索引擎

马上搜索

文档翻译

学术文献翻译模型,支持多种主流文档格式。

立即体验