Suppr超能文献

C-Abl 在人卵巢中 DNA 损伤诱导和 Tap63 介导的卵母细胞凋亡中没有被激活。

C-Abl is not actıvated in DNA damage-induced and Tap63-mediated oocyte apoptosıs in human ovary.

机构信息

Graduate School of Health Sciences and School of Medicine, Koc University, Istanbul, Turkey.

Department of Molecular Biology and Genetics, School of Medicine, Koc University, Istanbul, Turkey.

出版信息

Cell Death Dis. 2018 Sep 20;9(10):943. doi: 10.1038/s41419-018-1026-7.

Abstract

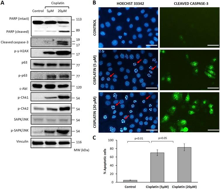
There is a controversy in literature as to whether c-Abl is crucial for the induction of TAp63-mediated apoptosis and whether that inhibition of c-Abl with imatinib, which was designed to inhibit the oncogenic kinase BCR-ABL and c-kit, protects oocytes from chemotherapy-induced apoptosis in mice. No human data are available on this issue. We therefore aimed to explore whether genomic damage induced by chemotherapy drug cisplatin activates c-Abl along with TAp63 and the inhibition of c-Abl with imatinib prevents cisplatin-induced oocyte death and follicle loss in human ovary. Exposure to cisplatin induced DNA damage, activated TAp63 and SAPK/JNK pathway, and triggered apoptosis in the oocytes and granulosa cells. However, TAp63 activation after cisplatin was not associated with any increase in the expression of c-Abl. Imatinib did not prevent cisplatin-induced apoptosis of the granulosa cells or oocytes. Moreover, treatment with this drug resulted in the formation of bizarre shaped follicles lacking oocytes and increased follicular atresia by inducing apoptosis of granulosa cells and oocytes. Similar toxic effects were observed when ovarian tissue samples were incubated with a c-kit antagonist drug anti-CD117, but not with another c-Abl tyrosine kinase inhibitor GNF-2, which lacks an inhibitory action on c-kit. Intraperitoneal administration of imatinib to the xenografted animals produced similar histomorphological abnormalities in the follicles in human ovarian grafts and did not prevent cisplatin-induced follicle loss when co-administered with cisplatin. Our findings provide, for the first time, a molecular evidence for ovarian toxicity of this drug in human. Furthermore, this study together with two previous case reports of a severely compromised ovarian response to gonadotropin stimulation and premature ovarian failure in patients, while receiving imatinib, further heighten the concerns about its potential gonadotoxicity on human ovary and urge caution in its use in young female patients.

摘要

文献中存在争议,即 c-Abl 是否对 TAp63 介导的凋亡诱导至关重要,以及用伊马替尼(旨在抑制致癌激酶 BCR-ABL 和 c-kit)抑制 c-Abl 是否能保护卵母细胞免受化疗引起的小鼠凋亡。关于这个问题,没有人类数据。因此,我们旨在探讨化疗药物顺铂引起的基因组损伤是否会激活 c-Abl 以及 TAp63,以及用伊马替尼抑制 c-Abl 是否可以防止顺铂诱导的人类卵巢卵母细胞死亡和卵泡丢失。顺铂暴露会导致 DNA 损伤,激活 TAp63 和 SAPK/JNK 途径,并触发卵母细胞和颗粒细胞凋亡。然而,顺铂后 TAp63 的激活与 c-Abl 表达的任何增加都无关。伊马替尼不能阻止顺铂诱导的颗粒细胞或卵母细胞凋亡。此外,用这种药物治疗会通过诱导颗粒细胞和卵母细胞凋亡导致形态奇特的卵泡形成,缺乏卵母细胞,并增加卵泡闭锁。当用卵巢组织样本孵育 c-kit 拮抗剂药物抗-CD117 时,观察到类似的毒性作用,但用另一种缺乏对 c-kit 抑制作用的 c-Abl 酪氨酸激酶抑制剂 GNF-2 时则没有。伊马替尼腹腔内给药给异种移植动物,导致人类卵巢移植物中卵泡出现类似的组织形态异常,并且在与顺铂共同给药时不能防止顺铂引起的卵泡丢失。我们的研究结果首次为这种药物在人类中的卵巢毒性提供了分子证据。此外,这项研究以及之前的两项关于接受伊马替尼治疗的患者促性腺激素刺激反应严重受损和卵巢早衰的病例报告,进一步引起了对其对人类卵巢潜在性腺毒性的关注,并呼吁在年轻女性患者中谨慎使用。

https://cdn.ncbi.nlm.nih.gov/pmc/blobs/d01f/6148240/e4dab2b4023e/41419_2018_1026_Fig1_HTML.jpg

文献AI研究员

20分钟写一篇综述,助力文献阅读效率提升50倍。

立即体验

用中文搜PubMed

大模型驱动的PubMed中文搜索引擎

马上搜索

文档翻译

学术文献翻译模型,支持多种主流文档格式。

立即体验