Suppr超能文献

激活素受体样激酶 4 单倍体缺失减轻心脏病理性肥大中的致心律失常性心房重构和心房颤动易感性。

Activin Receptor-Like Kinase 4 Haplodeficiency Mitigates Arrhythmogenic Atrial Remodeling and Vulnerability to Atrial Fibrillation in Cardiac Pathological Hypertrophy.

机构信息

1 Department of Cardiology Xinhua Hospital School of Medicine Shanghai Jiao Tong University Shanghai China.

2 Department of Cardiology Shanghai Chest Hospital Shanghai Jiao Tong University Shanghai China.

出版信息

J Am Heart Assoc. 2018 Aug 21;7(16):e008842. doi: 10.1161/JAHA.118.008842.

Abstract

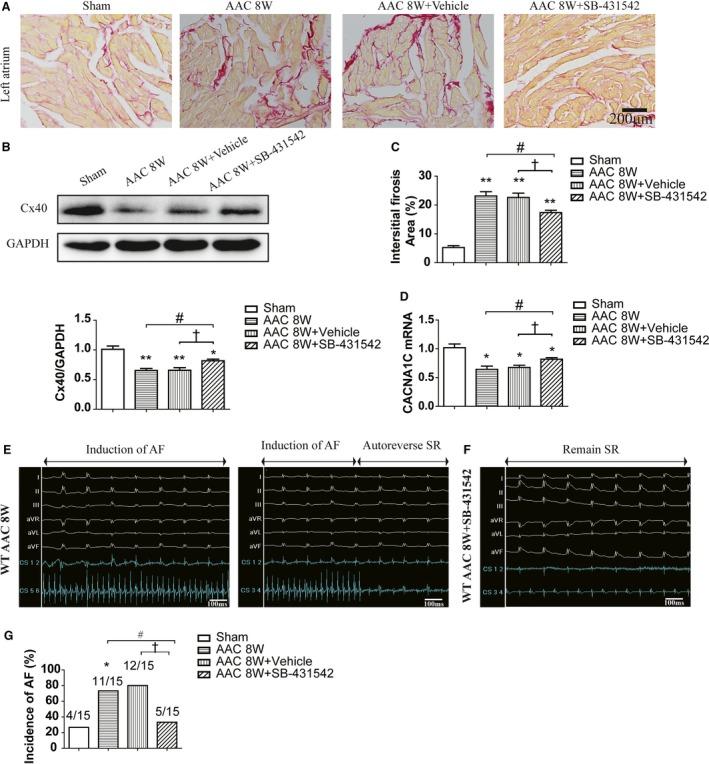
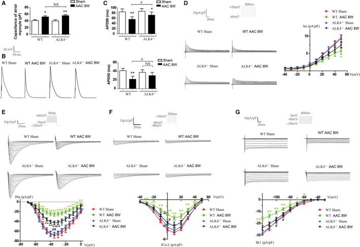
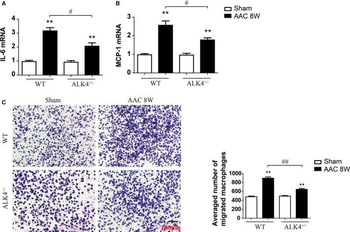
Background Activin receptor-like kinase 4 ( ALK 4) is highly expressed in mammal heart. Atrial fibrillation ( AF ) is closely related to ventricular pressure overload. Because pressure overload increases atrial pressure and leads to atrial remodeling, it would be informative to know whether ALK 4 exerts potential effects on atrial remodeling and AF vulnerability in a pressure-overload model. Methods and Results Wild-type littermates and ALK 4 mice were subjected to abdominal aortic constriction or a sham operation. After 4 or 8 weeks, echocardiographic and hemodynamic measurements were performed, and inducibility of AF was tested. The hearts were divided into atria and ventricles and then were fixed in formalin for staining, or they were weighted and snap-frozen for quantitative real-time polymerase chain reaction and Western blot analysis. Compared with wild-type littermates, ALK 4 mice demonstrated a similar extent of atrial hypertrophy but significantly suppressed atrial fibrosis at 8 weeks post-abdominal aortic constriction. ALK 4 haplodeficiency partially blocked abdominal aortic constriction-induced upregulation of monocyte chemotactic protein 1 and interleukin-6, and the increased chemotaxin of macrophages. ALK 4 haplodeficiency also blunted a reduction of connexin 40 and redistribution of connexin 43 from the intercalated disk to the lateral membranes, thereby improving localized conduction abnormalities. Meanwhile, ALK 4 haplodeficiency inhibited abdominal aortic constriction-induced decreased I, I and I densities as well as the accompanying action potential duration shortening. Mechanistically, ALK 4 haploinsufficiency resulted in the suppression of Smad2/3 activity in this model. Conclusions Our results demonstrate that ALK 4 haplodeficiency ameliorates atrial remodeling and vulnerability to AF in a pressure-overload model through inactivation of the Smad2/3 pathway, suggesting that ALK 4 might be a potential therapeutic target in combating pressure overload-induced AF .

摘要

背景

激活素受体样激酶 4(ALK4)在哺乳动物心脏中高度表达。心房颤动(AF)与心室压力超负荷密切相关。由于压力超负荷会增加心房压力并导致心房重构,因此了解 ALK4 是否对压力超负荷模型中的心房重构和 AF 易感性有潜在影响将是有益的。

方法和结果

野生型同窝仔鼠和 ALK4 小鼠接受腹主动脉缩窄或假手术。4 或 8 周后,进行超声心动图和血流动力学测量,并测试 AF 的诱导性。将心脏分为心房和心室,然后用福尔马林固定用于染色,或称重并快速冷冻用于定量实时聚合酶链反应和 Western blot 分析。与野生型同窝仔鼠相比,ALK4 小鼠在腹主动脉缩窄后 8 周表现出相似程度的心房肥厚,但明显抑制了心房纤维化。ALK4 杂合缺失部分阻断了腹主动脉缩窄诱导的单核细胞趋化蛋白 1 和白细胞介素 6 的上调,以及巨噬细胞趋化因子的增加。ALK4 杂合缺失还减轻了连接蛋白 40 的减少和连接蛋白 43 从闰盘向侧膜的重新分布,从而改善了局部传导异常。同时,ALK4 杂合缺失抑制了腹主动脉缩窄诱导的 I、I 和 I 密度降低以及伴随的动作电位时程缩短。在机制上,ALK4 杂合不足导致该模型中 Smad2/3 活性的抑制。

结论

我们的结果表明,ALK4 杂合缺失通过抑制 Smad2/3 通路改善压力超负荷模型中的心房重构和 AF 易感性,表明 ALK4 可能是对抗压力超负荷诱导的 AF 的潜在治疗靶点。

https://cdn.ncbi.nlm.nih.gov/pmc/blobs/e36a/6201394/0fcec5dd5cc3/JAH3-7-e008842-g001.jpg

文献AI研究员

20分钟写一篇综述,助力文献阅读效率提升50倍。

立即体验

用中文搜PubMed

大模型驱动的PubMed中文搜索引擎

马上搜索

文档翻译

学术文献翻译模型,支持多种主流文档格式。

立即体验