Suppr超能文献

工程诱导 hPSC 来源组织内的奇异神经玫瑰花结出现。

Engineering induction of singular neural rosette emergence within hPSC-derived tissues.

机构信息

Department of Biomedical Engineering, University of Wisconsin-Madison, Madison, United States.

Wisconsin Institute for Discovery, University of Wisconsin-Madison, Madison, United States.

出版信息

Elife. 2018 Oct 29;7:e37549. doi: 10.7554/eLife.37549.

Abstract

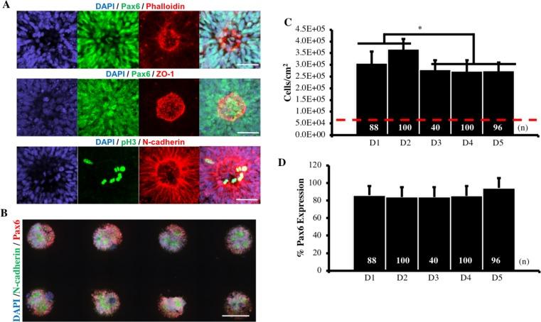
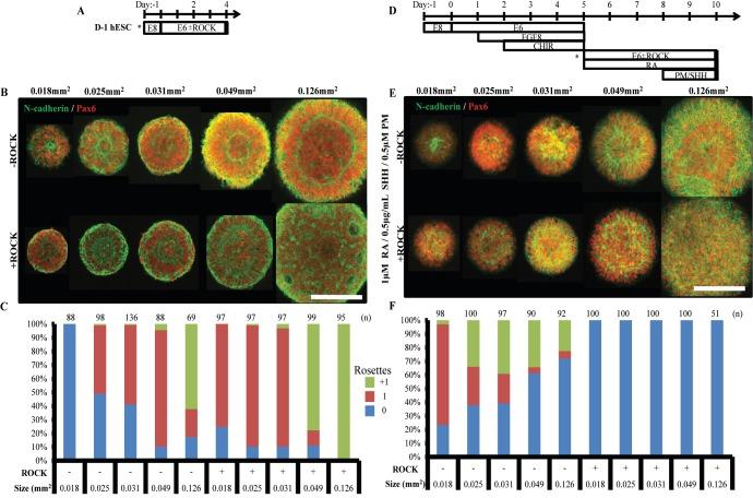
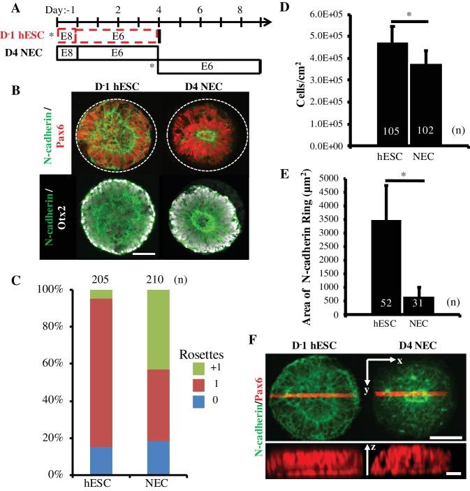
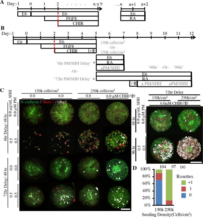
Human pluripotent stem cell (hPSC)-derived neural organoids display unprecedented emergent properties. Yet in contrast to the singular neuroepithelial tube from which the entire central nervous system (CNS) develops in vivo, current organoid protocols yield tissues with multiple neuroepithelial units, a.k.a. neural rosettes, each acting as independent morphogenesis centers and thereby confounding coordinated, reproducible tissue development. Here, we discover that controlling initial tissue morphology can effectively (>80%) induce single neural rosette emergence within hPSC-derived forebrain and spinal tissues. Notably, the optimal tissue morphology for observing singular rosette emergence was distinct for forebrain versus spinal tissues due to previously unknown differences in ROCK-mediated cell contractility. Following release of geometric confinement, the tissues displayed radial outgrowth with maintenance of a singular neuroepithelium and peripheral neuronal differentiation. Thus, we have identified neural tissue morphology as a critical biophysical parameter for controlling in vitro neural tissue morphogenesis furthering advancement towards biomanufacture of CNS tissues with biomimetic anatomy and physiology.

摘要

人多能干细胞(hPSC)衍生的神经类器官表现出前所未有的涌现特性。然而,与体内整个中枢神经系统(CNS)发育的单一神经上皮管不同,目前的类器官方案产生的组织具有多个神经上皮单位,即神经玫瑰花结,每个单位都作为独立的形态发生中心,从而干扰了协调的、可重复的组织发育。在这里,我们发现控制初始组织形态可以有效地(>80%)诱导 hPSC 衍生的前脑和脊髓组织中单个神经玫瑰花结的出现。值得注意的是,由于以前未知的 ROCK 介导的细胞收缩性差异,用于观察单一玫瑰花结出现的最佳组织形态在前脑和脊髓组织中是不同的。释放几何约束后,组织表现出放射状生长,同时保持单一神经上皮和周围神经元分化。因此,我们已经确定神经组织形态是控制体外神经组织形态发生的关键生物物理参数,进一步推进了具有仿生解剖和生理学的 CNS 组织的生物制造。

https://cdn.ncbi.nlm.nih.gov/pmc/blobs/9472/6205811/c1e361114b75/elife-37549-fig1.jpg

文献AI研究员

20分钟写一篇综述,助力文献阅读效率提升50倍。

立即体验

用中文搜PubMed

大模型驱动的PubMed中文搜索引擎

马上搜索

文档翻译

学术文献翻译模型,支持多种主流文档格式。

立即体验