Suppr超能文献

多微生物脓毒症通过减少 NK 细胞内在受体介导的对病毒配体或感染的效应反应来影响 NK 细胞介导的免疫。

Polymicrobial sepsis influences NK-cell-mediated immunity by diminishing NK-cell-intrinsic receptor-mediated effector responses to viral ligands or infections.

机构信息

Interdisciplinary Graduate Program in Immunology, University of Iowa, Iowa City, Iowa, United States of America.

Department of Pathology, University of Iowa, Iowa City, Iowa, United States of America.

出版信息

PLoS Pathog. 2018 Oct 31;14(10):e1007405. doi: 10.1371/journal.ppat.1007405. eCollection 2018 Oct.

Abstract

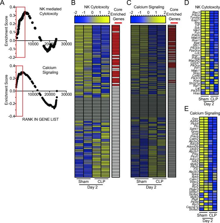
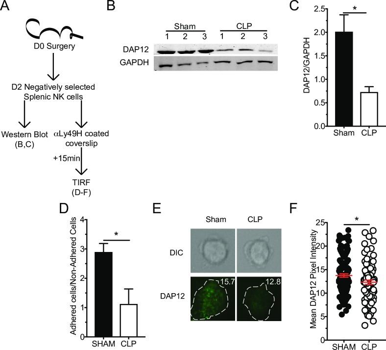
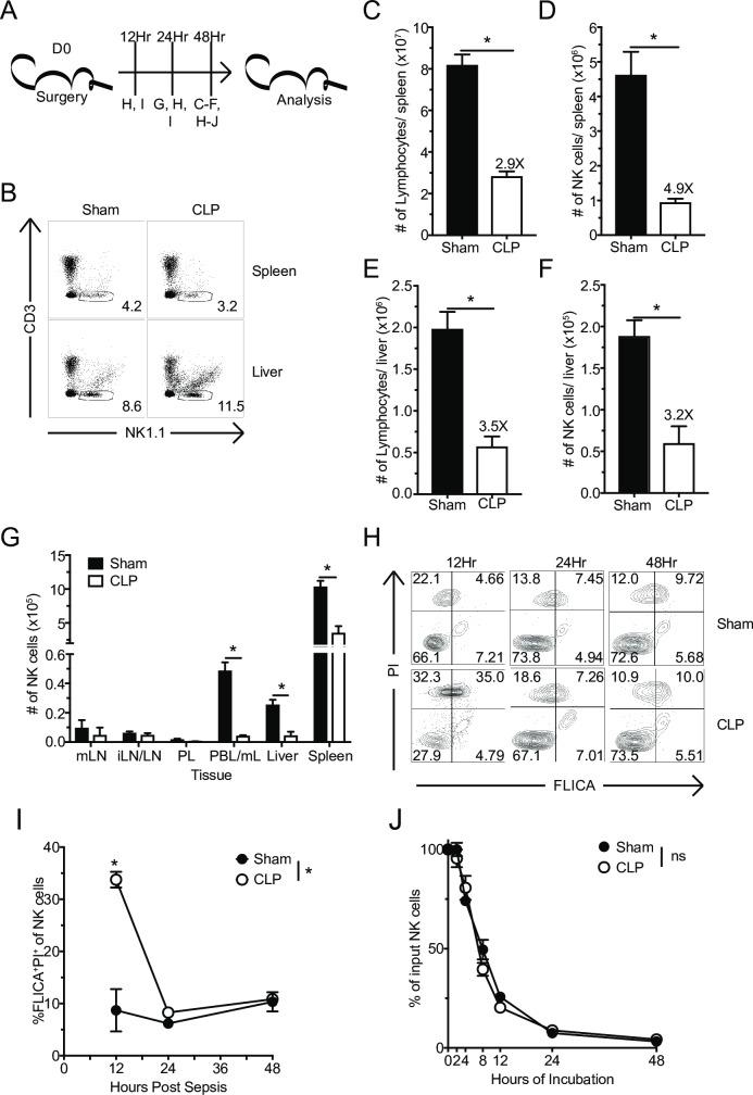
The sepsis-induced cytokine storm leads to severe lymphopenia and reduced effector capacity of remaining/surviving cells. This results in a prolonged state of immunoparalysis, that contributes to enhanced morbidity/mortality of sepsis survivors upon secondary infection. The impact of sepsis on several lymphoid subsets has been characterized, yet its impact on NK-cells remains underappreciated-despite their critical role in controlling infection(s). Here, we observed numerical loss of NK-cells in multiple tissues after cecal-ligation-and-puncture (CLP)-induced sepsis. To elucidate the sepsis-induced lesions in surviving NK-cells, transcriptional profiles were evaluated and indicated changes consistent with impaired effector functionality. A corresponding deficit in NK-cell capacity to produce effector molecules following secondary infection and/or cytokine stimulation (IL-12,IL-18) further suggested a sepsis-induced NK-cell intrinsic impairment. To specifically probe NK-cell receptor-mediated function, the activating Ly49H receptor, that recognizes the murine cytomegalovirus (MCMV) m157 protein, served as a model receptor. Although relative expression of Ly49H receptor did not change, the number of Ly49H+ NK-cells in CLP hosts was reduced leading to impaired in vivo cytotoxicity and the capacity of NK-cells (on per-cell basis) to perform Ly49H-mediated degranulation, killing, and effector molecule production in vitro was also severely reduced. Mechanistically, Ly49H adaptor protein (DAP12) activation and clustering, assessed by TIRF microscopy, was compromised. This was further associated with diminished AKT phosphorylation and capacity to flux calcium following receptor stimulation. Importantly, DAP12 overexpression in NK-cells restored Ly49H/D receptors-mediated effector functions in CLP hosts. Finally, as a consequence of sepsis-dependent numerical and functional lesions in Ly49H+ NK-cells, host capacity to control MCMV infection was significantly impaired. Importantly, IL-2 complex (IL-2c) therapy after CLP improved numbers but not a function of NK-cells leading to enhanced immunity to MCMV challenge. Thus, the sepsis-induced immunoparalysis state includes numerical and NK-cell-intrinsic functional impairments, an instructive notion for future studies aimed in restoring NK-cell immunity in sepsis survivors.

摘要

脓毒症引起的细胞因子风暴导致严重的淋巴细胞减少和剩余/存活细胞效应能力降低。这导致免疫麻痹的持续状态,导致二次感染时脓毒症幸存者的发病率/死亡率增加。已经描述了脓毒症对几种淋巴样亚群的影响,但对 NK 细胞的影响仍未得到充分重视-尽管它们在控制感染方面起着关键作用。在这里,我们观察到在盲肠结扎和穿刺 (CLP) 诱导的脓毒症后,多种组织中的 NK 细胞数量减少。为了阐明脓毒症引起的存活 NK 细胞损伤,评估了转录谱并表明与效应功能受损一致的变化。NK 细胞在二次感染和/或细胞因子刺激 (IL-12、IL-18) 后产生效应分子的能力相应下降,进一步表明脓毒症引起的 NK 细胞内在损伤。为了专门探测 NK 细胞受体介导的功能,激活的 Ly49H 受体(识别小鼠巨细胞病毒 (MCMV) m157 蛋白)作为模型受体。尽管 Ly49H 受体的相对表达没有改变,但 CLP 宿主中的 Ly49H+NK 细胞数量减少,导致体内细胞毒性受损,以及 NK 细胞 (按单个细胞计算) 在体外进行 Ly49H 介导的脱颗粒、杀伤和效应分子产生的能力也严重降低。从机制上讲,通过 TIRF 显微镜评估,Ly49H 衔接蛋白 (DAP12) 的激活和聚集受到损害。这与受体刺激后 AKT 磷酸化和钙通量能力降低进一步相关。重要的是,在 CLP 宿主中过表达 DAP12 可恢复 Ly49H/D 受体介导的效应功能。最后,由于 Ly49H+NK 细胞的数量和功能损伤依赖于脓毒症,宿主控制 MCMV 感染的能力显著受损。重要的是,CLP 后 IL-2 复合物 (IL-2c) 治疗可增加 NK 细胞的数量,但不能改善其功能,从而增强对 MCMV 挑战的免疫力。因此,脓毒症引起的免疫麻痹状态包括数量和 NK 细胞内在功能损伤,这为未来旨在恢复脓毒症幸存者 NK 细胞免疫的研究提供了有指导意义的概念。

https://cdn.ncbi.nlm.nih.gov/pmc/blobs/8ed1/6231673/4b322f9657d9/ppat.1007405.g001.jpg

文献AI研究员

20分钟写一篇综述,助力文献阅读效率提升50倍。

立即体验

用中文搜PubMed

大模型驱动的PubMed中文搜索引擎

马上搜索

文档翻译

学术文献翻译模型,支持多种主流文档格式。

立即体验