Suppr超能文献

灵芝酸A通过抑制Janus激酶2/信号转导子和转录激活子3信号通路,对MDA-MB-231人乳腺癌细胞发挥抗肿瘤活性。

Ganoderic acid A exerts antitumor activity against MDA-MB-231 human breast cancer cells by inhibiting the Janus kinase 2/signal transducer and activator of transcription 3 signaling pathway.

作者信息

Yang Yuguang, Zhou Hongfeng, Liu Wenming, Wu Jin, Yue Xiaolong, Wang Jincai, Quan Lina, Liu Hang, Guo Li, Wang Zhipeng, Lian Xin, Zhang Qingyuan

机构信息

Department of Medical Oncology, Harbin Medical University Cancer Hospital, Harbin, Heilongjiang 150081, P.R. China.

Department of Medical Oncology, The Fourth Affiliated Hospital of Harbin Medical University, Harbin, Heilongjiang 150001, P.R. China.

出版信息

Oncol Lett. 2018 Nov;16(5):6515-6521. doi: 10.3892/ol.2018.9475. Epub 2018 Sep 21.

Abstract

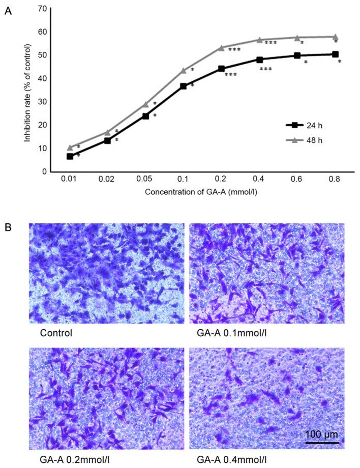
Breast cancer is a common malignant tumor among females, with triple-negative breast cancer being an important type accounting for 15-20% of all breast cancer cases. Triple-negative breast cancer is one of the most aggressive types of cancer without standard adjuvant chemotherapy. Ganoderic acid A (GA-A) is one of the major bioactive Ganoderma triterpenoids isolated from , which are recognized for their preventative and therapeutic effects. In the present study, the antineoplastic effect of GA-A on human breast cancer was investigated and the pro-apoptotic function of Janus kinase (JAK)2 and signal transducer and activator of transcription (STAT)3 on the function of GA-A was revealed. GA-A treatment inhibited the invasion of MDA-MB-231 cells. In addition, GA-A exhibited significant antitumor activity by enhancing the apoptotic index and reactive oxygen species production. In the present study, GA-A was identified to directly inhibit JAK2 phosphorylation and STAT3 downstream activation. In addition, GA-A suppressed STAT3 target gene expression, including B cell lymphoma-extra-large and Myeloid cell leukemia 1, resulting in elevated levels of proteins associated with mitochondrial apoptosis in addition to inhibitors of cyclin-dependent kinase. GA-A, in combination with AG490, a JAK2/STAT3 inhibitor, further decreased MDA-MB-231 cell viability. In conclusion, GA-A treatment inhibited breast cancer cell viability via JAK2/STAT3 downregulation and may regulate associated targets to serve an anti-MDA-MB-231 role, including mitochondrial apoptosis and regulating the expression of cell-cycle-associated factors.

摘要

乳腺癌是女性常见的恶性肿瘤,三阴性乳腺癌是其中一种重要类型,占所有乳腺癌病例的15%-20%。三阴性乳腺癌是侵袭性最强的癌症类型之一,尚无标准的辅助化疗方案。灵芝酸A(GA-A)是从灵芝中分离出的主要生物活性三萜类化合物之一,以其预防和治疗作用而闻名。在本研究中,研究了GA-A对人乳腺癌的抗肿瘤作用,并揭示了Janus激酶(JAK)2和信号转导及转录激活因子(STAT)3在GA-A功能中的促凋亡作用。GA-A处理抑制了MDA-MB-231细胞的侵袭。此外,GA-A通过提高凋亡指数和活性氧生成表现出显著的抗肿瘤活性。在本研究中,GA-A被确定可直接抑制JAK2磷酸化和STAT3下游激活。此外,GA-A抑制STAT3靶基因表达,包括B细胞淋巴瘤-超大蛋白和髓样细胞白血病1,除细胞周期蛋白依赖性激酶抑制剂外,还导致线粒体凋亡相关蛋白水平升高。GA-A与JAK2/STAT3抑制剂AG490联合使用,进一步降低了MDA-MB-231细胞活力。总之,GA-A处理通过下调JAK2/STAT3抑制乳腺癌细胞活力,并可能调节相关靶点发挥抗MDA-MB-231作用,包括线粒体凋亡和调节细胞周期相关因子的表达。

https://cdn.ncbi.nlm.nih.gov/pmc/blobs/8a59/6202552/f746020f2128/ol-16-05-6515-g00.jpg

文献AI研究员

20分钟写一篇综述,助力文献阅读效率提升50倍。

立即体验

用中文搜PubMed

大模型驱动的PubMed中文搜索引擎

马上搜索

文档翻译

学术文献翻译模型,支持多种主流文档格式。

立即体验