Suppr超能文献

增强细胞间隙钙流调节衰老过程中线粒体代谢和凋亡阈值。

Enhanced inter-compartmental Ca flux modulates mitochondrial metabolism and apoptotic threshold during aging.

机构信息

Molecular Biology and Biochemistry, Gottfried Schatz Research Center, Medical University of Graz, Neue Stiftingtalstraße 6/6, 8010 Graz, Austria; Department of Health Sciences and Technology, ETH Zurich, Schorenstrasse 16, 8603 Schwerzenbach, Switzerland.

Molecular Biology and Biochemistry, Gottfried Schatz Research Center, Medical University of Graz, Neue Stiftingtalstraße 6/6, 8010 Graz, Austria.

出版信息

Redox Biol. 2019 Jan;20:458-466. doi: 10.1016/j.redox.2018.11.003. Epub 2018 Nov 9.

Abstract

BACKGROUND

Senescence is characterized by a gradual decline in cellular functions, including changes in energy homeostasis and decreased proliferation activity. As cellular power plants, contributors to signal transduction, sources of reactive oxygen species (ROS) and executors of programmed cell death, mitochondria are in a unique position to affect aging-associated processes of cellular decline. Notably, metabolic activation of mitochondria is tightly linked to Ca due to the Ca -dependency of several enzymes in the Krebs cycle, however, overload of mitochondria with Ca triggers cell death pathways. Consequently, a machinery of proteins tightly controls mitochondrial Ca homeostasis as well as the exchange of Ca between the different cellular compartments, including Ca flux between mitochondria and the endoplasmic reticulum (ER).

METHODS

In this study, we investigated age-related changes in mitochondrial Ca homeostasis, mitochondrial-ER linkage and the activity of the main ROS production site, the mitochondrial respiration chain, in an in vitro aging model based on porcine aortic endothelial cells (PAECs), using high-resolution live cell imaging, proteomics and various molecular biological methods.

RESULTS

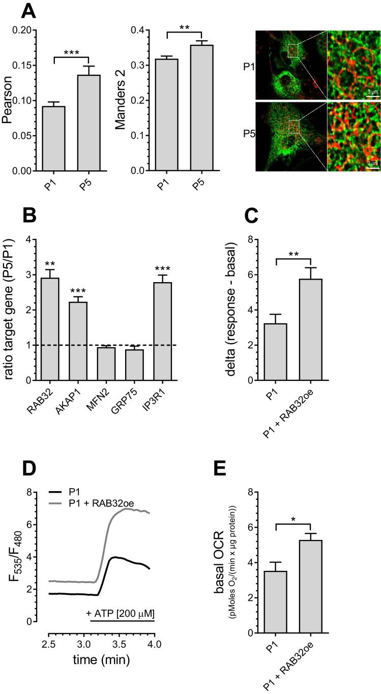
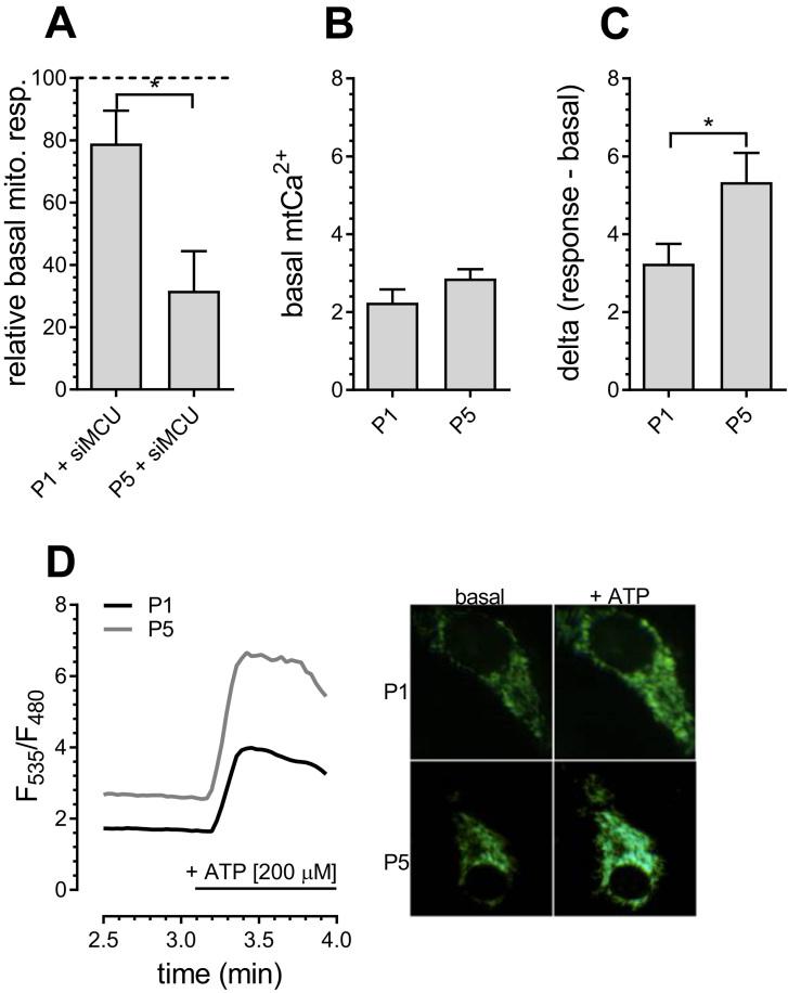
We describe that in aged endothelial cells, increased ER-mitochondrial Ca crosstalk occurs due to enhanced ER-mitochondrial tethering. The close functional inter-organelle linkage increases mitochondrial Ca uptake and thereby the activity of the mitochondrial respiration, but also makes senescent cells more vulnerable to mitochondrial Ca-overload-induced cell death. Moreover, we identified the senolytic properties of the polyphenol resveratrol, triggering cell death via mitochondrial Ca overload exclusively in senescent cells.

CONCLUSION

By unveiling aging-related changes in the inter-organelle tethering and Ca communications we have advanced the understanding of endothelial aging and highlighted a potential basis to develop drugs specifically targeting senescent cells.

摘要

背景

衰老的特征是细胞功能逐渐下降,包括能量稳态的变化和增殖活性的降低。作为细胞的“发电厂”,参与信号转导、活性氧(ROS)的来源和程序性细胞死亡的执行者,线粒体在影响与衰老相关的细胞衰退过程中处于独特的地位。值得注意的是,由于三羧酸循环中的几种酶对 Ca 的依赖性,线粒体的代谢激活与 Ca 紧密相关,然而,线粒体 Ca 过载会触发细胞死亡途径。因此,一系列蛋白质机器严格控制线粒体 Ca 稳态以及不同细胞区室之间的 Ca 交换,包括线粒体和内质网(ER)之间的 Ca 流。

方法

在这项基于猪主动脉内皮细胞(PAEC)的体外衰老模型研究中,我们使用高分辨率活细胞成像、蛋白质组学和各种分子生物学方法,研究了与年龄相关的线粒体 Ca 稳态、线粒体-ER 连接以及主要 ROS 产生部位线粒体呼吸链的活性变化。

结果

我们描述了在衰老的内皮细胞中,由于 ER-线粒体的连接增强,导致 ER-线粒体 Ca 串扰增加。紧密的功能细胞器间连接增加了线粒体 Ca 摄取,从而增加了线粒体呼吸的活性,但也使衰老细胞更容易受到线粒体 Ca 过载诱导的细胞死亡。此外,我们发现多酚白藜芦醇具有选择性杀伤衰老细胞的特性,通过线粒体 Ca 过载特异性触发衰老细胞的死亡。

结论

通过揭示细胞器间连接和 Ca 通讯与衰老相关的变化,我们深入了解了内皮细胞衰老,并强调了开发专门针对衰老细胞的药物的潜在基础。

https://cdn.ncbi.nlm.nih.gov/pmc/blobs/f6e4/6243020/e8e8809adb96/fx1.jpg

文献AI研究员

20分钟写一篇综述,助力文献阅读效率提升50倍。

立即体验

用中文搜PubMed

大模型驱动的PubMed中文搜索引擎

马上搜索

文档翻译

学术文献翻译模型,支持多种主流文档格式。

立即体验