Suppr超能文献

GRP75 调节内质网-线粒体偶联并加速糖尿病视网膜病变中钙依赖性内皮细胞凋亡。

GRP75 Modulates Endoplasmic Reticulum-Mitochondria Coupling and Accelerates Ca-Dependent Endothelial Cell Apoptosis in Diabetic Retinopathy.

机构信息

Department of Ophthalmology, The Affiliated Wuxi People's Hospital of Nanjing Medical University, Wuxi 214023, China.

Center of Clinical Research, The Affiliated Wuxi People's Hospital of Nanjing Medical University, Wuxi 214023, China.

出版信息

Biomolecules. 2022 Nov 29;12(12):1778. doi: 10.3390/biom12121778.

Abstract

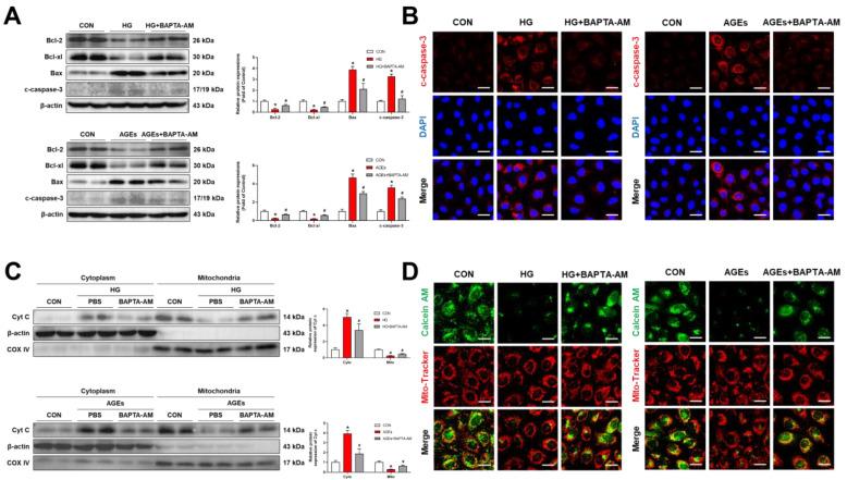
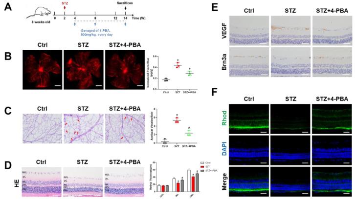
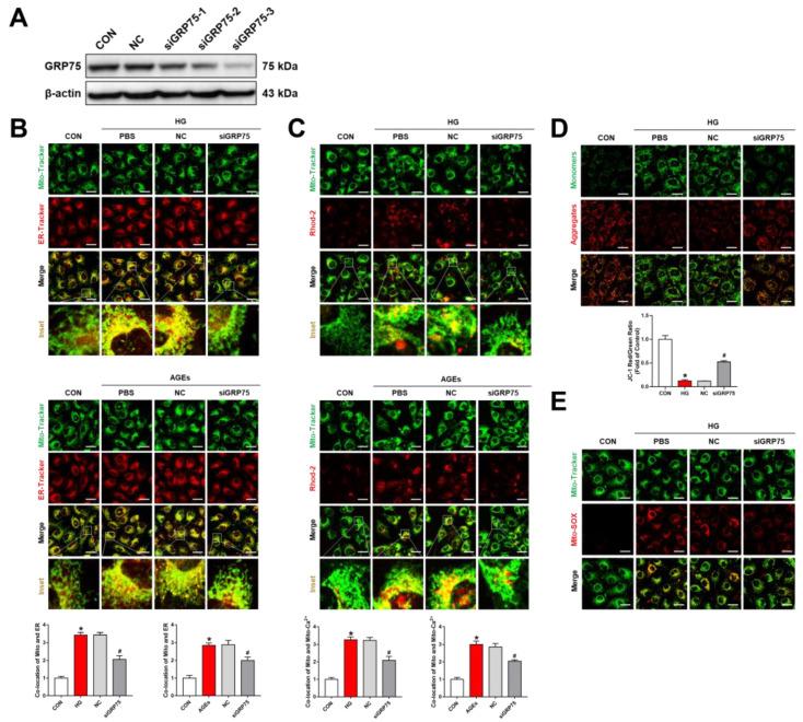
Endoplasmic reticulum (ER) and mitochondrial dysfunction play fundamental roles in the pathogenesis of diabetic retinopathy (DR). However, the interrelationship between the ER and mitochondria are poorly understood in DR. Here, we established high glucose (HG) or advanced glycosylation end products (AGE)-induced human retinal vascular endothelial cell (RMEC) models in vitro, as well as a streptozotocin (STZ)-induced DR rat model in vivo. Our data demonstrated that there was increased ER-mitochondria coupling in the RMECs, which was accompanied by elevated mitochondrial calcium ions (Ca) and mitochondrial dysfunction under HG or AGE incubation. Mechanistically, ER-mitochondria coupling was increased through activation of the IP3R1-GRP75-VDAC1 axis, which transferred Ca from the ER to the mitochondria. Elevated mitochondrial Ca led to an increase in mitochondrial ROS and a decline in mitochondrial membrane potential. These events resulted in the elevation of mitochondrial permeability and induced the release of cytochrome c from the mitochondria into the cytoplasm, which further activated caspase-3 and promoted apoptosis. The above phenomenon was also observed in tunicamycin (TUN, ER stress inducer)-treated cells. Meanwhile, BAPTA-AM (calcium chelator) rescued mitochondrial dysfunction and apoptosis in DR, which further confirmed of our suspicions. In addition, 4-phenylbutyric acid (4-PBA), an ER stress inhibitor, was shown to reverse retinal dysfunction in STZ-induced DR rats in vivo. Taken together, our findings demonstrated that DR fueled the formation of ER-mitochondria coupling via the IP3R1-GRP75-VDAC1 axis and accelerated Ca-dependent cell apoptosis. Our results demonstrated that inhibition of ER-mitochondrial coupling, including inhibition of GRP75 or Ca overload, may be a potential therapeutic target in DR.

摘要

内质网(ER)和线粒体功能障碍在糖尿病视网膜病变(DR)的发病机制中起重要作用。然而,DR 中 ER 和线粒体之间的相互关系知之甚少。在这里,我们在体外建立了高葡萄糖(HG)或晚期糖基化终产物(AGE)诱导的人视网膜血管内皮细胞(RMEC)模型,以及体内链脲佐菌素(STZ)诱导的 DR 大鼠模型。我们的数据表明,在 HG 或 AGE 孵育下,RMEC 中 ER-线粒体偶联增加,同时线粒体钙离子(Ca)升高和线粒体功能障碍。在机制上,通过 IP3R1-GRP75-VDAC1 轴的激活,增加 ER-线粒体偶联,将 Ca 从 ER 转移到线粒体。升高的线粒体 Ca 导致线粒体 ROS 增加和线粒体膜电位下降。这些事件导致线粒体通透性增加,并诱导细胞色素 c 从线粒体释放到细胞质中,从而进一步激活 caspase-3 并促进细胞凋亡。在衣霉素(TUN,内质网应激诱导剂)处理的细胞中也观察到了上述现象。同时,BAPTA-AM(钙螯合剂)挽救了 DR 中的线粒体功能障碍和细胞凋亡,这进一步证实了我们的怀疑。此外,内质网应激抑制剂 4-苯丁酸(4-PBA)在体内显示出可逆转 STZ 诱导的 DR 大鼠视网膜功能障碍。总之,我们的研究结果表明,DR 通过 IP3R1-GRP75-VDAC1 轴促进 ER-线粒体偶联的形成,并加速 Ca 依赖性细胞凋亡。我们的研究结果表明,抑制 ER-线粒体偶联,包括抑制 GRP75 或 Ca 过载,可能是 DR 的潜在治疗靶点。

https://cdn.ncbi.nlm.nih.gov/pmc/blobs/1e60/9776029/46676b151f9b/biomolecules-12-01778-g001.jpg

文献AI研究员

20分钟写一篇综述,助力文献阅读效率提升50倍。

立即体验

用中文搜PubMed

大模型驱动的PubMed中文搜索引擎

马上搜索

文档翻译

学术文献翻译模型,支持多种主流文档格式。

立即体验