Suppr超能文献

PD-L1表达及其在胃癌中的预后意义:三种PD-L1抗体克隆(SP142、28-8和E1L3N)的回顾性比较

PD-L1 expression and the prognostic significance in gastric cancer: a retrospective comparison of three PD-L1 antibody clones (SP142, 28-8 and E1L3N).

作者信息

Ma Jing, Li Jianhui, Qian Meirui, Han Weili, Tian Miaomiao, Li Zengshan, Wang Zhe, He Shuixiang, Wu Kaichun

机构信息

Department of Gastroenterology, Affiliated Hospital of Xi'an Jiaotong University, Xi'an, 710032, Shaanxi Province, China.

State Key Laboratory of Cancer Biology and Institute of Digestive Diseases, Xijing Hospital, The Fourth Military Medical University, Xi'an, China.

出版信息

Diagn Pathol. 2018 Nov 21;13(1):91. doi: 10.1186/s13000-018-0766-0.

Abstract

BACKGROUND

Immunohistochemistry (IHC) for programmed cell death ligand 1 (PD-L1) displays staining diversity. We compared IHC staining of PD-L1 in gastric cancer (GC) by using three commercially available antibody clones, and analyzed the correlation with the prognosis.

METHODS

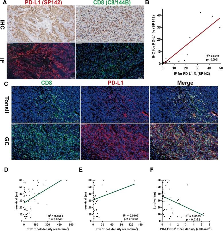
IHC using PD-L1 antibodies (clones SP142, 28-8 and E1L3N) in 315 formalin-fixed paraffin-embedded samples was qualitatively compared at the 1, 5 and 10% cut-off by two pathologists on total, tumor and immune/stromal cells. We used computer - assisted scoring to quantitatively analyze and compare the "H-score" of PD-L1 expression in 66 samples on total cells. The antibody clone SP142 was selected to investigate the infiltration of PD-L1CD8 T cells using automated quantitative immunofluorescence analyses (n = 50) and the prognostic significance. The prognoses were assessed by log-rank test.

RESULTS

PD-L1 clones SP142 and 28-8 displayed great concordance by qualitative (κ = 0.816, 0.810 for total cells and tumor cells at the 5% cut-off) and quantitative analyses (R = 0.7991, 0.8187 for positive percentage and "H-score"). PD-L1 clone SP142 showed the highest positivity in immune/stromal cells staining (18.41%) compared to 28-8 (7.62%), while clone E1L3N showed poor staining in both tumor and immune/stromal cells. Clone SP142, but not 28-8 and E1L3N, predicted a worse prognosis at the 5% cut-off (p = 0.0243). Both the clone SP142 and 28-8 had high inter-pathologist correlation for tumor staining (R = 0.9805 and R = 0.9853), but a moderate correlation for stromal/immune cell staining (R = 0.5653 and R = 0.5745). Furthermore, a higher density of PD-L1CD8 T cells was correlated with a shorter survival time (R = 0.0909, p = 0.0352).

CONCLUSIONS

PD-L1 antibody clone SP142 was superior in cell staining, particularly in immune/stromal cell and prognosis. These findings are important for selection of PD-L1 antibody clones in the future diagnostic test.

摘要

背景

程序性细胞死亡配体1(PD-L1)的免疫组织化学(IHC)显示出染色多样性。我们使用三种市售抗体克隆比较了胃癌(GC)中PD-L1的IHC染色,并分析了其与预后的相关性。

方法

对315份福尔马林固定石蜡包埋样本使用PD-L1抗体(克隆SP142、28-8和E1L3N)进行IHC,由两名病理学家在1%、5%和10%的临界值下对总细胞、肿瘤细胞和免疫/基质细胞进行定性比较。我们使用计算机辅助评分对66份样本中总细胞上PD-L1表达的“H评分”进行定量分析和比较。选择抗体克隆SP142,使用自动定量免疫荧光分析(n = 50)研究PD-L1⁺CD8⁺ T细胞的浸润情况及其预后意义。通过对数秩检验评估预后。

结果

PD-L1克隆SP142和28-8在定性分析(5%临界值下总细胞和肿瘤细胞的κ分别为0.816、0.810)和定量分析(阳性百分比和“H评分”的R分别为0.7991、0.8187)中显示出高度一致性。与28-8(7.62%)相比,PD-L1克隆SP142在免疫/基质细胞染色中显示出最高的阳性率(18.41%),而克隆E1L3N在肿瘤细胞和免疫/基质细胞中均显示染色较差。在5%临界值时,克隆SP142而非28-8和E1L3N预测预后较差(p = 0.0243)。克隆SP142和28-8在肿瘤染色方面病理学家间的相关性都很高(R分别为0.9805和0.9853),但在基质/免疫细胞染色方面相关性中等(R分别为0.5653和0.5745)。此外,较高密度的PD-L1⁺CD8⁺ T细胞与较短的生存时间相关(R = 0.0909,p =

https://cdn.ncbi.nlm.nih.gov/pmc/blobs/b015/6249875/3551c388492e/13000_2018_766_Fig1_HTML.jpg

文献AI研究员

20分钟写一篇综述,助力文献阅读效率提升50倍。

立即体验

用中文搜PubMed

大模型驱动的PubMed中文搜索引擎

马上搜索

文档翻译

学术文献翻译模型,支持多种主流文档格式。

立即体验