Suppr超能文献

幽门螺杆菌 CagA 通过触发致癌 YAP 通路促进胃肿瘤发生中的上皮间质转化。

Helicobacter pylori CagA promotes epithelial mesenchymal transition in gastric carcinogenesis via triggering oncogenic YAP pathway.

机构信息

Department of Gastroenterology, The First Affiliated Hospital of Nanchang University, 17 Yong Waizheng Street, Donghu District, Nanchang, 330006, Jiangxi Province, China.

Division of Comparative Medicine, Massachusetts Institute of Technology, 77 Massachusetts Avenue, Cambridge, MA, 02139, USA.

出版信息

J Exp Clin Cancer Res. 2018 Nov 22;37(1):280. doi: 10.1186/s13046-018-0962-5.

Abstract

BACKGROUND

Helicobacter pylori (H. pylori) delivers oncoprotein CagA into gastric epithelial cells via the T4SS and drives activation of multiple oncogenic signalling pathways. YAP, a core effector of the Hippo tumour suppressor pathway, is frequently overexpressed in human cancers, suggesting its potential tumor-promoting role. Although CagA is a casual factor in H. pylori induced gastric carcinogenesis, the link between CagA and YAP pathway has not been identified. In this work, we investigated the regulation of oncogenic YAP pathway by H. pylori CagA.

METHODS

Expression of YAP and E-cadherin protein in human gastric biopsies were assessed by immunohistochemistry. H. pylori PMSS1 cagA isogenic mutant strains were generated. Gastric epithelial cells were co-cultured with H. pylori wild-type cagA strains or isogenic mutants and were also treated by recombinant CagA expression. Immunofluorescence was performed for YAP localization. Immunoblot and quantitative PCR were performed for examining levels of YAP, downstream effectors and markers of epithelial-mesenchymal transition. Verteporfin and siRNA silencing were used to inhibit YAP activity.

RESULTS

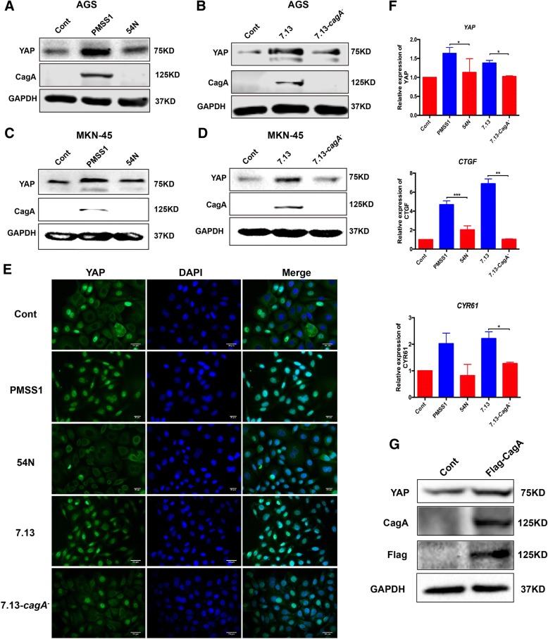
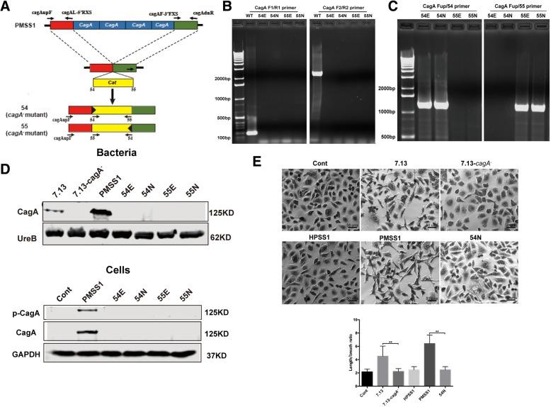
YAP is significantly upregulated in human gastric carcinogenesis. We generated PMSS1 CagA isogenic mutant strains with chloramphenicol resistance successfully. Our analysis indicated that H. pylori infection induced YAP and downstream effectors in gastric epithelial cells. Importantly, knockout of CagA in 7.13 and PMSS1 strains reduced the expression of YAP by H. pylori infection. Moreover, Inhibition of YAP suppressed H. pylori infection-induced Epithelial-mesenchymal transition (EMT).

CONCLUSION

Our results indicated that H. pylori CagA as a pathogenic protein promotes oncogenic YAP pathway, which contributes to EMT and gastric tumorigenesis. This study provided a novel mechanistic insight into why cagA H. pylori infection is associated with a higher risk for the development of gastric cancer.

摘要

背景

幽门螺杆菌(H. pylori)通过 T4SS 将致癌蛋白 CagA 递送至胃上皮细胞,并驱动多种致癌信号通路的激活。YAP 是 Hippo 肿瘤抑制途径的核心效应物,在人类癌症中经常过表达,提示其潜在的促肿瘤作用。虽然 CagA 是 H. pylori 诱导胃致癌作用的偶然因素,但 CagA 与 YAP 途径之间的联系尚未确定。在这项工作中,我们研究了 H. pylori CagA 对致癌 YAP 途径的调节。

方法

通过免疫组织化学评估人胃活检组织中 YAP 和 E-钙粘蛋白蛋白的表达。生成了 H. pylori PMSS1 cagA 同源突变株。将胃上皮细胞与 H. pylori 野生型 cagA 株或同源突变株共培养,并接受重组 CagA 表达处理。进行免疫荧光以检测 YAP 定位。进行免疫印迹和定量 PCR 以检测 YAP、下游效应物和上皮-间充质转化标志物的水平。使用 Verteporfin 和 siRNA 沉默来抑制 YAP 活性。

结果

YAP 在人类胃癌变中显著上调。我们成功地生成了带有氯霉素抗性的 PMSS1 CagA 同源突变株。我们的分析表明,H. pylori 感染诱导了胃上皮细胞中的 YAP 和下游效应物。重要的是,在 7.13 和 PMSS1 株中敲除 CagA 减少了 H. pylori 感染诱导的 YAP 表达。此外,抑制 YAP 抑制了 H. pylori 感染诱导的上皮-间充质转化(EMT)。

结论

我们的结果表明,H. pylori CagA 作为一种致病蛋白,促进了致癌 YAP 途径,促进了 EMT 和胃肿瘤发生。这项研究为为什么 cagA H. pylori 感染与胃癌发生风险增加有关提供了新的机制见解。

https://cdn.ncbi.nlm.nih.gov/pmc/blobs/7ea9/6251132/9ca39fbc4dc5/13046_2018_962_Fig1_HTML.jpg

文献AI研究员

20分钟写一篇综述,助力文献阅读效率提升50倍。

立即体验

用中文搜PubMed

大模型驱动的PubMed中文搜索引擎

马上搜索

文档翻译

学术文献翻译模型,支持多种主流文档格式。

立即体验