Suppr超能文献

增加肿瘤内 C/EBP-β LIP 和一氧化氮水平可克服三阴性乳腺癌对阿霉素的耐药性。

Increasing intratumor C/EBP-β LIP and nitric oxide levels overcome resistance to doxorubicin in triple negative breast cancer.

机构信息

Department of Oncology, University of Torino, via Santena 5/bis, 10126, Turin, Italy.

Laboratory of Blood Tumor Immunology, Department of Molecular Biotechnology and Health Sciences, University of Torino, Turin, Italy.

出版信息

J Exp Clin Cancer Res. 2018 Nov 27;37(1):286. doi: 10.1186/s13046-018-0967-0.

Abstract

BACKGROUND

Triple negative breast cancer (TNBC) easily develops resistance to the first-line drug doxorubicin, because of the high levels of the drug efflux transporter P-glycoprotein (Pgp) and the activation of pro-survival pathways dependent on endoplasmic reticulum (ER). Interfering with these mechanisms may overcome the resistance to doxorubicin, a still unmet need in TNBC.

METHODS

We analyzed a panel of human and murine breast cancer cells for their resistance to doxorubicin, Pgp expression, lysosome and proteasome activity, nitrite production, ER-dependent cell death and immunogenic cell death parameters. We evaluated the efficacy of genetic (C/EBP-β LIP induction) and pharmacological strategies (lysosome and proteasome inhibitors), in restoring the ER-dependent and immunogenic-dependent cell death induced by doxorubicin, in vitro and in syngeneic mice bearing chemoresistant TNBC. The results were analyzed by one-way analysis of variance test.

RESULTS

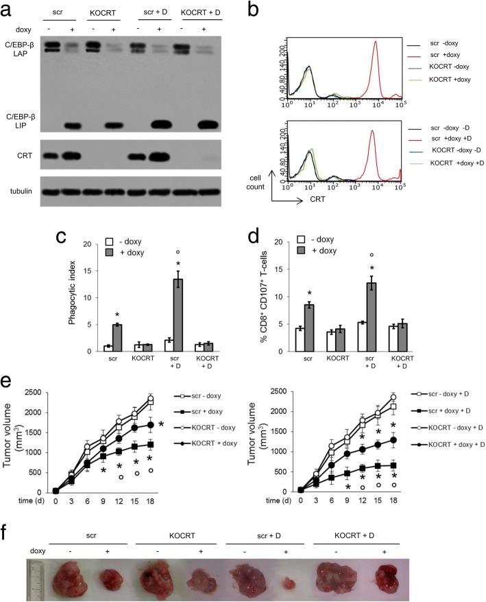
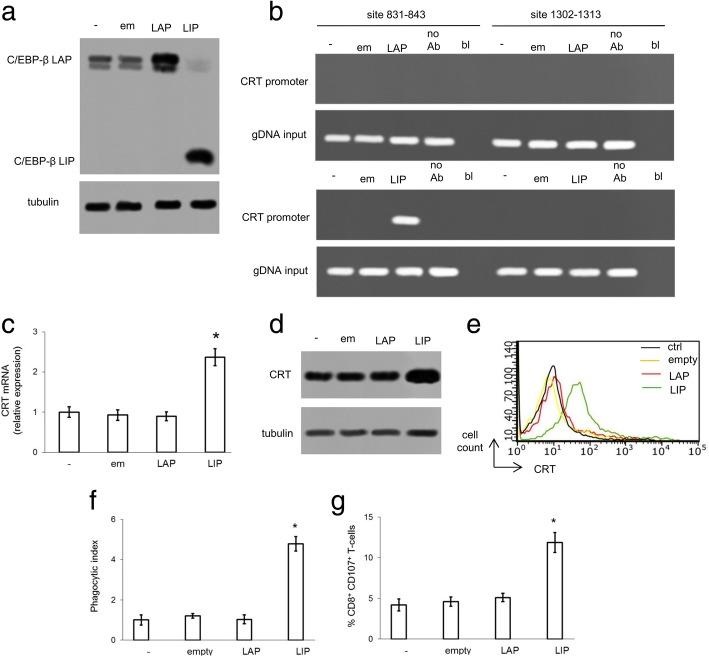
We found that TNBC cells characterized by high levels of Pgp and resistance to doxorubicin, had low induction of the ER-dependent pro-apoptotic factor C/EBP-β LIP upon doxorubicin treatment and high activities of lysosome and proteasome that constitutively destroyed LIP. The combination of chloroquine and bortezomib restored doxorubicin sensitivity by activating multiple and interconnected mechanisms. First, chloroquine and bortezomib prevented C/EBP-β LIP degradation and activated LIP-dependent CHOP/TRB3/caspase 3 axis in response to doxorubicin. Second, C/EBP-β LIP down-regulated Pgp and up-regulated calreticulin that triggered the dendritic cell (DC)-mediated phagocytosis of tumor cell, followed by the activation of anti-tumor CD8T-lymphocytes upon doxorubicin treatment. Third, chloroquine and bortezomib increased the endogenous production of nitric oxide that further induced C/EBP-β LIP and inhibited Pgp activity, enhancing doxorubicin's cytotoxicity. In orthotopic models of resistant TNBC, intratumor C/EBP-β LIP induction - achieved by a specific expression vector or by chloroquine and bortezomib - effectively reduced tumor growth and Pgp expression, increased intra-tumor apoptosis and anti-tumor immune-infiltrate, rescuing the efficacy of doxorubicin.

CONCLUSIONS

We suggest that preventing C/EBP-β LIP degradation by lysosome and proteasome inhibitors triggers multiple virtuous circuitries that restore ER-dependent apoptosis, down-regulate Pgp and re-activate the DC/CD8T-lymphocytes response against TNBC. Lysosome and proteasome inhibitors associated with doxorubicin may overcome the resistance to the drug in TNBC.

摘要

背景

三阴性乳腺癌(TNBC)容易对一线药物阿霉素产生耐药性,这是由于药物外排转运蛋白 P-糖蛋白(Pgp)水平较高和内质网(ER)依赖性存活途径的激活。干扰这些机制可能会克服对阿霉素的耐药性,这是 TNBC 仍然未满足的需求。

方法

我们分析了一组人源和鼠源乳腺癌细胞对阿霉素的耐药性、Pgp 表达、溶酶体和蛋白酶体活性、亚硝酸盐产生、ER 依赖性细胞死亡和免疫原性细胞死亡参数。我们评估了遗传(C/EBP-β LIP 诱导)和药理学策略(溶酶体和蛋白酶体抑制剂)的疗效,以恢复阿霉素诱导的 ER 依赖性和免疫原性依赖性细胞死亡,在体外和携带化疗耐药性 TNBC 的同基因小鼠中。采用单因素方差分析进行分析。

结果

我们发现,高水平 Pgp 且对阿霉素耐药的 TNBC 细胞,在用阿霉素处理后,诱导 ER 依赖性促凋亡因子 C/EBP-β LIP 的水平较低,溶酶体和蛋白酶体的活性较高,这些活性会持续破坏 LIP。氯喹和硼替佐米联合使用可通过激活多种相互关联的机制来恢复阿霉素的敏感性。首先,氯喹和硼替佐米可防止 C/EBP-β LIP 降解,并在阿霉素作用下激活 LIP 依赖性 CHOP/TRB3/caspase 3 轴。其次,C/EBP-β LIP 下调 Pgp 并上调钙网蛋白,触发肿瘤细胞的树突状细胞(DC)吞噬,随后在用阿霉素处理时激活抗肿瘤 CD8T 淋巴细胞。第三,氯喹和硼替佐米增加内源性一氧化氮的产生,进一步诱导 C/EBP-β LIP 并抑制 Pgp 活性,增强阿霉素的细胞毒性。在耐药性 TNBC 的原位模型中,通过特异性表达载体或氯喹和硼替佐米诱导肿瘤内 C/EBP-β LIP 表达,有效抑制肿瘤生长和 Pgp 表达,增加肿瘤内凋亡和抗肿瘤免疫浸润,恢复阿霉素的疗效。

结论

我们认为,溶酶体和蛋白酶体抑制剂防止 C/EBP-β LIP 降解可触发多种良性循环,恢复 ER 依赖性细胞凋亡,下调 Pgp 并重新激活针对 TNBC 的 DC/CD8T 淋巴细胞反应。与阿霉素联合使用的溶酶体和蛋白酶体抑制剂可能会克服 TNBC 对该药物的耐药性。

https://cdn.ncbi.nlm.nih.gov/pmc/blobs/8b76/6258159/0bcaae43ecf0/13046_2018_967_Fig1_HTML.jpg

文献AI研究员

20分钟写一篇综述,助力文献阅读效率提升50倍。

立即体验

用中文搜PubMed

大模型驱动的PubMed中文搜索引擎

马上搜索

文档翻译

学术文献翻译模型,支持多种主流文档格式。

立即体验