Suppr超能文献

全球 RNA 病毒组的起源与演化。

Origins and Evolution of the Global RNA Virome.

机构信息

National Center for Biotechnology Information, National Library of Medicine, National Institutes of Health, Bethesda, Maryland, USA.

Institute of Biotechnology, Life Sciences Center, Vilnius University, Vilnius, Lithuania.

出版信息

mBio. 2018 Nov 27;9(6):e02329-18. doi: 10.1128/mBio.02329-18.

Abstract

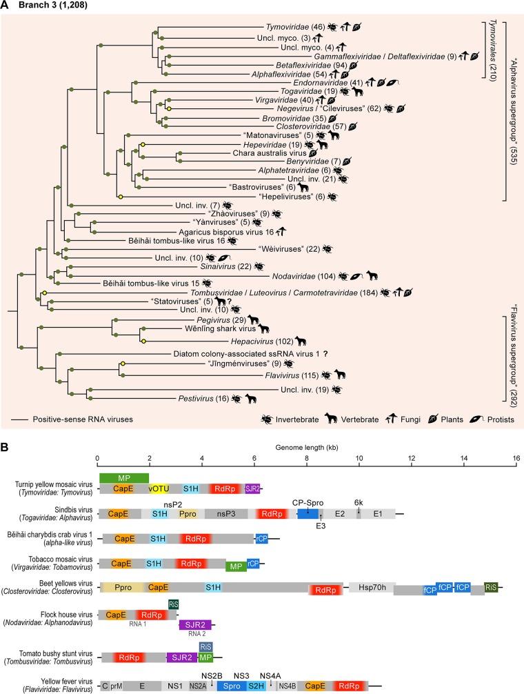
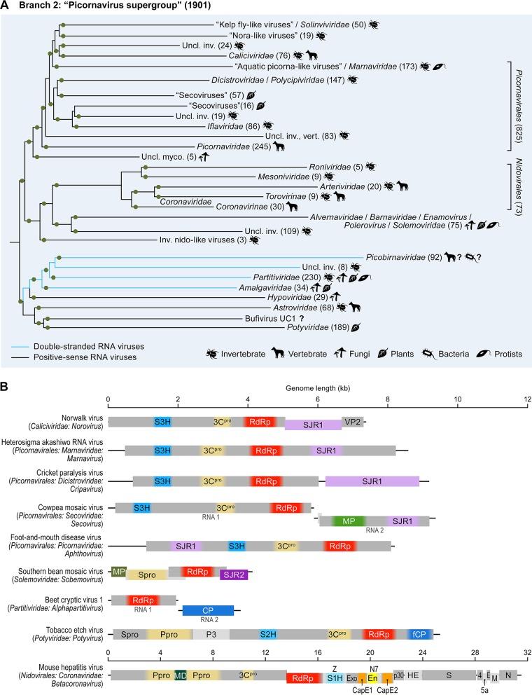
Viruses with RNA genomes dominate the eukaryotic virome, reaching enormous diversity in animals and plants. The recent advances of metaviromics prompted us to perform a detailed phylogenomic reconstruction of the evolution of the dramatically expanded global RNA virome. The only universal gene among RNA viruses is the gene encoding the RNA-dependent RNA polymerase (RdRp). We developed an iterative computational procedure that alternates the RdRp phylogenetic tree construction with refinement of the underlying multiple-sequence alignments. The resulting tree encompasses 4,617 RNA virus RdRps and consists of 5 major branches; 2 of the branches include positive-sense RNA viruses, 1 is a mix of positive-sense (+) RNA and double-stranded RNA (dsRNA) viruses, and 2 consist of dsRNA and negative-sense (-) RNA viruses, respectively. This tree topology implies that dsRNA viruses evolved from +RNA viruses on at least two independent occasions, whereas -RNA viruses evolved from dsRNA viruses. Reconstruction of RNA virus evolution using the RdRp tree as the scaffold suggests that the last common ancestors of the major branches of +RNA viruses encoded only the RdRp and a single jelly-roll capsid protein. Subsequent evolution involved independent capture of additional genes, in particular, those encoding distinct RNA helicases, enabling replication of larger RNA genomes and facilitating virus genome expression and virus-host interactions. Phylogenomic analysis reveals extensive gene module exchange among diverse viruses and horizontal virus transfer between distantly related hosts. Although the network of evolutionary relationships within the RNA virome is bound to further expand, the present results call for a thorough reevaluation of the RNA virus taxonomy. The majority of the diverse viruses infecting eukaryotes have RNA genomes, including numerous human, animal, and plant pathogens. Recent advances of metagenomics have led to the discovery of many new groups of RNA viruses in a wide range of hosts. These findings enable a far more complete reconstruction of the evolution of RNA viruses than was attainable previously. This reconstruction reveals the relationships between different Baltimore classes of viruses and indicates extensive transfer of viruses between distantly related hosts, such as plants and animals. These results call for a major revision of the existing taxonomy of RNA viruses.

摘要

以 RNA 基因组为遗传物质的病毒在真核病毒组中占据主导地位,在动植物中表现出巨大的多样性。宏病毒组学的最新进展促使我们对急剧扩展的全球 RNA 病毒组的进化进行详细的系统基因组重建。唯一普遍存在于 RNA 病毒中的基因是编码 RNA 依赖性 RNA 聚合酶(RdRp)的基因。我们开发了一种迭代计算程序,该程序交替进行 RdRp 系统发育树的构建和基础多序列比对的细化。由此产生的树包含 4617 种 RNA 病毒 RdRp,由 5 个主要分支组成;其中 2 个分支包括正链 RNA 病毒,1 个分支混合了正链(+)RNA 和双链 RNA(dsRNA)病毒,另外 2 个分支分别由 dsRNA 和负链(-)RNA 病毒组成。该树拓扑结构表明 dsRNA 病毒至少在两次独立的事件中从+RNA 病毒进化而来,而 -RNA 病毒则从 dsRNA 病毒进化而来。使用 RdRp 树作为支架重建 RNA 病毒的进化表明,主要+RNA 病毒分支的最后共同祖先仅编码 RdRp 和一种单一的果冻卷衣壳蛋白。随后的进化涉及到独立捕获更多的基因,特别是那些编码不同 RNA 解旋酶的基因,从而能够复制更大的 RNA 基因组,并促进病毒基因组的表达和病毒-宿主相互作用。系统基因组分析揭示了不同病毒之间广泛的基因模块交换和远缘宿主之间的水平病毒转移。尽管 RNA 病毒组内的进化关系网络势必会进一步扩展,但目前的结果要求对 RNA 病毒分类学进行彻底的重新评估。感染真核生物的多种病毒大多数都有 RNA 基因组,包括许多人类、动物和植物病原体。宏基因组学的最新进展导致在广泛的宿主中发现了许多新的 RNA 病毒群。这些发现使我们能够比以往更完整地重建 RNA 病毒的进化。这种重建揭示了不同 Baltimore 类病毒之间的关系,并表明病毒在远缘宿主之间的广泛转移,如植物和动物。这些结果要求对现有的 RNA 病毒分类学进行重大修订。

https://cdn.ncbi.nlm.nih.gov/pmc/blobs/0976/6282212/c3a847964126/mbo0061842030001.jpg

文献AI研究员

20分钟写一篇综述,助力文献阅读效率提升50倍。

立即体验

用中文搜PubMed

大模型驱动的PubMed中文搜索引擎

马上搜索

文档翻译

学术文献翻译模型,支持多种主流文档格式。

立即体验