Suppr超能文献

联合应用表观遗传、分化和化疗药物诱导三阴性乳腺癌细胞周期停滞和炎症基因表达。

Induction of cell cycle arrest and inflammatory genes by combined treatment with epigenetic, differentiating, and chemotherapeutic agents in triple-negative breast cancer.

机构信息

Department of Radiology, Johns Hopkins University School of Medicine, Baltimore, MD, USA.

Department of Neuroscience, Johns Hopkins University School of Medicine, Baltimore, MD, USA.

出版信息

Breast Cancer Res. 2018 Nov 28;20(1):145. doi: 10.1186/s13058-018-1068-x.

Abstract

BACKGROUND

A combination of entinostat, all-trans retinoic acid, and doxorubicin (EAD) induces cell death and differentiation and causes significant regression of xenografts of triple-negative breast cancer (TNBC).

METHODS

We investigated the mechanisms underlying the antitumor effects of each component of the EAD combination therapy by high-throughput gene expression profiling of drug-treated cells.

RESULTS

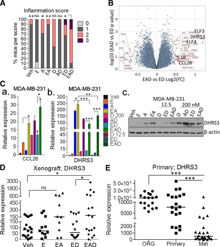
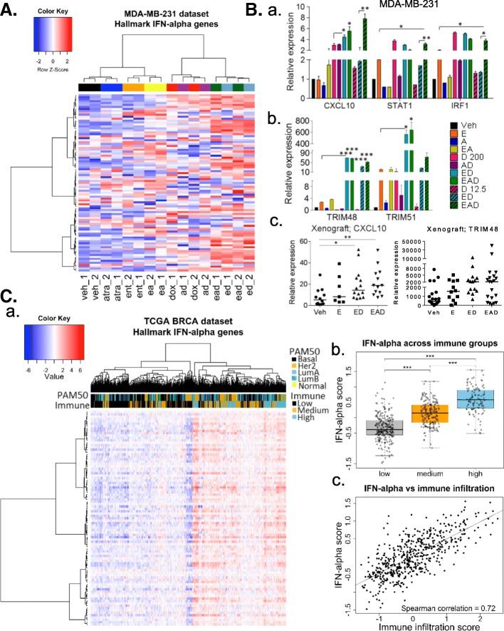
Microarray analysis showed that entinostat and doxorubicin (ED) altered expression of genes related to growth arrest, inflammation, and differentiation. ED downregulated MYC, E2F, and G2M cell cycle genes. Accordingly, entinostat sensitized the cells to doxorubicin-induced growth arrest at G2. ED induced interferon genes, which correlated with breast tumors containing a higher proportion of tumor-infiltrating lymphocytes. ED also increased the expression of immune checkpoint agonists and cancer testis antigens. Analysis of TNBC xenografts showed that EAD enhanced the inflammation score in nude mice. Among the genes differentially regulated between the EAD and ED groups, an all-trans retinoic acid (ATRA)-regulated gene, DHRS3, was induced in EAD-treated xenografts. DHRS3 was expressed at lower levels in human TNBC metastases compared to normal breast or primary tumors. High expression of ED-induced growth arrest and inflammatory genes was associated with better prognosis in TNBC patients.

CONCLUSIONS

Entinostat potentiated doxorubicin-mediated cell death and the combination induced inflammatory signatures. The ED-induced immunomodulation may improve immunotherapy. Addition of ATRA to ED may potentiate inflammation and contribute to TNBC regression.

摘要

背景

依沙替康、全反式维甲酸和阿霉素(EAD)的联合应用可诱导细胞死亡和分化,并导致三阴性乳腺癌(TNBC)的异种移植物显著消退。

方法

我们通过对药物处理细胞的高通量基因表达谱分析,研究了 EAD 联合治疗中每种药物成分的抗肿瘤作用机制。

结果

微阵列分析显示,依沙替康和阿霉素(ED)改变了与生长停滞、炎症和分化相关的基因表达。ED 下调了 MYC、E2F 和 G2M 细胞周期基因。因此,依沙替康使细胞对阿霉素诱导的 G2 期生长停滞敏感。ED 诱导了干扰素基因,这与含有更高比例肿瘤浸润淋巴细胞的乳腺肿瘤相关。ED 还增加了免疫检查点激动剂和癌症睾丸抗原的表达。对 TNBC 异种移植物的分析表明,EAD 增强了裸鼠的炎症评分。在 EAD 和 ED 组之间差异调节的基因中,DHRS3 是一种全反式维甲酸(ATRA)调节基因,在 EAD 处理的异种移植物中被诱导。DHRS3 在人 TNBC 转移瘤中的表达水平低于正常乳腺或原发性肿瘤。ED 诱导的生长停滞和炎症基因的高表达与 TNBC 患者的预后较好相关。

结论

依沙替康增强了阿霉素介导的细胞死亡,联合应用诱导了炎症特征。ED 诱导的免疫调节可能改善免疫治疗。在 ED 中加入 ATRA 可能增强炎症并有助于 TNBC 消退。

https://cdn.ncbi.nlm.nih.gov/pmc/blobs/e9f5/6263070/21898d4d20dc/13058_2018_1068_Fig1_HTML.jpg

文献AI研究员

20分钟写一篇综述,助力文献阅读效率提升50倍。

立即体验

用中文搜PubMed

大模型驱动的PubMed中文搜索引擎

马上搜索

文档翻译

学术文献翻译模型,支持多种主流文档格式。

立即体验