Suppr超能文献

一种天然的反义长链非编码 RNA 通过促进肿瘤抑制基因 mRNA 的稳定性来控制乳腺癌的进展。

A natural antisense lncRNA controls breast cancer progression by promoting tumor suppressor gene mRNA stability.

机构信息

Department of Cell and Developmental Biology, Cancer Center at Illinois, University of Illinois at Urbana-Champaign, Urbana, IL, United States of America.

Laboratory of human Carcinogenesis, Center for Cancer Research, National Cancer Institute, Bethesda, MD, United States of America.

出版信息

PLoS Genet. 2018 Nov 29;14(11):e1007802. doi: 10.1371/journal.pgen.1007802. eCollection 2018 Nov.

Abstract

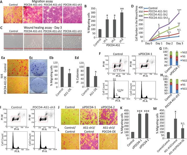
The human genome encodes thousands of long noncoding RNA (lncRNA) genes; the function of majority of them is poorly understood. Aberrant expression of a significant number of lncRNAs is observed in various diseases, including cancer. To gain insights into the role of lncRNAs in breast cancer progression, we performed genome-wide transcriptome analyses in an isogenic, triple negative breast cancer (TNBC/basal-like) progression cell lines using a 3D cell culture model. We identified significantly altered expression of 1853 lncRNAs, including ~500 natural antisense transcript (NATs) lncRNAs. A significant number of breast cancer-deregulated NATs displayed co-regulated expression with oncogenic and tumor suppressor protein-coding genes in cis. Further studies on one such NAT, PDCD4-AS1 lncRNA reveal that it positively regulates the expression and activity of the tumor suppressor PDCD4 in mammary epithelial cells. Both PDCD4-AS1 and PDCD4 show reduced expression in TNBC cell lines and in patients, and depletion of PDCD4-AS1 compromised the cellular levels and activity of PDCD4. Further, tumorigenic properties of PDCD4-AS1-depleted TNBC cells were rescued by exogenous expression of PDCD4, implying that PDCD4-AS1 acts upstream of PDCD4. Mechanistically, PDCD4-AS1 stabilizes PDCD4 RNA by forming RNA duplex and controls the interaction between PDCD4 RNA and RNA decay promoting factors such as HuR. Our studies demonstrate crucial roles played by NAT lncRNAs in regulating post-transcriptional gene expression of key oncogenic or tumor suppressor genes, thereby contributing to TNBC progression.

摘要

人类基因组编码了数千个长非编码 RNA(lncRNA)基因;它们的大多数功能尚未被充分理解。在各种疾病中,包括癌症,都观察到大量 lncRNA 的异常表达。为了深入了解 lncRNA 在乳腺癌进展中的作用,我们使用 3D 细胞培养模型对同源的三阴性乳腺癌(TNBC/基底样)进展细胞系进行了全基因组转录组分析。我们鉴定出 1853 个 lncRNA 的表达发生了显著改变,其中包括约 500 个天然反义转录物(NAT)lncRNA。许多乳腺癌失调的 NAT 与顺式的致癌和肿瘤抑制蛋白编码基因表现出共调控表达。对其中一个 NAT,PDCD4-AS1 lncRNA 的进一步研究表明,它在乳腺上皮细胞中正向调节肿瘤抑制因子 PDCD4 的表达和活性。PDCD4-AS1 和 PDCD4 在 TNBC 细胞系和患者中表达降低,PDCD4-AS1 的耗尽使 PDCD4 的细胞水平和活性降低。此外,PDCD4-AS1 耗尽的 TNBC 细胞的致瘤特性可通过外源性表达 PDCD4 得到挽救,这表明 PDCD4-AS1 在 PDCD4 上游发挥作用。从机制上讲,PDCD4-AS1 通过形成 RNA 双链稳定 PDCD4 RNA,并控制 PDCD4 RNA 与 RNA 衰变促进因子(如 HuR)之间的相互作用。我们的研究表明,NAT lncRNA 在调节关键致癌或肿瘤抑制基因的转录后基因表达方面发挥着重要作用,从而促进了 TNBC 的进展。

https://cdn.ncbi.nlm.nih.gov/pmc/blobs/d8aa/6289468/bfceb80ee15f/pgen.1007802.g001.jpg

文献AI研究员

20分钟写一篇综述,助力文献阅读效率提升50倍。

立即体验

用中文搜PubMed

大模型驱动的PubMed中文搜索引擎

马上搜索

文档翻译

学术文献翻译模型,支持多种主流文档格式。

立即体验