Suppr超能文献

鉴定 SLC7A11-AS1/SLC7A11 对作为肝细胞癌铁死亡相关治疗靶点。

Identification of SLC7A11-AS1/SLC7A11 pair as a ferroptosis-related therapeutic target for hepatocellular carcinoma.

机构信息

Key Laboratory of Bio-Resource and Eco-Environment of Ministry of Education, School of Life Science, Sichuan University, Chengdu, China.

出版信息

J Cell Mol Med. 2024 Jul;28(13):e18496. doi: 10.1111/jcmm.18496.

Abstract

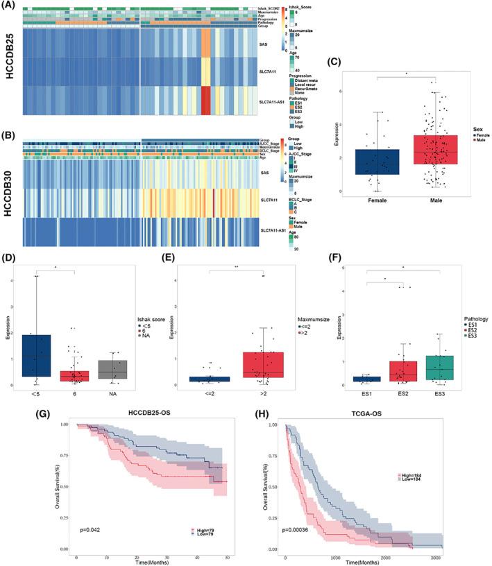
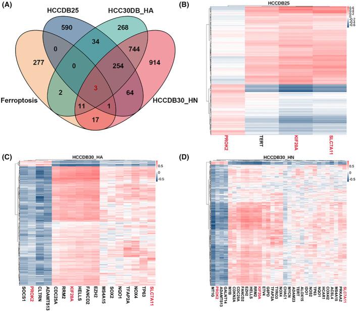
Hepatocellular carcinoma (HCC), a prevalent malignancy worldwide, poses significant challenges in terms of prognosis, necessitating innovative therapeutic approaches. Ferroptosis offers notable advantages over apoptosis, holding promise as a novel therapeutic approach for HCC complexities. Moreover, while the interaction between long non-coding RNAs (lncRNAs) and mRNAs is pivotal in various physiological and pathological processes, their involvement in ferroptosis remains relatively unexplored. In this study, we constructed a ferroptosis-related lncRNA-mRNA correlation network in HCC using Pearson correlation analysis. Notably, the SLC7A11-AS1/SLC7A11 pair, exhibiting high correlation, was identified. Bioinformatics analysis revealed a significant correlation between the expression levels of this pair and key clinical characteristics of HCC patients, including gender, pathology, Ishak scores and tumour size. And poor prognosis was associated with high expression of this pair. Functional experiments demonstrated that SLC7A11-AS1, by binding to the 3'UTR region of SLC7A11 mRNA, enhanced its stability, thereby promoting HCC cell growth and resistance to erastin- induced ferroptosis. Additionally, in vivo studies confirmed that SLC7A11-AS1 knockdown potentiated the inhibitory effects of erastin on tumour growth. Overall, our findings suggest that targeting the SLC7A11-AS1/SLC7A11 pair holds promise as a potential therapeutic strategy for HCC patients.

摘要

肝细胞癌(HCC)是一种全球流行的恶性肿瘤,在预后方面存在重大挑战,需要创新的治疗方法。铁死亡相对于细胞凋亡具有显著优势,有望成为 HCC 复杂性的一种新的治疗方法。此外,尽管长链非编码 RNA(lncRNA)和 mRNA 之间的相互作用在各种生理和病理过程中至关重要,但它们在铁死亡中的作用仍相对未知。在本研究中,我们使用 Pearson 相关分析构建了 HCC 中与铁死亡相关的 lncRNA-mRNA 相关网络。值得注意的是,发现了 SLC7A11-AS1/SLC7A11 对具有高相关性。生物信息学分析显示,这对表达水平与 HCC 患者的关键临床特征,包括性别、病理、Ishak 评分和肿瘤大小之间存在显著相关性。并且,这对高表达与预后不良相关。功能实验表明,SLC7A11-AS1 通过与 SLC7A11 mRNA 的 3'UTR 区域结合,增强其稳定性,从而促进 HCC 细胞生长和对 erastin 诱导的铁死亡的抗性。此外,体内研究证实 SLC7A11-AS1 敲低增强了 erastin 对肿瘤生长的抑制作用。总之,我们的研究结果表明,靶向 SLC7A11-AS1/SLC7A11 对可能成为 HCC 患者的一种潜在治疗策略。

https://cdn.ncbi.nlm.nih.gov/pmc/blobs/7704/11234646/f43abf19ac82/JCMM-28-e18496-g007.jpg

文献AI研究员

20分钟写一篇综述,助力文献阅读效率提升50倍。

立即体验

用中文搜PubMed

大模型驱动的PubMed中文搜索引擎

马上搜索

文档翻译

学术文献翻译模型,支持多种主流文档格式。

立即体验