Suppr超能文献

功能基因敲除增强人肺癌A549细胞的化学敏感性并在异种移植小鼠模型中得到验证

Functional Gene Knockout of Increases Chemosensitivity of Human Lung Cancer A549 Cells and in a Xenograft Mouse Model.

作者信息

Bialk Pawel, Wang Yichen, Banas Kelly, Kmiec Eric B

机构信息

Gene Editing Institute, Helen F. Graham Cancer Center & Research Institute, Christiana Care Health System, 4701 Ogletown-Stanton Road, Suite 4300, Newark, DE 19713, USA.

Department of Medical and Molecular Sciences, University of Delaware, Willard E. Hall Education Building, Newark, DE 19716, USA.

出版信息

Mol Ther Oncolytics. 2018 Oct 18;11:75-89. doi: 10.1016/j.omto.2018.10.002. eCollection 2018 Dec 21.

Abstract

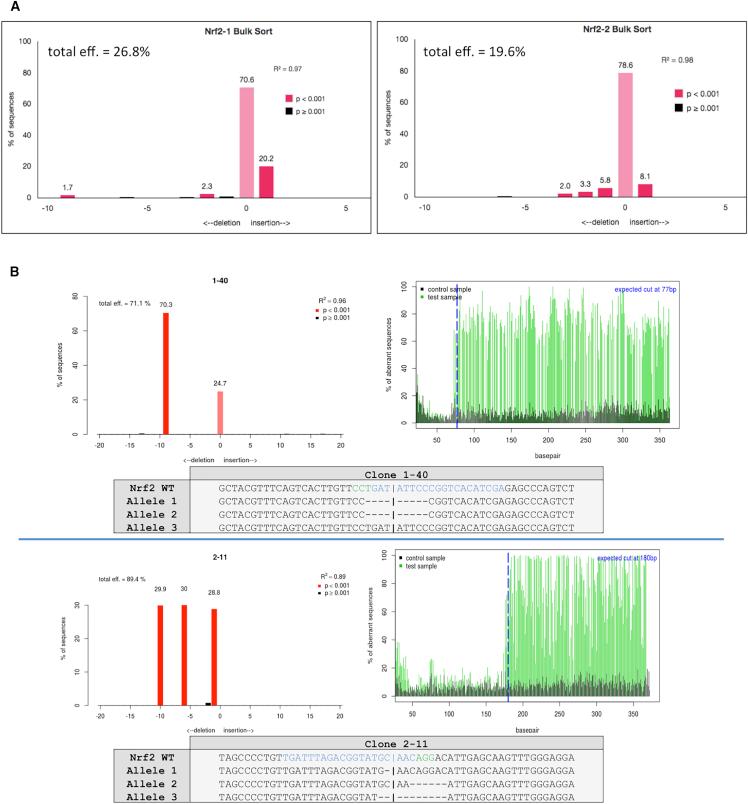
Recent studies point to the evolution of drug resistance in lung cancer as being centered, at least in part, on the upregulation of various genes involved in controlling efflux or drug inactivation. Among the most important of these genes is Nuclear Factor Erythroid 2-Related Factor (), considered the master regulator of 100-200 target genes involved in cellular responses to oxidative and/or electrophilic stress. With increased focus on the development of combinatorial approaches for cancer treatment, we utilized CRISPR/Cas9 to disable the gene in lung cancer cells by disrupting the NRF2 nuclear export signal (NES) domain; phenotypically, the protein is largely blocked from transiting into the nucleus after translation. In tissue culture, cells with this gene knockout were found to have a reduced proliferation phenotype and are more sensitive to chemotherapeutic agents, such as cisplatin and carboplatin. These observations were confirmed in xenograft mouse models wherein the homozygous knockout cells proliferate at a slower rate than the wild-type cells, even in the absence of drug treatment. Tumor growth was arrested for a period of 16 days, with a dramatic decrease in tumor volume being observed in samples receiving the combined action of CRISPR-directed gene editing and chemotherapy.

摘要

近期研究表明,肺癌耐药性的演变至少部分集中在与控制外排或药物失活相关的各种基因的上调上。其中最重要的基因之一是核因子红细胞2相关因子(NRF2),它被认为是参与细胞对氧化和/或亲电应激反应的100 - 200个靶基因的主要调节因子。随着对癌症联合治疗方法开发的关注度不断提高,我们利用CRISPR/Cas9通过破坏NRF2核输出信号(NES)结构域来使肺癌细胞中的NRF2基因失活;从表型上看,该蛋白在翻译后基本上被阻止进入细胞核。在组织培养中,发现这种基因敲除的细胞具有增殖表型降低的特点,并且对顺铂和卡铂等化疗药物更敏感。这些观察结果在异种移植小鼠模型中得到证实,在该模型中,即使在没有药物治疗的情况下,纯合敲除细胞的增殖速度也比野生型细胞慢。肿瘤生长停滞了16天,在接受CRISPR定向基因编辑和化疗联合作用的样本中观察到肿瘤体积显著减小。

https://cdn.ncbi.nlm.nih.gov/pmc/blobs/8740/6251792/d196b2d37370/gr1.jpg

文献AI研究员

20分钟写一篇综述,助力文献阅读效率提升50倍。

立即体验

用中文搜PubMed

大模型驱动的PubMed中文搜索引擎

马上搜索

文档翻译

学术文献翻译模型,支持多种主流文档格式。

立即体验