Suppr超能文献

直接重编程中的谱系和身份的单细胞图谱。

Single-cell mapping of lineage and identity in direct reprogramming.

机构信息

Department of Developmental Biology, Washington University School of Medicine in St Louis, St Louis, MO, USA.

Department of Genetics, Washington University School of Medicine in St Louis, St Louis, MO, USA.

出版信息

Nature. 2018 Dec;564(7735):219-224. doi: 10.1038/s41586-018-0744-4. Epub 2018 Dec 5.

Abstract

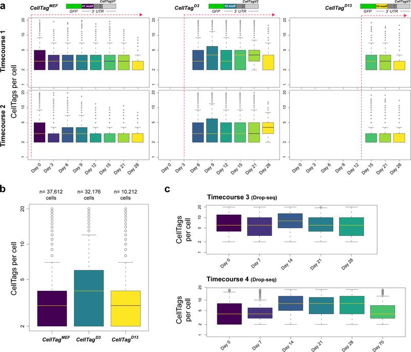
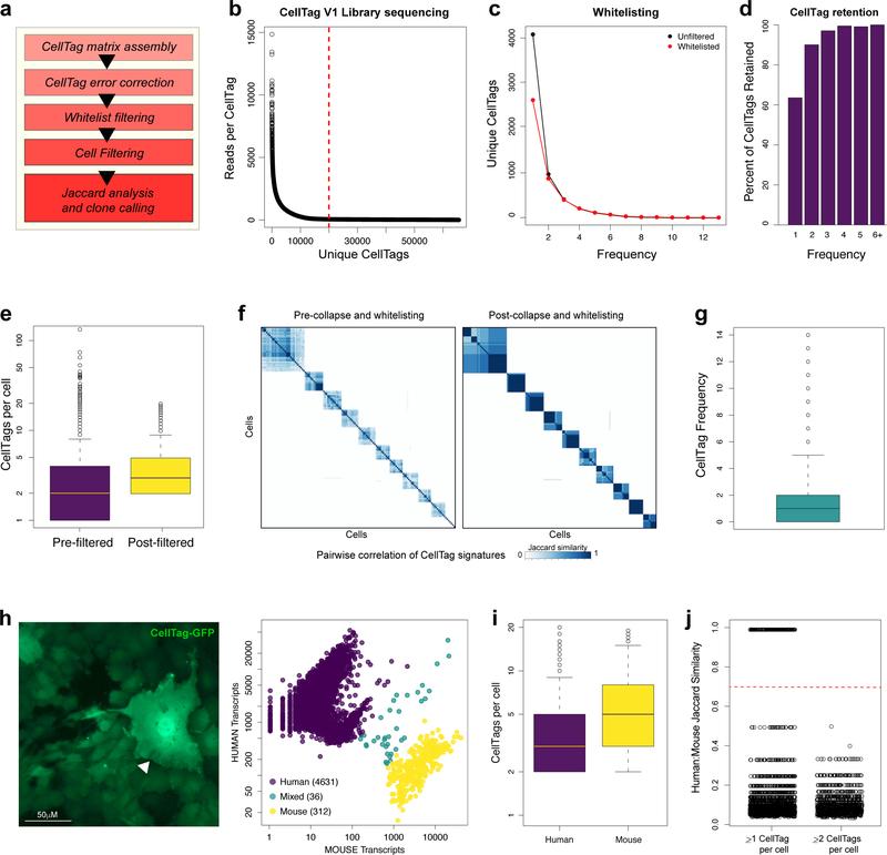
Direct lineage reprogramming involves the conversion of cellular identity. Single-cell technologies are useful for deconstructing the considerable heterogeneity that emerges during lineage conversion. However, lineage relationships are typically lost during cell processing, complicating trajectory reconstruction. Here we present 'CellTagging', a combinatorial cell-indexing methodology that enables parallel capture of clonal history and cell identity, in which sequential rounds of cell labelling enable the construction of multi-level lineage trees. CellTagging and longitudinal tracking of fibroblast to induced endoderm progenitor reprogramming reveals two distinct trajectories: one leading to successfully reprogrammed cells, and one leading to a 'dead-end' state, paths determined in the earliest stages of lineage conversion. We find that expression of a putative methyltransferase, Mettl7a1, is associated with the successful reprogramming trajectory; adding Mettl7a1 to the reprogramming cocktail increases the yield of induced endoderm progenitors. Together, these results demonstrate the utility of our lineage-tracing method for revealing the dynamics of direct reprogramming.

摘要

直接谱系重编程涉及细胞身份的转换。单细胞技术可用于解构谱系转换过程中出现的大量异质性。然而,在细胞处理过程中,谱系关系通常会丢失,从而使轨迹重建变得复杂。在这里,我们提出了“CellTagging”,这是一种组合的细胞标记方法,可平行捕获克隆历史和细胞身份,其中细胞的连续标记轮次可构建多层次的谱系树。CellTagging 与成纤维细胞到诱导内胚层祖细胞重编程的纵向追踪揭示了两条不同的轨迹:一条通向成功重编程的细胞,另一条通向“死胡同”状态,这些路径是在谱系转换的最早阶段决定的。我们发现,假定的甲基转移酶 Mettl7a1 的表达与成功的重编程轨迹相关;将 Mettl7a1 添加到重编程混合物中会增加诱导内胚层祖细胞的产量。总之,这些结果表明我们的谱系追踪方法可用于揭示直接重编程的动态。

https://cdn.ncbi.nlm.nih.gov/pmc/blobs/374e/6635140/1a15c83b62d4/nihms-1508803-f0005.jpg

文献AI研究员

20分钟写一篇综述,助力文献阅读效率提升50倍。

立即体验

用中文搜PubMed

大模型驱动的PubMed中文搜索引擎

马上搜索

文档翻译

学术文献翻译模型,支持多种主流文档格式。

立即体验