Suppr超能文献

DANCR 通过 ERK/SMAD 通路调节宫颈癌的增殖和转移。

DANCR-mediated microRNA-665 regulates proliferation and metastasis of cervical cancer through the ERK/SMAD pathway.

机构信息

Department of Radiation Oncology, The First Hospital of Qinhuangdao, Qinhuangdao, China.

Department of Gynecology, The First Hospital of Qinhuangdao, Qinhuangdao, China.

出版信息

Cancer Sci. 2019 Mar;110(3):913-925. doi: 10.1111/cas.13921. Epub 2019 Jan 19.

Abstract

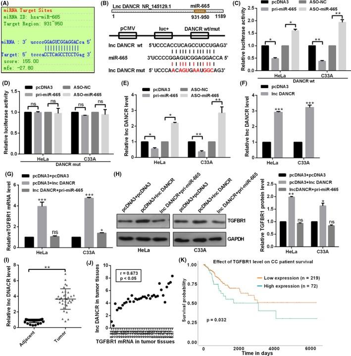
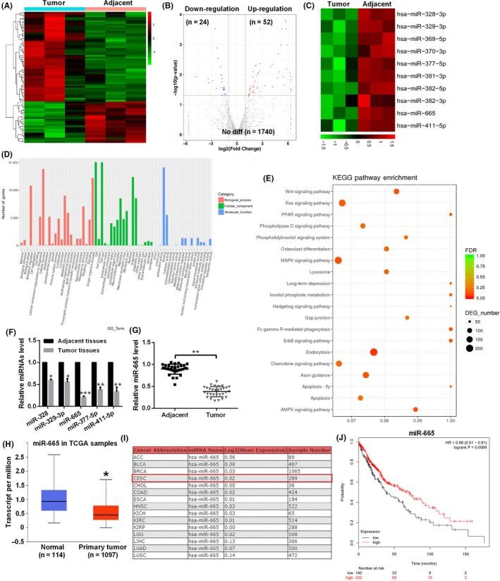
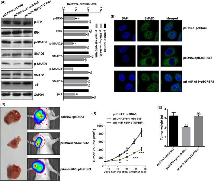
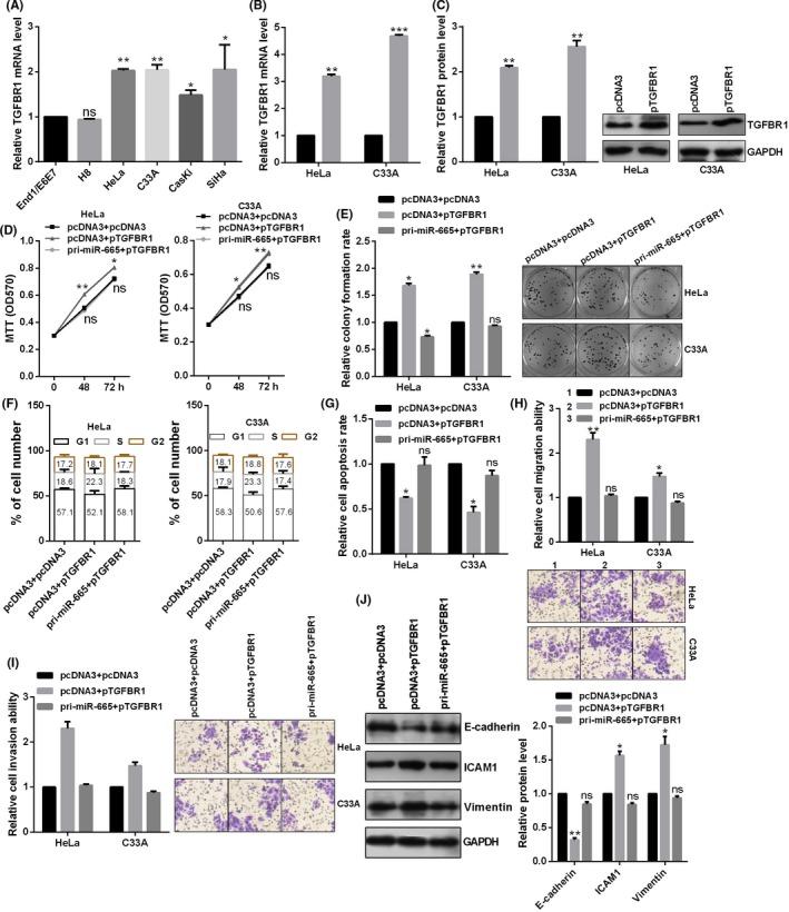
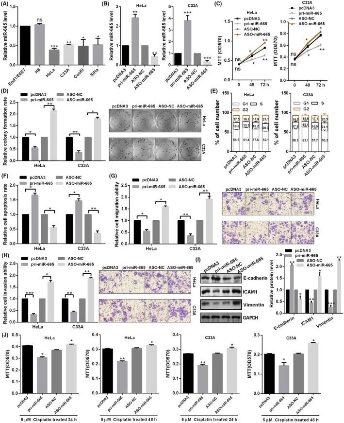
Emerging evidence has indicated that microRNAs (miRNAs) play an important role in cervical cancer (CC). However, the role of miRNA (miR)-665 in cervical cancer remains unclear. The aim of the present study was to investigate the potential functions of miR-665 in CC and to identify the underlying mechanisms of action. Herein, we show that miR-665 was downregulated in CC tissues and cell lines, which is negatively correlated with tumor size, distant metastasis, advanced TNM stage and poor prognosis. Functionally, miR-665 inhibited cell proliferation, migration and invasion and resistance of cisplatin for CC cells, as well as tumor growth. We validated that transforming growth factor beta receptor 1 (TGFBR1) was a direct target of miR-665 and mediated the ERK/SMAD pathway. In addition, we identified miR-665 as the competing endogenous RNA for long noncoding (lnc)-DANCR. These observations suggested that lnc-DANCR-mediated miR-665 downregulation regulates the malignant phenotype of CC cells by targeting TGFBR1 through the ERK/SMAD pathway, which may present a pathway for novel therapeutic stratagems for CC therapy.

摘要

新出现的证据表明 microRNAs(miRNAs)在宫颈癌(CC)中发挥着重要作用。然而,miRNA(miR)-665 在宫颈癌中的作用仍不清楚。本研究旨在探讨 miR-665 在 CC 中的潜在功能,并确定其作用机制。本研究显示,miR-665 在 CC 组织和细胞系中下调,与肿瘤大小、远处转移、晚期 TNM 分期和预后不良呈负相关。功能上,miR-665 抑制 CC 细胞的增殖、迁移和侵袭以及顺铂耐药性,并抑制肿瘤生长。我们验证了转化生长因子β受体 1(TGFBR1)是 miR-665 的直接靶标,并介导了 ERK/SMAD 通路。此外,我们发现 miR-665 是长链非编码(lnc)-DANCR 的竞争性内源性 RNA。这些观察结果表明,lnc-DANCR 介导的 miR-665 下调通过靶向 TGFBR1 调节 CC 细胞的恶性表型,通过 ERK/SMAD 通路,这可能为 CC 治疗提供新的治疗策略途径。

https://cdn.ncbi.nlm.nih.gov/pmc/blobs/7771/6398927/4eab2ef134ef/CAS-110-913-g001.jpg

文献AI研究员

20分钟写一篇综述,助力文献阅读效率提升50倍。

立即体验

用中文搜PubMed

大模型驱动的PubMed中文搜索引擎

马上搜索

文档翻译

学术文献翻译模型,支持多种主流文档格式。

立即体验