Suppr超能文献

hsa_circ_0009092/miR-665/NLK 信号轴通过在肿瘤微环境中募集 TAMs 来抑制结直肠癌的进展。

Hsa_circ_0009092/miR-665/NLK signaling axis suppresses colorectal cancer progression via recruiting TAMs in the tumor microenvironment.

机构信息

Department of Gastrointestinal Surgery, Zhongnan Hospital of Wuhan University, Wuhan, 430071, China.

Hubei Key Laboratory of Tumour Biological Behaviours, Wuhan, 430071, China.

出版信息

J Exp Clin Cancer Res. 2023 Nov 27;42(1):319. doi: 10.1186/s13046-023-02887-8.

Abstract

BACKGROUND

It has been demonstrated that circularRNA (circRNAs) plays a critical role in various cancers. While the potential molecular mechanism of circRNAs in the progression of colorectal cancer (CRC) remains uncertain.

METHODS

Differentially expressed circRNAs were identified by RNA sequencing. RT-qPCR detected the expression of circ_0009092, miR-665, and NLK in CRC tissues and cells. Functions of circ_0009092 on tumor cell proliferation, migration, and invasion were investigated by a series of in vitro assays. The underlying mechanism of circ_0009092 was explored by bioinformatics analysis, RNA immunoprecipitation (RIP) and luciferase assays. A co-culture assay in vitro was performed to detect the affection of circ_0009092 on macrophage recruitment in the tumor microenvironment (TME). A xenograft mouse model was used to explore the effect of circ_0009092 on tumor growth.

RESULTS

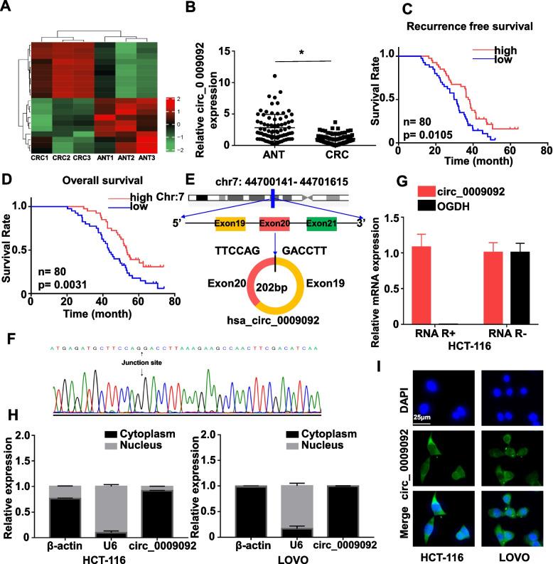
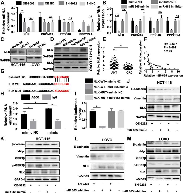
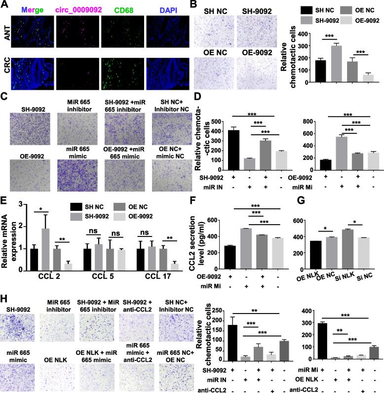
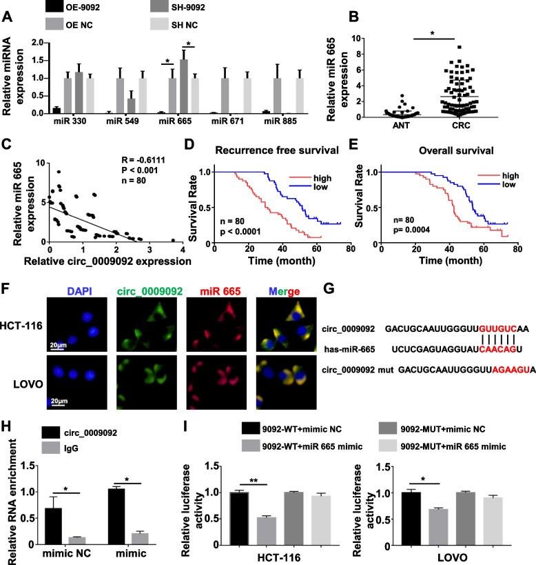
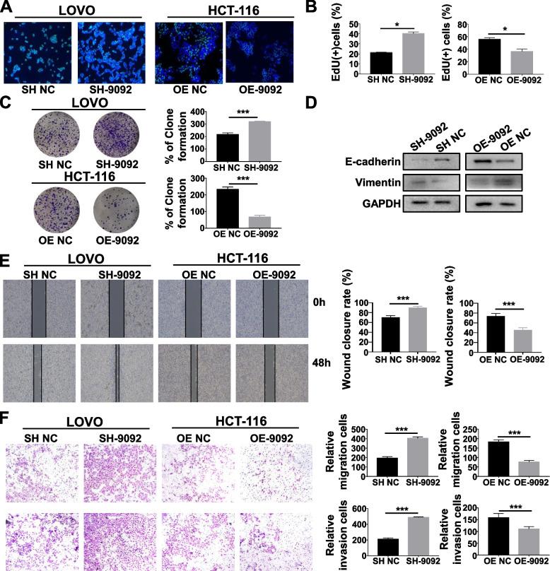
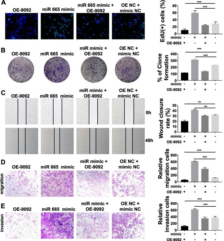
Circ_0009092 was downregulated in CRCand predicted a good prognosis. Overexpression of circ_0009092 reduced tumor cell EMT, proliferation, migration, and invasion in vitro and in vivo. Mechanistically, circ_0009092 elevated the NLK expression via sponging miR-665 and suppressed the Wnt/β-catenin signaling pathway. EIF4EA3 induced circ_0009092 expression in CRC cells. In addition, NLK regulates phosphorylation and O-GlcNAcylation of STAT3 by binding to STAT3, thereby inhibiting CCL2 expression, in which it inhibits macrophage recruitment in the tumor microenvironment (TME).

CONCLUSION

EIF4A3 suppressed circ_0009092 biogenesis, whichinhibits CRC progression by sponging miR-665 to downregulate NLK. Circ_0009092/miR-665/NLK suppressed tumor EMT, proliferation, migration, and invasion by acting on the Wnt/β-catenin signaling pathway. NLK directly interacted with STAT3 and decreased the CCL2 expression, inhibiting the recruitment of tumor-associated macrophages (TAMs) in the TME. Our study provided novel insights into the roles of circ_0009092 as a novel promising prognostic and therapeutic target in CRC.

摘要

背景

已经证明环状 RNA(circRNAs)在各种癌症中发挥着关键作用。然而,circRNAs 在结直肠癌(CRC)进展中的潜在分子机制尚不清楚。

方法

通过 RNA 测序鉴定差异表达的 circRNAs。实时定量 PCR(RT-qPCR)检测 CRC 组织和细胞中 circ_0009092、miR-665 和 NLK 的表达。通过一系列体外实验研究 circ_0009092 对肿瘤细胞增殖、迁移和侵袭的影响。通过生物信息学分析、RNA 免疫沉淀(RIP)和荧光素酶测定探讨 circ_0009092 的潜在机制。体外共培养实验检测 circ_0009092 对肿瘤微环境(TME)中巨噬细胞募集的影响。建立异种移植小鼠模型探讨 circ_0009092 对肿瘤生长的影响。

结果

circ_0009092 在 CRC 中表达下调,预测预后良好。过表达 circ_0009092 可降低肿瘤细胞 EMT、体外和体内增殖、迁移和侵袭。机制上,circ_0009092 通过海绵 miR-665 上调 NLK 表达,抑制 Wnt/β-catenin 信号通路。EIF4EA3 诱导 CRC 细胞中 circ_0009092 的表达。此外,NLK 通过与 STAT3 结合调节 STAT3 的磷酸化和 O-GlcNAc 化,从而抑制 CCL2 的表达,抑制肿瘤微环境(TME)中巨噬细胞的募集。

结论

EIF4A3 抑制 circ_0009092 的生物发生,通过海绵 miR-665 下调 NLK 抑制 CRC 进展。circ_0009092/miR-665/NLK 通过作用于 Wnt/β-catenin 信号通路抑制肿瘤 EMT、增殖、迁移和侵袭。NLK 直接与 STAT3 相互作用,降低 CCL2 的表达,抑制 TME 中肿瘤相关巨噬细胞(TAMs)的募集。我们的研究为 circ_0009092 作为 CRC 中一种有前途的新型预后和治疗靶点提供了新的见解。

https://cdn.ncbi.nlm.nih.gov/pmc/blobs/cbbc/10680284/7629dd445497/13046_2023_2887_Fig1_HTML.jpg

文献AI研究员

20分钟写一篇综述,助力文献阅读效率提升50倍。

立即体验

用中文搜PubMed

大模型驱动的PubMed中文搜索引擎

马上搜索

文档翻译

学术文献翻译模型,支持多种主流文档格式。

立即体验