Suppr超能文献

TFAP2C 调控的 OCT4 原始增强子参与人类生殖细胞形成。

The TFAP2C-Regulated OCT4 Naive Enhancer Is Involved in Human Germline Formation.

机构信息

Department of Molecular Cell and Developmental Biology, University of California, Los Angeles, Los Angeles, CA, USA.

Molecular Biology Institute, University of California, Los Angeles, Los Angeles, CA, USA.

出版信息

Cell Rep. 2018 Dec 26;25(13):3591-3602.e5. doi: 10.1016/j.celrep.2018.12.011.

Abstract

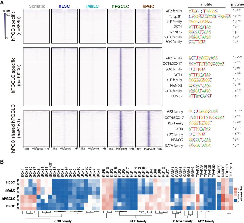
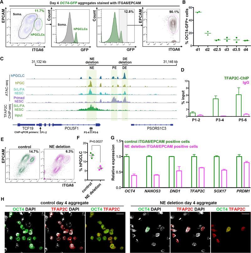
Human primordial germ cells (hPGCs) are the first embryonic progenitors in the germ cell lineage, yet the molecular mechanisms required for hPGC formation are not well characterized. To identify regulatory regions in hPGC development, we used the assay for transposase-accessible chromatin using sequencing (ATAC-seq) to systematically characterize regions of open chromatin in hPGCs and hPGC-like cells (hPGCLCs) differentiated from human embryonic stem cells (hESCs). We discovered regions of open chromatin unique to hPGCs and hPGCLCs that significantly overlap with TFAP2C-bound enhancers identified in the naive ground state of pluripotency. Using CRISPR/Cas9, we show that deleting the TFAP2C-bound naive enhancer at the OCT4 locus (also called POU5F1) results in impaired OCT4 expression and a negative effect on hPGCLC identity.

摘要

人类原始生殖细胞(hPGCs)是生殖细胞谱系中的第一个胚胎祖细胞,但 hPGC 形成所需的分子机制尚未得到很好的描述。为了鉴定 hPGC 发育中的调控区域,我们使用了转座酶可及染色质测序(ATAC-seq)来系统地描述 hPGCs 和 hPGC 样细胞(hPGCLCs)中开放染色质的区域,这些细胞是从人类胚胎干细胞(hESCs)分化而来的。我们发现了 hPGCs 和 hPGCLCs 特有的开放染色质区域,这些区域与多能性原始状态下 TFAP2C 结合的增强子有显著重叠。利用 CRISPR/Cas9,我们表明,删除 OCT4 基因座(也称为 POU5F1)上 TFAP2C 结合的原始增强子会导致 OCT4 表达受损,并对 hPGCLC 特性产生负面影响。

https://cdn.ncbi.nlm.nih.gov/pmc/blobs/c4b6/6342560/b9e43eee237a/nihms-1517601-f0002.jpg

文献AI研究员

20分钟写一篇综述,助力文献阅读效率提升50倍。

立即体验

用中文搜PubMed

大模型驱动的PubMed中文搜索引擎

马上搜索

文档翻译

学术文献翻译模型,支持多种主流文档格式。

立即体验