Suppr超能文献

Wnt5a 诱导并维持前列腺癌细胞在骨中的休眠状态。

Wnt5a induces and maintains prostate cancer cells dormancy in bone.

机构信息

Department of Orthopedic Surgery, the First Affiliated Hospital of Sun Yat-sen University, Guangzhou, China.

Department of Experimental Research, State Key Laboratory of Oncology in Southern China, Sun Yat-sen University Cancer Center, Guangzhou, China.

出版信息

J Exp Med. 2019 Feb 4;216(2):428-449. doi: 10.1084/jem.20180661. Epub 2018 Dec 28.

Abstract

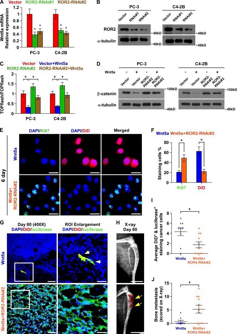
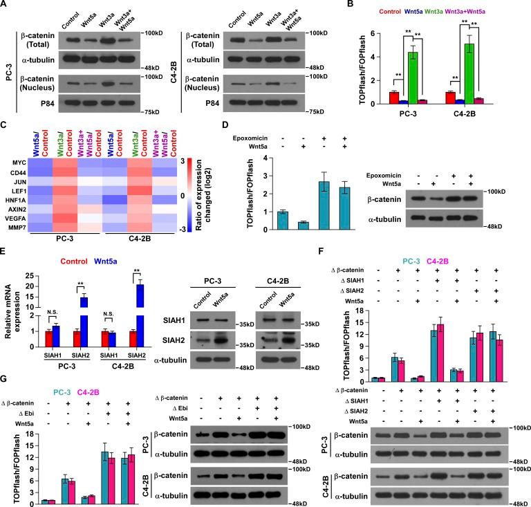
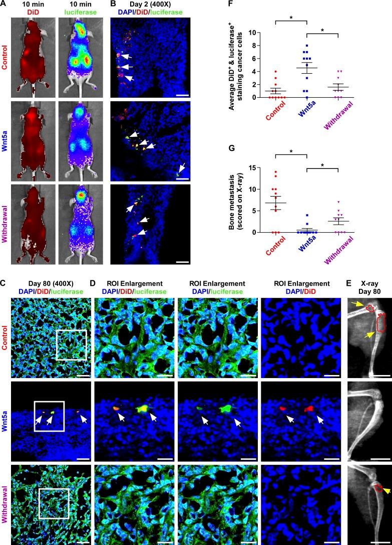
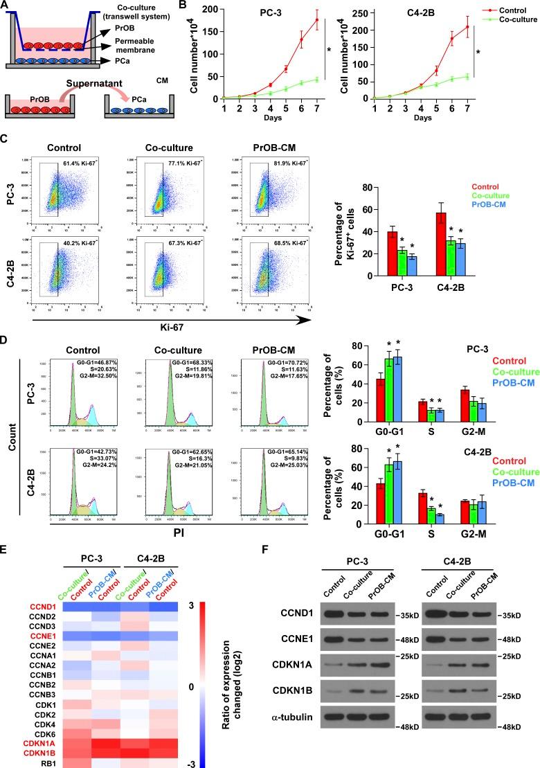
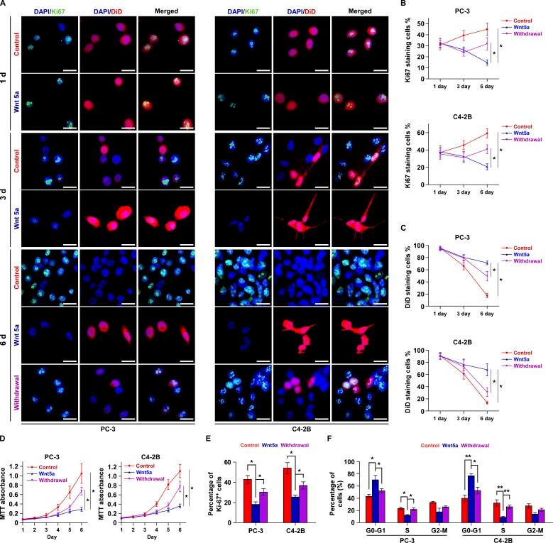
In a substantial fraction of prostate cancer (PCa) patients, bone metastasis appears after years or even decades of latency. Canonical Wnt/β-catenin signaling has been proposed to be implicated in dormancy of cancer cells. However, how these tumor cells are kept dormant and recur under control of Wnt/β-catenin signaling derived from bone microenvironment remains unknown. Here, we report that Wnt5a from osteoblastic niche induces dormancy of PCa cells in a reversible manner in vitro and in vivo via inducing Siah E3 Ubiquitin Protein Ligase 2 (SIAH2) expression, which represses Wnt/β-catenin signaling. Furthermore, this effect of Wnt5a-induced dormancy of PCa cells depends on receptor tyrosine kinase-like orphan receptor 2 (ROR2), and a negative correlation of ROR2 expression with bone metastasis-free survival is observed in PCa patients. Therefore, these results demonstrate that Wnt5a/ROR2/SIAH2 signaling axis plays a crucial role in inducing and maintaining PCa cells dormancy in bone, suggesting a potential therapeutic utility of Wnt5a via inducing dormancy of PCa cells in bone.

摘要

在相当一部分前列腺癌(PCa)患者中,骨转移在潜伏期数年甚至数十年后才出现。经典的 Wnt/β-catenin 信号通路被认为与癌细胞的休眠有关。然而,这些肿瘤细胞是如何在 Wnt/β-catenin 信号通路的控制下保持休眠并重新出现的,其机制仍不清楚。在这里,我们报告说,成骨细胞龛中的 Wnt5a 通过诱导 Siah E3 泛素蛋白连接酶 2(SIAH2)的表达,以可逆的方式在体外和体内诱导 PCa 细胞休眠,从而抑制 Wnt/β-catenin 信号通路。此外,Wnt5a 诱导的 PCa 细胞休眠的这种作用依赖于受体酪氨酸激酶样孤儿受体 2(ROR2),并且在 PCa 患者中观察到 ROR2 表达与无骨转移生存时间呈负相关。因此,这些结果表明 Wnt5a/ROR2/SIAH2 信号轴在诱导和维持 PCa 细胞在骨中的休眠中起着至关重要的作用,提示通过诱导 PCa 细胞在骨中休眠,Wnt5a 具有潜在的治疗应用价值。

https://cdn.ncbi.nlm.nih.gov/pmc/blobs/fa73/6363426/b4c59ae07b36/JEM_20180661_Fig1.jpg

文献AI研究员

20分钟写一篇综述,助力文献阅读效率提升50倍。

立即体验

用中文搜PubMed

大模型驱动的PubMed中文搜索引擎

马上搜索

文档翻译

学术文献翻译模型,支持多种主流文档格式。

立即体验