Suppr超能文献

小胶质细胞是 CD47-SIRPα 抗吞噬轴破坏对抗神经胶质瘤的效应细胞。

Microglia are effector cells of CD47-SIRPα antiphagocytic axis disruption against glioblastoma.

机构信息

Division of Pediatric Neurosurgery, Department of Neurosurgery, Lucile Packard Children's Hospital, Stanford University School of Medicine, Stanford, CA 94305.

Institute for Stem Cell Biology and Regenerative Medicine, Stanford University School of Medicine, Stanford, CA 94305.

出版信息

Proc Natl Acad Sci U S A. 2019 Jan 15;116(3):997-1006. doi: 10.1073/pnas.1721434116. Epub 2019 Jan 2.

Abstract

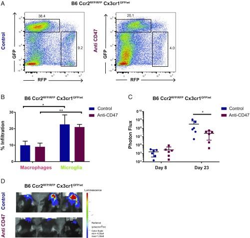
Glioblastoma multiforme (GBM) is a highly aggressive malignant brain tumor with fatal outcome. Tumor-associated macrophages and microglia (TAMs) have been found to be major tumor-promoting immune cells in the tumor microenvironment. Hence, modulation and reeducation of tumor-associated macrophages and microglia in GBM is considered a promising antitumor strategy. Resident microglia and invading macrophages have been shown to have distinct origin and function. Whereas yolk sac-derived microglia reside in the brain, blood-derived monocytes invade the central nervous system only under pathological conditions like tumor formation. We recently showed that disruption of the SIRPα-CD47 signaling axis is efficacious against various brain tumors including GBM primarily by inducing tumor phagocytosis. However, most effects are attributed to macrophages recruited from the periphery but the role of the brain resident microglia is unknown. Here, we sought to utilize a model to distinguish resident microglia and peripheral macrophages within the GBM-TAM pool, using orthotopically xenografted, immunodeficient, and syngeneic mouse models with genetically color-coded macrophages () and microglia (). We show that even in the absence of phagocytizing macrophages (), microglia are effector cells of tumor cell phagocytosis in response to anti-CD47 blockade. Additionally, macrophages and microglia show distinct morphological and transcriptional changes. Importantly, the transcriptional profile of microglia shows less of an inflammatory response which makes them a promising target for clinical applications.

摘要

多形性胶质母细胞瘤(GBM)是一种具有致命结局的高度侵袭性恶性脑肿瘤。已经发现肿瘤相关巨噬细胞和小胶质细胞(TAMs)是肿瘤微环境中主要的肿瘤促进免疫细胞。因此,调节和再教育 GBM 中的肿瘤相关巨噬细胞和小胶质细胞被认为是一种有前途的抗肿瘤策略。驻留小胶质细胞和浸润巨噬细胞具有不同的起源和功能。虽然卵黄囊来源的小胶质细胞存在于大脑中,但只有在肿瘤形成等病理条件下,血液来源的单核细胞才会侵入中枢神经系统。我们最近表明,破坏 SIRPα-CD47 信号轴对包括 GBM 在内的各种脑肿瘤有效,主要是通过诱导肿瘤吞噬作用。然而,大多数作用归因于从外周招募的巨噬细胞,但大脑驻留小胶质细胞的作用尚不清楚。在这里,我们试图利用一种模型来区分 GBM-TAM 池中的驻留小胶质细胞和外周巨噬细胞,使用遗传上颜色编码的巨噬细胞()和小胶质细胞()的原位异种移植、免疫缺陷和同基因小鼠模型。我们表明,即使在没有吞噬巨噬细胞()的情况下,小胶质细胞也是抗 CD47 阻断后肿瘤细胞吞噬的效应细胞。此外,巨噬细胞和小胶质细胞表现出不同的形态和转录变化。重要的是,小胶质细胞的转录谱显示出较少的炎症反应,这使它们成为临床应用的有前途的靶点。

https://cdn.ncbi.nlm.nih.gov/pmc/blobs/c01a/6338872/af2d4d1113b4/pnas.1721434116fig01.jpg

文献AI研究员

20分钟写一篇综述,助力文献阅读效率提升50倍。

立即体验

用中文搜PubMed

大模型驱动的PubMed中文搜索引擎

马上搜索

文档翻译

学术文献翻译模型,支持多种主流文档格式。

立即体验