Suppr超能文献

T 细胞功能检测对于开发新型免疫示踪剂监测免疫疗法中的 T 细胞具有重要意义,并揭示 CD7 是一个有吸引力的靶点。

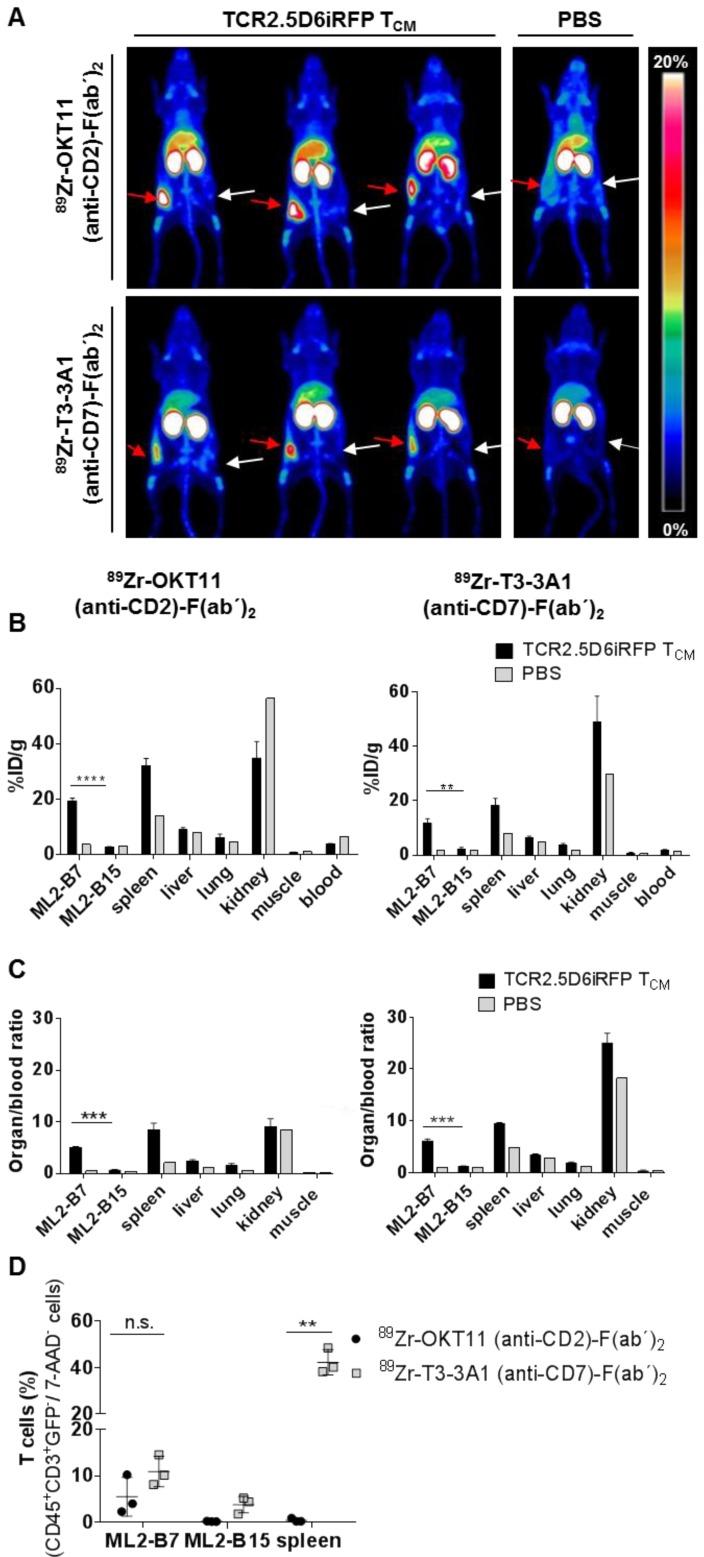
T-cell functionality testing is highly relevant to developing novel immuno-tracers monitoring T cells in the context of immunotherapies and revealed CD7 as an attractive target.

机构信息

Clinic and Policlinic for Internal Medicine III, Klinikum rechts der Isar, Technical University of Munich, Munich, Germany.

German Cancer Consortium (DKTK), partner-site Munich; and German Cancer Research Center (DKFZ), Heidelberg, Germany.

出版信息

Theranostics. 2018 Nov 28;8(21):6070-6087. doi: 10.7150/thno.27275. eCollection 2018.

Abstract

Cancer immunotherapy has proven high efficacy in treating diverse cancer entities by immune checkpoint modulation and adoptive T-cell transfer. However, patterns of treatment response differ substantially from conventional therapies, and reliable surrogate markers are missing for early detection of responders versus non-responders. Current imaging techniques using F-fluorodeoxyglucose-positron-emmission-tomograpy (F-FDG-PET) cannot discriminate, at early treatment times, between tumor progression and inflammation. Therefore, direct imaging of T cells at the tumor site represents a highly attractive tool to evaluate effective tumor rejection or evasion. Moreover, such markers may be suitable for theranostic imaging. We mainly investigated the potential of two novel pan T-cell markers, CD2 and CD7, for T-cell tracking by immuno-PET imaging. Respective antibody- and F(ab´) fragment-based tracers were produced and characterized, focusing on functional and T-cell analyses to exclude any impact of T-cell targeting on cell survival and antitumor efficacy. T cells incubated with anti-CD2 and anti-CD7 F(ab´) showed no major modulation of functionality , and PET imaging provided a distinct and strong signal at the tumor site using the respective zirconium-89-labeled radiotracers. However, while T-cell tracking by anti-CD7 F(ab´) had no long-term impact on T-cell functionality , anti-CD2 F(ab´) caused severe T-cell depletion and failure of tumor rejection. This study stresses the importance of extended functional T-cell assays for T-cell tracer development in cancer immunotherapy imaging and proposes CD7 as a highly suitable target for T-cell immuno-PET imaging.

摘要

癌症免疫疗法通过免疫检查点调节和过继性 T 细胞转移,已被证明在治疗多种癌症实体方面具有很高的疗效。然而,其治疗反应模式与传统疗法有很大的不同,并且缺乏可靠的替代标志物来早期检测应答者与无应答者。目前使用 F-氟脱氧葡萄糖正电子发射断层扫描(F-FDG-PET)的成像技术无法在早期治疗时间区分肿瘤进展与炎症。因此,直接在肿瘤部位成像 T 细胞代表了一种非常有吸引力的工具,可以评估有效的肿瘤排斥或逃逸。此外,此类标志物可能适用于治疗性成像。我们主要研究了两种新型的泛 T 细胞标志物 CD2 和 CD7,用于通过免疫 PET 成像进行 T 细胞追踪的潜力。分别制备和表征了抗体和 F(ab´)片段为基础的示踪剂,重点进行功能和 T 细胞分析,以排除 T 细胞靶向对细胞存活和抗肿瘤疗效的任何影响。与抗 CD2 和抗 CD7 F(ab´)孵育的 T 细胞没有明显的功能调节,并且使用各自的锆-89 标记放射性示踪剂在肿瘤部位提供了独特而强烈的信号。然而,虽然抗 CD7 F(ab´)的 T 细胞追踪对 T 细胞功能没有长期影响,但抗 CD2 F(ab´)导致严重的 T 细胞耗竭和肿瘤排斥失败。这项研究强调了在癌症免疫疗法成像中进行 T 细胞示踪剂开发时进行扩展的功能性 T 细胞检测的重要性,并提出 CD7 是 T 细胞免疫 PET 成像的一个非常合适的靶标。

https://cdn.ncbi.nlm.nih.gov/pmc/blobs/e8fc/6299443/227394d6c4c8/thnov08p6070g001.jpg

文献AI研究员

20分钟写一篇综述,助力文献阅读效率提升50倍。

立即体验

用中文搜PubMed

大模型驱动的PubMed中文搜索引擎

马上搜索

文档翻译

学术文献翻译模型,支持多种主流文档格式。

立即体验