Suppr超能文献

一种靶向蛋白酶受体1激活剂的新型化合物用于治疗胶质母细胞瘤。

A Novel Compound Targeting Protease Receptor 1 Activators for the Treatment of Glioblastoma.

作者信息

Shavit-Stein Efrat, Sheinberg Ehud, Golderman Valery, Sharabi Shirley, Wohl Anton, Gofrit Shany Guly, Zivli Zion, Shelestovich Natalia, Last David, Guez David, Daniels Dianne, Gera Orna, Feingold Kate, Itsekson-Hayosh Zeev, Rosenberg Nurit, Tamarin Ilia, Dori Amir, Maggio Nicola, Mardor Yael, Chapman Joab, Harnof Sagi

机构信息

Department of Neurology and Joseph Sagol Neuroscience Center, Sheba Medical Center, Tel Hashomer, Sackler Faculty of Medicine, Tel Aviv University, Ramat Gan, Israel.

Department of Neurosurgery, Rabin Medical Center, Sackler Faculty of Medicine, Tel Aviv University, Ramat Gan, Israel.

出版信息

Front Neurol. 2018 Dec 17;9:1087. doi: 10.3389/fneur.2018.01087. eCollection 2018.

Abstract

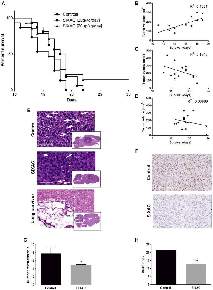
Data from human biopsies, and models, strongly supports the role of thrombin, and its protease-activated receptor (PAR1) in the pathology and progression of glioblastoma (GBM), a high-grade glial tumor. Activation of PAR1 by thrombin stimulates vasogenic edema, tumor adhesion and tumor growth. We here present a novel six amino acid chloromethyl-ketone compound (SIXAC) which specifically inhibits PAR1 proteolytic activation and counteracts the over-activation of PAR1 by tumor generated thrombin. SIXAC effects were demonstrated utilizing 3 cell-lines, including the highly malignant CNS-1 cell-line which was also used as a model for GBM . The effects of SIXAC on proliferation rate, invasion and thrombin activity were measured by XTT, wound healing, colony formation and fluorescent assays, respectively. The effect of SIXAC on GBM was assessed by measuring tumor and edema size as quantified by MRI imaging, by survival follow-up and brain histopathology. SIXAC was found to inhibit thrombin-activity generated by CNS-1 cells (IC = 5 × 10M) and significantly decrease proliferation rate ( < 0.03) invasion ( = 0.02) and colony formation ( = 0.03) of these cells. In the CNS-1 GBM rat animal model SIXAC was found to reduce edema volume ratio (8.8 ± 1.9 vs. 4.9 ± 1, < 0.04) and increase median survival (16 vs. 18.5 days, < 0.02 by Log rank Mental-Cox test). These results strengthen the important role of thrombin/PAR1 pathway in glioblastoma progression and suggest SIXAC as a novel therapeutic tool for this fatal disease.

摘要

来自人体活检和模型的数据有力地支持了凝血酶及其蛋白酶激活受体(PAR1)在胶质母细胞瘤(GBM,一种高级别胶质瘤)的病理和进展中的作用。凝血酶激活PAR1会刺激血管源性水肿、肿瘤黏附和肿瘤生长。我们在此展示了一种新型的六氨基酸氯甲基酮化合物(SIXAC),它能特异性抑制PAR1的蛋白水解激活,并对抗肿瘤产生的凝血酶对PAR1的过度激活。利用3种细胞系证明了SIXAC的作用,其中包括高度恶性的CNS-1细胞系,该细胞系也被用作GBM的模型。分别通过XTT、伤口愈合、集落形成和荧光测定法测量了SIXAC对增殖率、侵袭和凝血酶活性的影响。通过测量MRI成像量化的肿瘤和水肿大小、生存随访和脑组织病理学评估了SIXAC对GBM的作用。发现SIXAC可抑制CNS-1细胞产生的凝血酶活性(IC = 5×10M),并显著降低这些细胞的增殖率(<0.03)、侵袭(= 0.02)和集落形成(= 0.03)。在CNS-1 GBM大鼠动物模型中,发现SIXAC可降低水肿体积比(8.8±1.9对4.9±1,<0.04)并延长中位生存期(16天对18.5天,对数秩Mental-Cox检验<0.02)。这些结果强化了凝血酶/PAR1途径在胶质母细胞瘤进展中的重要作用,并表明SIXAC是治疗这种致命疾病的一种新型治疗工具。

https://cdn.ncbi.nlm.nih.gov/pmc/blobs/d4a5/6304418/96e97971d022/fneur-09-01087-g0001.jpg

文献AI研究员

20分钟写一篇综述,助力文献阅读效率提升50倍。

立即体验

用中文搜PubMed

大模型驱动的PubMed中文搜索引擎

马上搜索

文档翻译

学术文献翻译模型,支持多种主流文档格式。

立即体验