Suppr超能文献

Cullin 5是肾细胞癌中一种新型的候选肿瘤抑制因子,参与基因组稳定性的维持。

Cullin 5 is a novel candidate tumor suppressor in renal cell carcinoma involved in the maintenance of genome stability.

作者信息

Tapia-Laliena María Ángeles, Korzeniewski Nina, Peña-Llopis Samuel, Scholl Claudia, Fröhling Stefan, Hohenfellner Markus, Duensing Anette, Duensing Stefan

机构信息

Section of Molecular Urooncology, Department of Urology, University of Heidelberg School of Medicine, Im Neuenheimer Feld 517, D-69120, Heidelberg, Germany.

Department of Translational Medical Oncology, National Center for Tumor Diseases (NCT) Heidelberg, German Cancer Research Center (DKFZ), Im Neuenheimer Feld 460, D-69120, Heidelberg, Germany.

出版信息

Oncogenesis. 2019 Jan 9;8(1):4. doi: 10.1038/s41389-018-0110-2.

Abstract

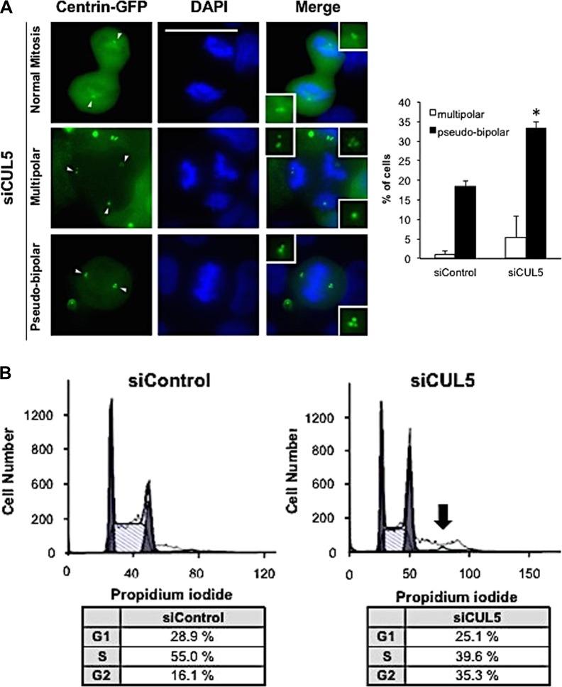
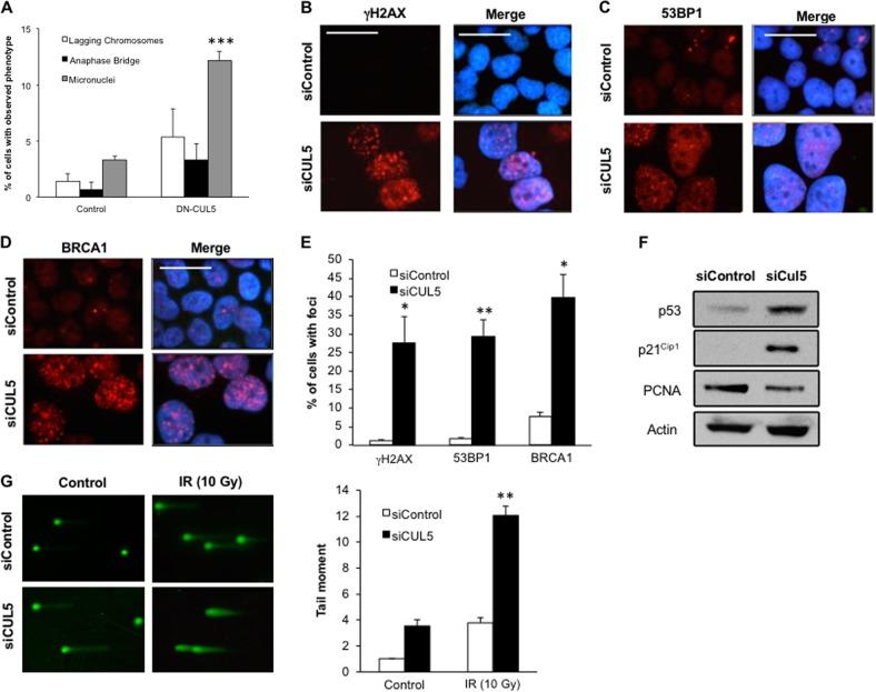
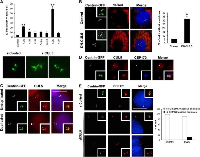
Clear cell renal cell carcinoma (ccRCC) is intimately associated with defects in ubiquitin-mediated protein degradation. Herein, we report that deficiency in the E3 ligase subunit cullin 5 (CUL5) promotes chromosomal instability and is an independent negative prognostic factor in ccRCC. CUL5 was initially identified in an RNA interference screen as a novel regulator of centrosome duplication control. We found that depletion of CUL5 rapidly promotes centriole overduplication and mitotic errors. Downregulation of CUL5 also caused an increase of DNA damage that was found to involve impaired DNA double-strand break repair. Using immunohistochemistry, CUL5 protein expression was found to be below detection level in the majority of RCCs. A re-analysis of the TCGA ccRCC cohort showed that a reduced CUL5 gene expression or CUL5 deletion were associated with a significantly worse overall patient survival. In conclusion, our results indicate that CUL5 functions as a novel tumor suppressor with prognostic relevance in ccRCC and is critically involved in the maintenance of genome stability.

摘要

透明细胞肾细胞癌(ccRCC)与泛素介导的蛋白质降解缺陷密切相关。在此,我们报告E3连接酶亚基cullin 5(CUL5)的缺陷会促进染色体不稳定,并且是ccRCC中一个独立的不良预后因素。CUL5最初在RNA干扰筛选中被鉴定为中心体复制控制的新型调节因子。我们发现CUL5的缺失会迅速促进中心粒过度复制和有丝分裂错误。CUL5的下调还导致DNA损伤增加,这被发现与DNA双链断裂修复受损有关。使用免疫组织化学方法,发现大多数肾细胞癌中CUL5蛋白表达低于检测水平。对TCGA ccRCC队列的重新分析表明,CUL5基因表达降低或CUL5缺失与患者总体生存率显著降低相关。总之,我们的结果表明CUL5作为一种新型肿瘤抑制因子在ccRCC中具有预后相关性,并且在维持基因组稳定性中起关键作用。

https://cdn.ncbi.nlm.nih.gov/pmc/blobs/46fe/6328621/88d49f7e73a0/41389_2018_110_Fig1_HTML.jpg

文献AI研究员

20分钟写一篇综述,助力文献阅读效率提升50倍。

立即体验

用中文搜PubMed

大模型驱动的PubMed中文搜索引擎

马上搜索

文档翻译

学术文献翻译模型,支持多种主流文档格式。

立即体验