Suppr超能文献

GABA 受体的激活通过脊髓背角 Toll 样受体 4 信号通路抑制糖尿病性神经病理性疼痛。

Activation of GABA Receptor Suppresses Diabetic Neuropathic Pain through Toll-Like Receptor 4 Signaling Pathway in the Spinal Dorsal Horn.

机构信息

Department of Anesthesiology, The Third Hospital of Hebei Medical University, No. 139 Ziqiang Road, Shijiazhuang 050051, China.

Department of Anesthesiology, Changzheng Hospital Affiliated to Second Military Medical University, No. 415 Fengyang Road, Shanghai 200003, China.

出版信息

Mediators Inflamm. 2018 Dec 10;2018:6016272. doi: 10.1155/2018/6016272. eCollection 2018.

Abstract

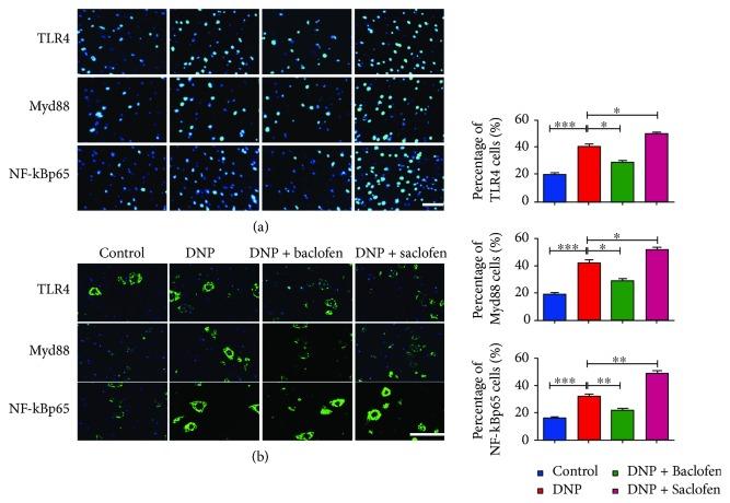
Diabetic neuropathic pain (DNP) is a prevalent complication in diabetes patients. Neuronal inflammation and activation of Toll-like receptor 4 (TLR4) are involved in the occurrence of DNP. However, the underlying mechanisms remain unclear. Downregulation of gamma-aminobutyric acid B (GABA) receptor contributes to the DNP. GABA receptor interacts with NF-B, a downstream signaling factor of TLR4, in a neuropathic pain induced by chemotherapy. In this study, we determined the role of TLR4/Myd88/NF-B signaling pathways coupled to GABA receptors in the generation of DNP. Intrathecal injection of baclofen (GABA receptor agonist), LPS-RS ultrapure (TLR4 antagonist), MIP (MyD88 antagonist), or SN50 (NF-B inhibitor) significantly increased paw withdrawal threshold (PWT) and paw withdrawal thermal latency (PWTL) in DNP rats, while intrathecal injection of saclofen (GABA receptor blocker) decreased PWT and PWTL in DNP rats. The expression of TLR4, Myd88, NF-Bp65, and their downstream components IL-1 and TNF- was significantly higher in the spinal cord tissue in DNP rats compared to control rats. Following inhibition of TLR4, Myd88, and NF-B, the expression of IL-1 and TNF- decreased. Activation of GABA receptors downregulated the expression of TLR4, Myd88, NF-Bp65, IL-1, and TNF-. Blockade of GABA receptors significantly upregulated expression of TLR4, Myd88, NF-Bp65, IL-1, and TNF-. These data suggest that activation of the TLR4/Myd88/NF-B signaling pathway is involved in the occurrence of DNP in rats. Activation of GABA receptor in the spinal cord may suppress the TLR4/Myd88/NF-B signaling pathway and alleviate the DNP.

摘要

糖尿病性神经病理性疼痛(DNP)是糖尿病患者常见的并发症。神经元炎症和 Toll 样受体 4(TLR4)的激活参与了 DNP 的发生。然而,其潜在机制尚不清楚。γ-氨基丁酸 B(GABA)受体的下调导致 DNP。在化疗引起的神经病理性疼痛中,GABA 受体与 TLR4 的下游信号因子 NF-B 相互作用。在本研究中,我们确定了 TLR4/Myd88/NF-B 信号通路与 GABA 受体相互作用在 DNP 发生中的作用。鞘内注射巴氯芬(GABA 受体激动剂)、LPS-RS 超纯(TLR4 拮抗剂)、MIP(MyD88 拮抗剂)或 SN50(NF-B 抑制剂)显著增加 DNP 大鼠的足底退缩阈值(PWT)和足底退缩热潜伏期(PWTL),而鞘内注射沙克洛芬(GABA 受体阻滞剂)则降低了 DNP 大鼠的 PWT 和 PWTL。与对照组大鼠相比,DNP 大鼠脊髓组织中 TLR4、Myd88、NF-Bp65 及其下游成分 IL-1 和 TNF-α的表达明显升高。抑制 TLR4、Myd88 和 NF-B 后,IL-1 和 TNF-α的表达减少。GABA 受体的激活下调了 TLR4、Myd88、NF-Bp65、IL-1 和 TNF-α的表达。GABA 受体的阻断显著上调了 TLR4、Myd88、NF-Bp65、IL-1 和 TNF-α的表达。这些数据表明,TLR4/Myd88/NF-B 信号通路的激活参与了大鼠 DNP 的发生。脊髓中 GABA 受体的激活可能抑制 TLR4/Myd88/NF-B 信号通路,缓解 DNP。

https://cdn.ncbi.nlm.nih.gov/pmc/blobs/6afb/6311757/f3767735a69e/MI2018-6016272.001.jpg

文献AI研究员

20分钟写一篇综述,助力文献阅读效率提升50倍。

立即体验

用中文搜PubMed

大模型驱动的PubMed中文搜索引擎

马上搜索

文档翻译

学术文献翻译模型,支持多种主流文档格式。

立即体验