Suppr超能文献

定量脂质滴蛋白质组学揭示结核分枝杆菌诱导的巨噬细胞对感染反应的改变。

Quantitative Lipid Droplet Proteomics Reveals Mycobacterium tuberculosis Induced Alterations in Macrophage Response to Infection.

作者信息

Menon Dilip, Singh Kaurab, Pinto Sneha M, Nandy Ananya, Jaisinghani Neetika, Kutum Rintu, Dash Debasis, Prasad T S Keshava, Gandotra Sheetal

机构信息

Cardiorespiratory Disease Biology , CSIR-Institute of Genomics and Integrative Biology , Sukhdev Vihar, Mathura Road , New Delhi 110025 , India.

Academy of Scientific and Innovative Research (AcSIR) , Ghaziabad 201002 , India.

出版信息

ACS Infect Dis. 2019 Apr 12;5(4):559-569. doi: 10.1021/acsinfecdis.8b00301. Epub 2019 Feb 4.

Abstract

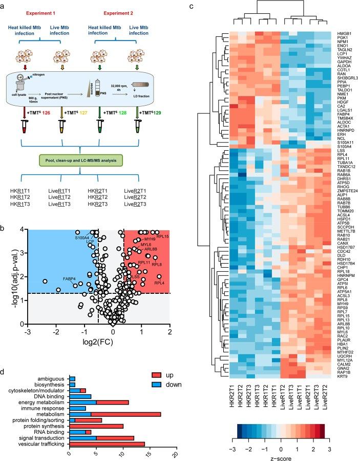
Growing evidence suggests the importance of lipid metabolism in pathogenesis of tuberculosis. Neutral lipids form the majority of lipids in a caseous granuloma, a pathology characteristic of tuberculosis. Cytosolic lipid droplets (LDs) of macrophages form the store house of these lipids and have been demonstrated to contribute to the inflammatory response to infection. The proteome of lipid droplets reflects the mechanisms of lipid metabolism active under a condition. However, infection induced changes in the proteome of these dynamic organelles remains elusive. Here, we employed quantitative proteomics to identify alterations induced upon infection with live Mycobacterium tuberculosis (Mtb) in comparison with heat killed bacilli or uninfected macrophages. We found increased abundance of proteins coupled with lipid metabolism, protein synthesis, and vesicular transport function in LDs upon infection with live Mtb. Using biochemical methods and microscopy, we validated ADP-ribosyltransferase (Arf)-like 8 (ARL8B) to be increased on the lipid droplet surface of live Mtb infected macrophages and that ARL8B is a bonafide LD protein. This study provides the first proteomic evidence that the dynamic responses to infection also encompass changes at the level of LDs. This information will be important in understanding how Mtb manipulates lipid metabolism and defense mechanisms of the host macrophage.

摘要

越来越多的证据表明脂质代谢在结核病发病机制中具有重要作用。中性脂质构成了干酪样肉芽肿中脂质的大部分,干酪样肉芽肿是结核病的一种病理特征。巨噬细胞的胞质脂滴是这些脂质的储存库,并已被证明有助于对感染的炎症反应。脂滴的蛋白质组反映了在特定条件下活跃的脂质代谢机制。然而,感染引起的这些动态细胞器蛋白质组的变化仍然不清楚。在这里,我们采用定量蛋白质组学来鉴定与热杀死的杆菌或未感染的巨噬细胞相比,活结核分枝杆菌(Mtb)感染后诱导的变化。我们发现,活Mtb感染后,脂滴中与脂质代谢、蛋白质合成和囊泡运输功能相关的蛋白质丰度增加。使用生化方法和显微镜,我们验证了ADP-核糖基转移酶(Arf)样8(ARL8B)在活Mtb感染的巨噬细胞的脂滴表面增加,并且ARL8B是一种真正的脂滴蛋白。这项研究提供了第一个蛋白质组学证据,表明对感染的动态反应也包括脂滴水平的变化。这些信息对于理解Mtb如何操纵宿主巨噬细胞的脂质代谢和防御机制将是重要的。

https://cdn.ncbi.nlm.nih.gov/pmc/blobs/e4d6/6466475/6c0d9fc1b404/id-2018-003014_0001.jpg

文献AI研究员

20分钟写一篇综述,助力文献阅读效率提升50倍。

立即体验

用中文搜PubMed

大模型驱动的PubMed中文搜索引擎

马上搜索

文档翻译

学术文献翻译模型,支持多种主流文档格式。

立即体验