Suppr超能文献

白细胞介素 22 通过抑制 Wnt 和 Notch 信号通路扩增过渡扩增细胞,同时耗竭 Lgr5 干细胞。

Interleukin 22 Expands Transit-Amplifying Cells While Depleting Lgr5 Stem Cells via Inhibition of Wnt and Notch Signaling.

机构信息

Jiangsu Key Laboratory of Neuropsychiatric Diseases and Cambridge-Suda (CAM-SU) Genome Resource Center, Soochow University, and Department of Oncology, First Affiliated Hospital of Soochow University, Suzhou, China; Department of Pathology, University of Chicago, Chicago, Illinois.

Jiangsu Key Laboratory of Neuropsychiatric Diseases and Cambridge-Suda (CAM-SU) Genome Resource Center, Soochow University, and Department of Oncology, First Affiliated Hospital of Soochow University, Suzhou, China.

出版信息

Cell Mol Gastroenterol Hepatol. 2019;7(2):255-274. doi: 10.1016/j.jcmgh.2018.09.006. Epub 2018 Sep 18.

Abstract

BACKGROUND & AIMS: Epithelial regeneration is essential for homeostasis and repair of the mucosal barrier. In the context of infectious and immune-mediated intestinal disease, interleukin (IL) 22 is thought to augment these processes. We sought to define the mechanisms by which IL22 promotes mucosal healing.

METHODS

Intestinal stem cell cultures and mice were treated with recombinant IL22. Cell proliferation, death, and differentiation were assessed in vitro and in vivo by morphometric analysis, quantitative reverse transcriptase polymerase chain reaction, and immunohistochemistry.

RESULTS

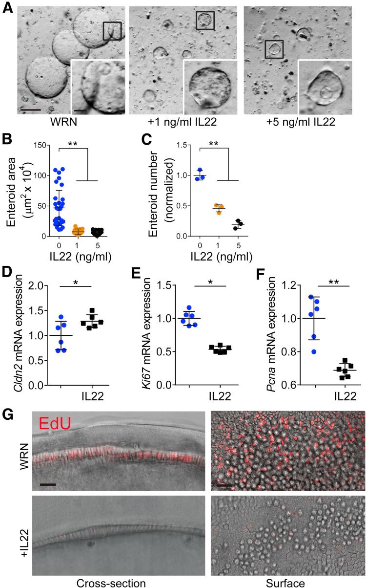
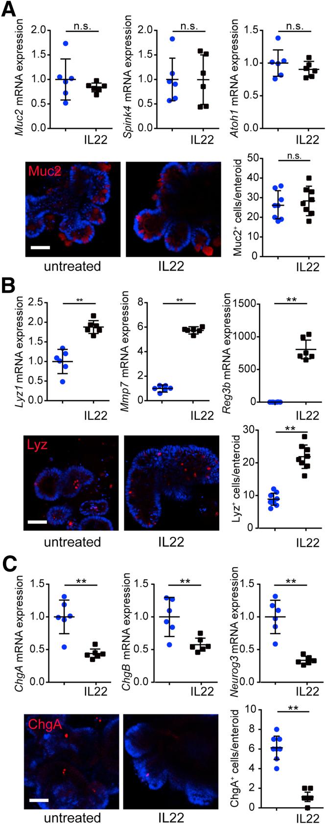
IL22 increased the size and number of proliferating cells within enteroids but decreased the total number of enteroids. Enteroid size increases required IL22-dependent up-regulation of the tight junction cation and water channel claudin-2, indicating that enteroid enlargement reflected paracellular flux-induced swelling. However, claudin-2 did not contribute to IL22-dependent enteroid loss, depletion of Lgr5 stem cells, or increased epithelial proliferation. IL22 induced stem cell apoptosis but, conversely, enhanced proliferation within and expanded numbers of transit-amplifying cells. These changes were associated with reduced wnt and notch signaling, both in vitro and in vivo, as well as skewing of epithelial differentiation, with increases in Paneth cells and reduced numbers of enteroendocrine cells.

CONCLUSIONS

IL22 promotes transit-amplifying cell proliferation but reduces Lgr5 stem cell survival by inhibiting notch and wnt signaling. IL22 can therefore promote or inhibit mucosal repair, depending on whether effects on transit-amplifying or stem cells predominate. These data may explain why mucosal healing is difficult to achieve in some inflammatory bowel disease patients despite markedly elevated IL22 production.

摘要

背景与目的

上皮细胞再生对于维持黏膜屏障的稳态和修复至关重要。在感染和免疫介导的肠道疾病的背景下,白细胞介素(IL)22 被认为可以增强这些过程。我们旨在确定 IL22 促进黏膜愈合的机制。

方法

用重组 IL22 处理肠干细胞培养物和小鼠。通过形态计量分析、定量逆转录聚合酶链反应和免疫组织化学,在体外和体内评估细胞增殖、死亡和分化。

结果

IL22 增加了类器官中增殖细胞的大小和数量,但减少了类器官的总数。类器官大小的增加需要 IL22 依赖性上调紧密连接阳离子和水通道 Claudin-2,表明类器官增大反映了细胞旁通量诱导的肿胀。然而,Claudin-2 并不有助于 IL22 依赖性类器官丢失、Lgr5 干细胞耗竭或上皮细胞增殖增加。IL22 诱导干细胞凋亡,但相反,它增强了增殖细胞内和增殖细胞的增殖。这些变化与体外和体内的 wnt 和 notch 信号减少有关,以及上皮分化的偏向,增加了 Paneth 细胞,减少了肠内分泌细胞的数量。

结论

IL22 通过抑制 notch 和 wnt 信号促进过渡扩增细胞的增殖,但减少 Lgr5 干细胞的存活。因此,IL22 可以促进或抑制黏膜修复,具体取决于过渡扩增细胞还是干细胞的作用占主导地位。这些数据可以解释为什么尽管炎症性肠病患者的 IL22 产生明显升高,但仍难以实现黏膜愈合。

https://cdn.ncbi.nlm.nih.gov/pmc/blobs/8340/6352747/105c1ba7ce5b/fx1.jpg

文献AI研究员

20分钟写一篇综述,助力文献阅读效率提升50倍。

立即体验

用中文搜PubMed

大模型驱动的PubMed中文搜索引擎

马上搜索

文档翻译

学术文献翻译模型,支持多种主流文档格式。

立即体验