Suppr超能文献

对 46,XX 早发性卵巢功能不全患者进行高分辨率 array-CGH 分析揭示了新的参与卵巢功能的基因。

High-resolution array-CGH analysis on 46,XX patients affected by early onset primary ovarian insufficiency discloses new genes involved in ovarian function.

机构信息

Istituto Auxologico Italiano, IRCCS, Lab of Medical Cytogenetics and Molecular Genetics, Milan, Italy.

Department of Medical Biotechnology and Translational Medicine, University of Milan, Segrate, Milan, Italy.

出版信息

Hum Reprod. 2019 Mar 1;34(3):574-583. doi: 10.1093/humrep/dey389.

Abstract

STUDY QUESTION

Can high resolution array-CGH analysis on a cohort of women showing a primary ovarian insufficiency (POI) phenotype in young age identify copy number variants (CNVs) with a deleterious effect on ovarian function?

SUMMARY ANSWER

This approach has proved effective to clarify the role of CNVs in POI pathogenesis and to better unveil both novel candidate genes and pathogenic mechanisms.

WHAT IS KNOWN ALREADY

POI describes the progression toward the cessation of ovarian function before the age of 40 years. Genetic causes are highly heterogeneous and despite several genes being associated with ovarian failure, most of genetic basis of POI still needs to be elucidated.

STUDY DESIGN, SIZE, DURATION: The current study included 67 46,XX patients with early onset POI (<19 years) and 134 control females recruited between 2012 and 2016 at the Medical Cytogenetics and Molecular Genetics Lab, IRCCS Istituto Auxologico Italiano.

PARTICIPANTS/MATERIALS, SETTING, METHODS: High resolution array-CGH analysis was carried out on POI patients' DNA. Results of patients and female controls were analyzed to search for rare CNVs. All variants were validated and subjected to a gene content analysis and disease gene prioritization based on the present literature to find out new ovary candidate genes. Case-control study with statistical analysis was carried out to validate our approach and evaluate any ovary CNVs/gene enrichment. Characterization of particular CNVs with molecular and functional studies was performed to assess their pathogenic involvement in POI.

MAIN RESULTS AND THE ROLE OF CHANCE

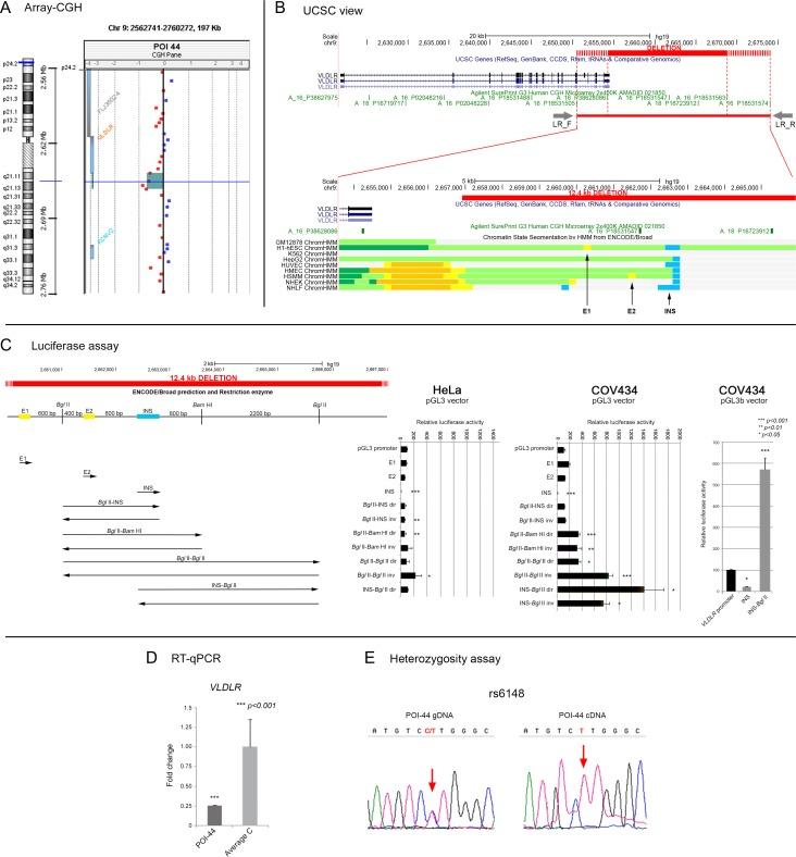
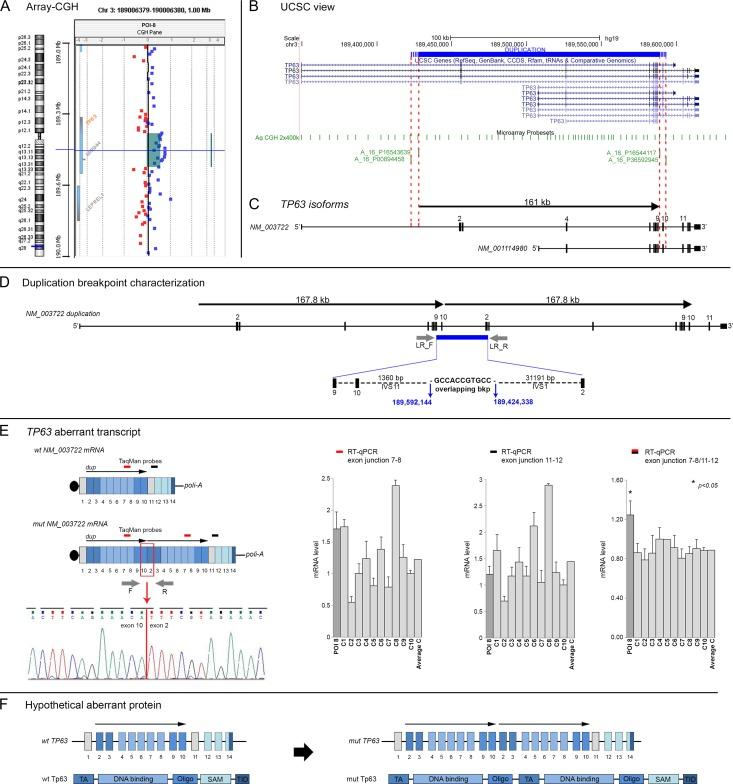
We identified 37 ovary-related CNVs involving 44 genes with a role in ovary in 32 patients. All except one of the selected CNVs were not observed in the control group. Possible involvement of the CNVs in POI pathogenesis was further corroborated by a case-control analysis that showed a significant enrichment of ovary-related CNVs/genes in patients (P = 0.0132; P = 0.0126). Disease gene prioritization identified both previously reported POI genes (e.g. BMP15, DIAPH2, CPEB1, BNC1) and new candidates supported by transcript and functional studies, such as TP63 with a role in oocyte genomic integrity and VLDLR which is involved in steroidogenesis.

LARGE SCALE DATA

ClinVar database (http://www.ncbi.nlm.nih.gov/clinvar/); accession numbers SCV000787656 to SCV000787743.

LIMITATIONS, REASONS FOR CAUTION: This is a descriptive analysis for almost all of the CNVs identified. Inheritance studies of CNVs in some non-familial sporadic cases was not performed as the parents' DNA samples were not available. Addionally, RT-qPCR analyses were carried out in few cases as RNA samples were not always available and the genes were not expressed in blood.

WIDER IMPLICATIONS OF THE FINDINGS

Our array-CGH screening turned out to be efficient in identifying different CNVs possibly implicated in disease onset, thus supporting the extremely wide genetic heterogeneity of POI. Since almost 50% of cases are negative rare ovary-related CNVs, array-CGH together with next generation sequencing might represent the most suitable approach to obtain a comprehensive genetic characterization of POI patients.

STUDY FUNDING/COMPETING INTEREST(S): Supported by Italian Ministry of Health grants 'Ricerca Corrente' (08C203_2012) and 'Ricerca Finalizzata' (GR-2011-02351636, BIOEFFECT) to IRCCS Istituto Auxologico Italiano.

摘要

研究问题

在年轻的原发性卵巢功能不全(POI)表型的女性队列中进行高分辨率阵列-CGH 分析,能否识别对卵巢功能具有有害影响的拷贝数变异(CNVs)?

总结答案

这种方法已被证明能够有效阐明 CNVs 在 POI 发病机制中的作用,并更好地揭示新的候选基因和致病机制。

已知情况

POI 描述了在 40 岁之前卵巢功能停止的进展。遗传原因高度异质,尽管有几个基因与卵巢衰竭有关,但 POI 的大部分遗传基础仍有待阐明。

研究设计、大小和持续时间:本研究包括 67 名 46,XX 岁的早发性 POI(<19 岁)患者和 134 名 2012 年至 2016 年在意大利辅助医学研究所医学细胞遗传学和分子遗传学实验室招募的女性对照。

参与者/材料、设置、方法:对 POI 患者的 DNA 进行高分辨率阵列-CGH 分析。分析患者和女性对照的结果,以寻找罕见的 CNVs。所有变体均经过验证,并根据现有文献进行了基因内容分析和疾病基因优先级排序,以发现新的卵巢候选基因。进行病例对照研究并进行统计分析,以验证我们的方法并评估任何卵巢 CNVs/基因富集。对特定的 CNVs 进行分子和功能研究的特征分析,以评估它们在 POI 发病机制中的致病性。

主要结果和机会的作用

我们在 32 名患者中鉴定出 37 个涉及 44 个在卵巢中起作用的基因的卵巢相关 CNVs。除了一个之外,对照组中均未观察到所选的 CNVs。病例对照分析进一步证实了 CNVs 可能参与 POI 发病机制,该分析显示卵巢相关 CNVs/基因在患者中显著富集(P = 0.0132;P = 0.0126)。疾病基因优先级排序确定了先前报道的 POI 基因(例如 BMP15、DIAPH2、CPEB1、BNC1)和新的候选基因,这些基因得到了转录和功能研究的支持,例如在卵母细胞基因组完整性中起作用的 TP63 和参与类固醇生成的 VLDLR。

大规模数据

ClinVar 数据库(http://www.ncbi.nlm.nih.gov/clinvar/);注册号 SCV000787656 至 SCV000787743。

局限性、谨慎的原因:这是对几乎所有已识别 CNVs 的描述性分析。由于父母的 DNA 样本不可用,因此未对一些非家族性散发性病例中的 CNVs 进行遗传研究。由于并非总是有 RNA 样本,并且并非所有基因都在血液中表达,因此仅对少数病例进行了 RT-qPCR 分析。

研究结果的更广泛意义

我们的阵列-CGH 筛选结果表明,不同的 CNVs 可能与疾病的发生有关,从而支持 POI 极高的遗传异质性。由于近 50%的病例为阴性罕见卵巢相关 CNVs,因此阵列-CGH 与下一代测序相结合可能是获得 POI 患者全面遗传特征的最佳方法。

研究资金/竞争利益:得到意大利卫生部“Ricerca Corrente”(08C203_2012)和“Ricerca Finalizzata”(GR-2011-02351636,BIOEFFECT)拨款的支持,由意大利辅助医学研究所提供。

https://cdn.ncbi.nlm.nih.gov/pmc/blobs/1076/6389867/1c597be4ba3b/dey389f01.jpg

文献AI研究员

20分钟写一篇综述,助力文献阅读效率提升50倍。

立即体验

用中文搜PubMed

大模型驱动的PubMed中文搜索引擎

马上搜索

文档翻译

学术文献翻译模型,支持多种主流文档格式。

立即体验