Suppr超能文献

受体酪氨酸激酶依赖性 PI3K 激活是 KRAS 突变的人结直肠癌细胞系中 EGFR/RAS/MAPK 通路垂直抑制的逃逸机制。

Receptor tyrosine kinase-dependent PI3K activation is an escape mechanism to vertical suppression of the EGFR/RAS/MAPK pathway in KRAS-mutated human colorectal cancer cell lines.

机构信息

Department of Precision Medicine, Università degli studi della Campania "Luigi Vanvitelli", 80131, Naples, Italy.

Centro Cellex, Vall D'Hebron Institute of Oncology (VHIO), Barcelona, Spain.

出版信息

J Exp Clin Cancer Res. 2019 Jan 28;38(1):41. doi: 10.1186/s13046-019-1035-0.

Abstract

BACKGROUND

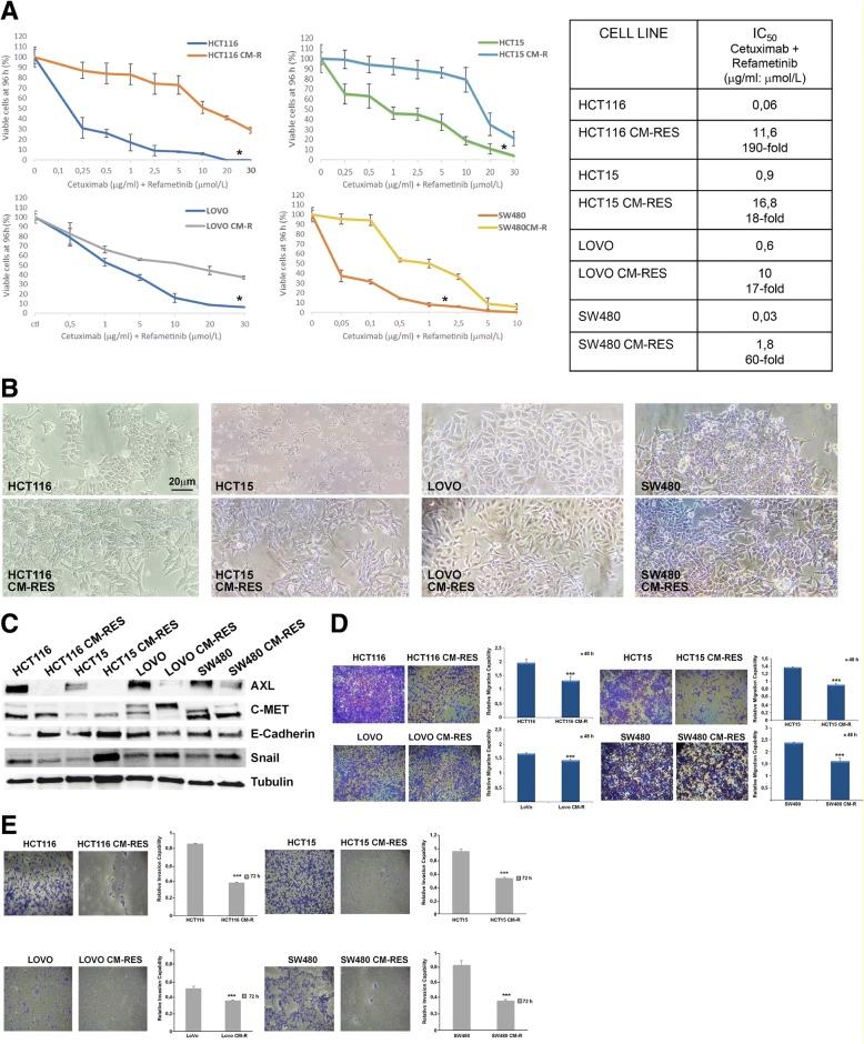
Previous studies showed that the combination of an anti-Epidermal growth factor (EGFR) and a MEK-inhibitor is able to prevent the onset of resistance to anti-EGFR monoclonal antibodies in KRAS-wild type colorectal cancer (CRC), while the same combination reverts anti-EGFR primary resistance in KRAS mutated CRC cell lines. However, rapid onset of resistance is a limit to combination therapies in KRAS mutated CRC.

METHODS

We generated four different KRAS mutated CRC cell lines resistant to a combination of cetuximab (an anti-EGFR antibody) and refametinib (a selective MEK-inhibitor) after continuous exposure to increasing concentration of the drugs. We characterized these resistant cell lines by evaluating the expression and activation status of a panel of receptor tyrosine kinases (RTKs) and intracellular transducers by immunoblot and qRT-PCR. Oncomine comprehensive assay and microarray analysis were carried out to investigate new acquired mutations or transcriptomic adaptation, respectively, in the resistant cell lines. Immunofluorescence assay was used to show the localization of RTKs in resistant and parental clones.

RESULTS

We found that PI3K-AKT pathway activation acts as an escape mechanism in cell lines with acquired resistance to combined inhibition of EGFR and MEK. AKT pathway activation is coupled to the activation of multiple RTKs such as HER2, HER3 and IGF1R, though its pharmacological inhibition is not sufficient to revert the resistant phenotype. PI3K pathway activation is mediated by autocrine loops and by heterodimerization of multiple receptors.

CONCLUSIONS

PI3K activation plays a central role in the acquired resistance to the combination of anti-EGFR and MEK-inhibitor in KRAS mutated colorectal cancer cell lines. PI3K activation is cooperatively achieved through the activation of multiple RTKs such as HER2, HER3 and IGF1R.

摘要

背景

先前的研究表明,抗表皮生长因子(EGFR)与 MEK 抑制剂的联合应用能够预防 KRAS 野生型结直肠癌(CRC)中抗 EGFR 单克隆抗体耐药的发生,而相同的联合应用可使 KRAS 突变 CRC 细胞系中的抗 EGFR 原发性耐药逆转。然而,KRAS 突变 CRC 中联合治疗的快速耐药是一个限制因素。

方法

我们通过连续暴露于逐渐增加的药物浓度,在 4 种不同的对西妥昔单抗(抗 EGFR 抗体)和 refametinib(一种选择性 MEK 抑制剂)联合治疗产生耐药的 KRAS 突变 CRC 细胞系中生成了这种耐药。我们通过免疫印迹和 qRT-PCR 评估了一系列受体酪氨酸激酶(RTKs)和细胞内转导物的表达和激活状态来对这些耐药细胞系进行了表征。Oncomine 综合分析和微阵列分析分别用于研究耐药细胞系中获得的新突变或转录组适应。免疫荧光分析用于显示 RTKs 在耐药和亲本克隆中的定位。

结果

我们发现,PI3K-AKT 通路的激活是细胞系对 EGFR 和 MEK 联合抑制获得性耐药的一种逃逸机制。AKT 通路的激活与多个 RTKs 的激活耦联,如 HER2、HER3 和 IGF1R,但对其药理学抑制不足以逆转耐药表型。PI3K 通路的激活是通过自分泌环和多个受体的异二聚化来介导的。

结论

PI3K 激活在 KRAS 突变结直肠癌细胞系对 EGFR 和 MEK 抑制剂联合治疗的获得性耐药中起着核心作用。PI3K 激活是通过 HER2、HER3 和 IGF1R 等多个 RTKs 的激活来共同实现的。

https://cdn.ncbi.nlm.nih.gov/pmc/blobs/e03b/6350302/ec03eb0cdbcd/13046_2019_1035_Fig1_HTML.jpg

文献AI研究员

20分钟写一篇综述,助力文献阅读效率提升50倍。

立即体验

用中文搜PubMed

大模型驱动的PubMed中文搜索引擎

马上搜索

文档翻译

学术文献翻译模型,支持多种主流文档格式。

立即体验