Suppr超能文献

巨噬细胞中脂肪酸摄取的遗传需求。

The genetic requirements of fatty acid import by within macrophages.

机构信息

Department of Microbiology and Immunology, College of Veterinary Medicine, Cornell University, Ithaca, United States.

出版信息

Elife. 2019 Feb 8;8:e43621. doi: 10.7554/eLife.43621.

Abstract

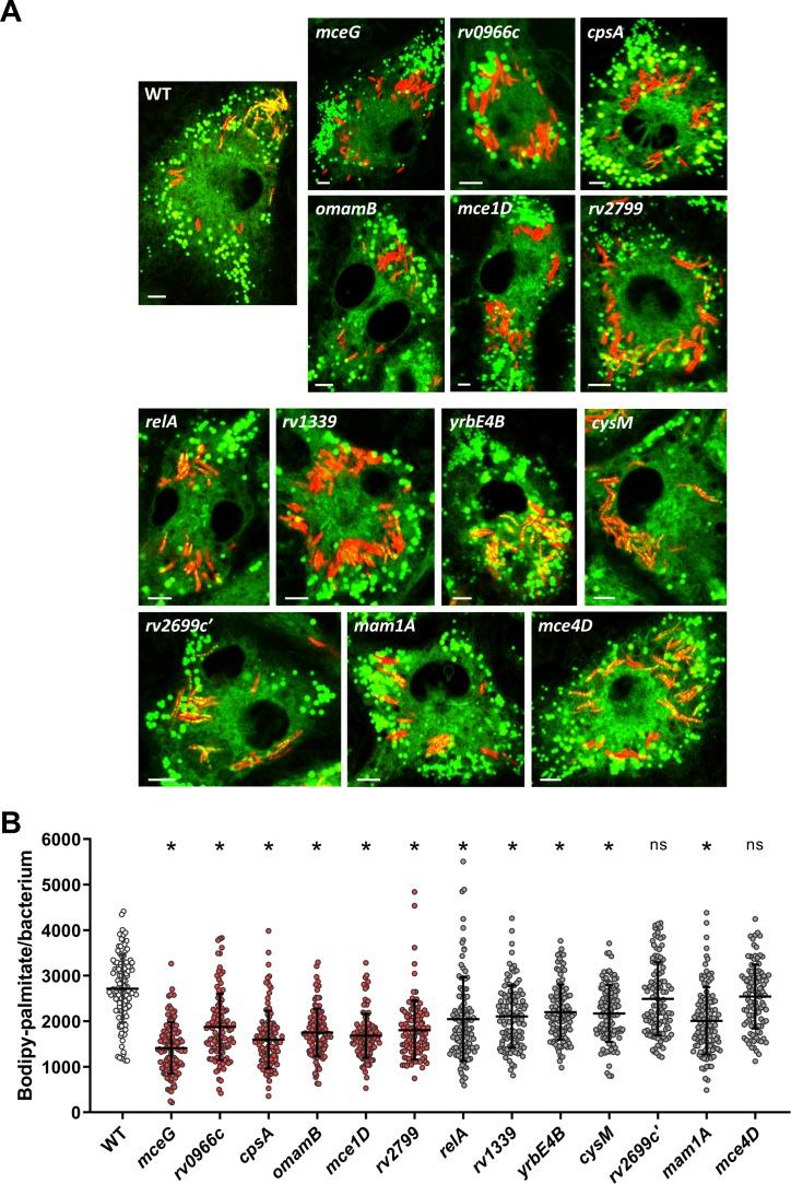
(Mtb) imports and metabolizes fatty acids to maintain infection within human macrophages. Although this is a well-established paradigm, the bacterial factors required for fatty acid import are poorly understood. Previously, we found that LucA and Mce1 are required for fatty acid import in Mtb (Nazarova et al., 2017). Here, we identified additional Mtb mutants that have a reduced ability to import a fluorescent fatty acid substrate during infection within macrophages. This screen identified the novel genes as and as be necessary for fatty acid import and confirmed the central role for Rv3723/LucA and putative components of the Mce1 fatty acid transporter (Rv0200/OmamB, Rv0172/Mce1D, and Rv0655/MceG) in this process.

摘要

(结核分枝杆菌)从人体巨噬细胞中摄取和代谢脂肪酸以维持感染。尽管这是一个既定的范例,但对于脂肪酸摄取所需的细菌因素却知之甚少。此前,我们发现 LucA 和 Mce1 是结核分枝杆菌摄取脂肪酸所必需的(Nazarova 等人,2017 年)。在这里,我们鉴定了在感染巨噬细胞期间摄取荧光脂肪酸底物能力降低的其他结核分枝杆菌突变体。该筛选鉴定了 和 这两个新基因是脂肪酸摄取所必需的,并证实了 Rv3723/LucA 的核心作用以及假定的 Mce1 脂肪酸转运蛋白(Rv0200/OmamB、Rv0172/Mce1D 和 Rv0655/MceG)的成分在这个过程中。

https://cdn.ncbi.nlm.nih.gov/pmc/blobs/cd1d/6368401/871fd4e7e7a4/elife-43621-fig1.jpg

文献AI研究员

20分钟写一篇综述,助力文献阅读效率提升50倍。

立即体验

用中文搜PubMed

大模型驱动的PubMed中文搜索引擎

马上搜索

文档翻译

学术文献翻译模型,支持多种主流文档格式。

立即体验