Suppr超能文献

抑制脂肪酸氧化可促进巨噬细胞对结核分枝杆菌的控制。

Inhibition of Fatty Acid Oxidation Promotes Macrophage Control of Mycobacterium tuberculosis.

机构信息

Division of Infectious Diseases, Department of Medicine, Washington University School of Medicine, St. Louis, Missouri, USA.

Department of Molecular Microbiology, Washington University School of Medicine, St. Louis, Missouri, USA.

出版信息

mBio. 2020 Jul 7;11(4):e01139-20. doi: 10.1128/mBio.01139-20.

Abstract

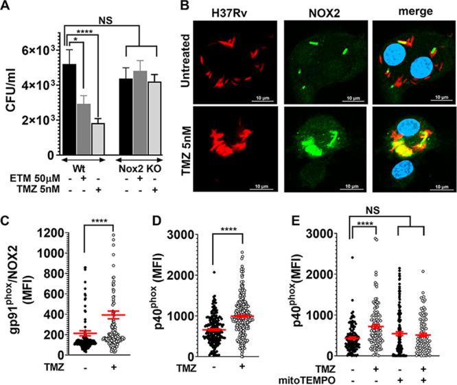
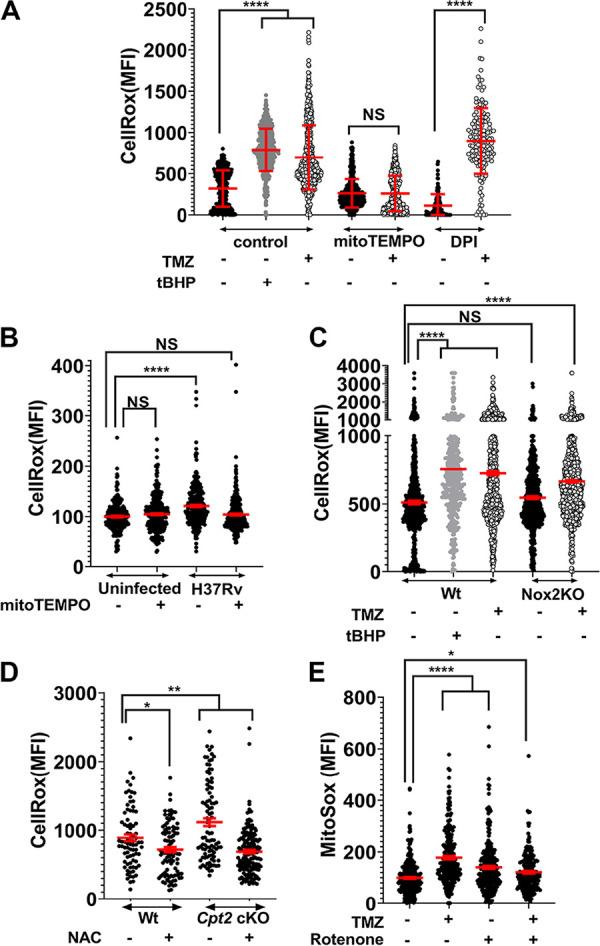
Macrophage activation involves metabolic reprogramming to support antimicrobial cellular functions. How these metabolic shifts influence the outcome of infection by intracellular pathogens remains incompletely understood. (Mtb) modulates host metabolic pathways and utilizes host nutrients, including cholesterol and fatty acids, to survive within macrophages. We found that intracellular growth of Mtb depends on host fatty acid catabolism: when host fatty acid β-oxidation (FAO) was blocked chemically with trimetazidine, a compound in clinical use, or genetically by deletion of the mitochondrial fatty acid transporter carnitine palmitoyltransferase 2 (CPT2), Mtb failed to grow in macrophages, and its growth was attenuated in mice. Mechanistic studies support a model in which inhibition of FAO generates mitochondrial reactive oxygen species, which enhance macrophage NADPH oxidase and xenophagy activity to better control Mtb infection. Thus, FAO inhibition promotes key antimicrobial functions of macrophages and overcomes immune evasion mechanisms of Mtb. (Mtb) is the leading infectious disease killer worldwide. We discovered that intracellular Mtb fails to grow in macrophages in which fatty acid β-oxidation (FAO) is blocked. Macrophages treated with FAO inhibitors rapidly generate a burst of mitochondria-derived reactive oxygen species, which promotes NADPH oxidase recruitment and autophagy to limit the growth of Mtb. Furthermore, we demonstrate the ability of trimetazidine to reduce pathogen burden in mice infected with Mtb. These studies will add to the knowledge of how host metabolism modulates Mtb infection outcomes.

摘要

巨噬细胞的激活涉及代谢重编程以支持抗微生物细胞功能。这些代谢转变如何影响细胞内病原体感染的结果尚不完全清楚。(Mtb)调节宿主代谢途径并利用宿主营养物,包括胆固醇和脂肪酸,在巨噬细胞内生存。我们发现 Mtb 的细胞内生长依赖于宿主脂肪酸分解代谢:当宿主脂肪酸β-氧化(FAO)被三苯双脒(一种临床使用的化合物)化学阻断或通过缺失线粒体脂肪酸转运蛋白肉碱棕榈酰转移酶 2(CPT2)基因阻断时,Mtb 无法在巨噬细胞中生长,并且其在小鼠中的生长受到抑制。机制研究支持这样一种模型,即 FAO 抑制产生线粒体活性氧,这增强了巨噬细胞 NADPH 氧化酶和异噬活性,以更好地控制 Mtb 感染。因此,FAO 抑制促进了巨噬细胞的关键抗菌功能,并克服了 Mtb 的免疫逃避机制。(Mtb)是全球领先的传染病杀手。我们发现,在脂肪酸β-氧化(FAO)被阻断的巨噬细胞中,细胞内 Mtb 无法生长。用 FAO 抑制剂处理的巨噬细胞会迅速产生一波线粒体来源的活性氧,这促进了 NADPH 氧化酶的募集和自噬,从而限制了 Mtb 的生长。此外,我们证明了三苯双脒在感染 Mtb 的小鼠中减少病原体负担的能力。这些研究将增加对宿主代谢如何调节 Mtb 感染结果的认识。

https://cdn.ncbi.nlm.nih.gov/pmc/blobs/47dd/7343992/84044a764f88/mBio.01139-20-f0001.jpg

文献AI研究员

20分钟写一篇综述,助力文献阅读效率提升50倍。

立即体验

用中文搜PubMed

大模型驱动的PubMed中文搜索引擎

马上搜索

文档翻译

学术文献翻译模型,支持多种主流文档格式。

立即体验