Suppr超能文献

单细胞转录组学揭示调节性 T 细胞的组织适应性轨迹。

Single-Cell Transcriptomics of Regulatory T Cells Reveals Trajectories of Tissue Adaptation.

机构信息

Wellcome Sanger Institute, Wellcome Genome Campus, Hinxton, UK; Centre of Biological Engineering, University of Minho, Braga, Portugal.

Wellcome Sanger Institute, Wellcome Genome Campus, Hinxton, UK.

出版信息

Immunity. 2019 Feb 19;50(2):493-504.e7. doi: 10.1016/j.immuni.2019.01.001. Epub 2019 Feb 5.

Abstract

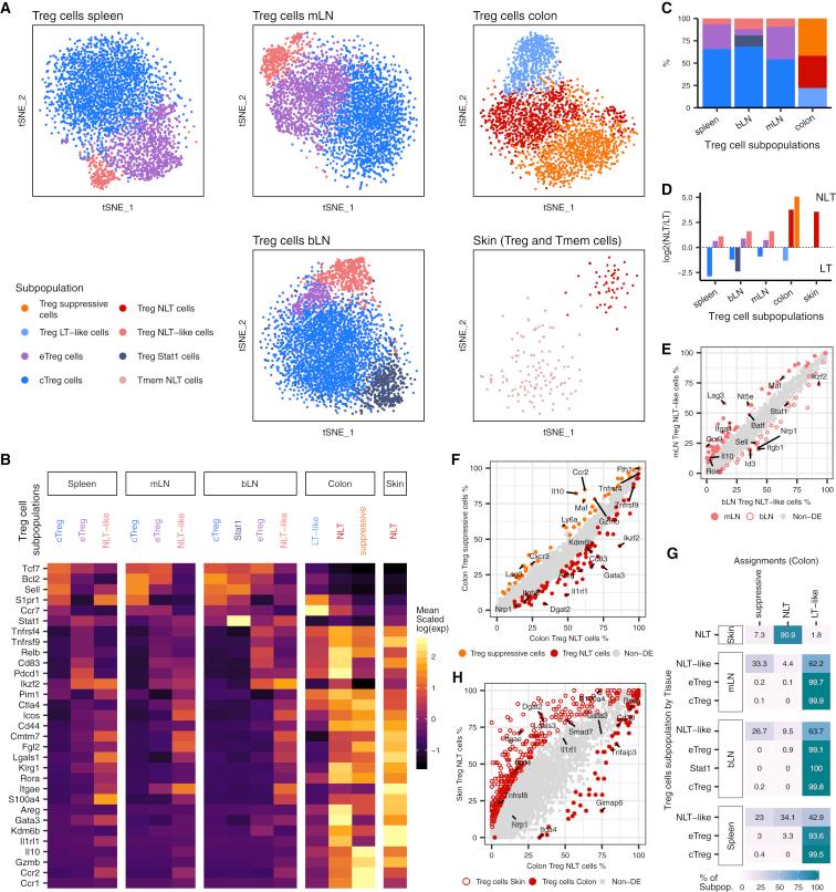
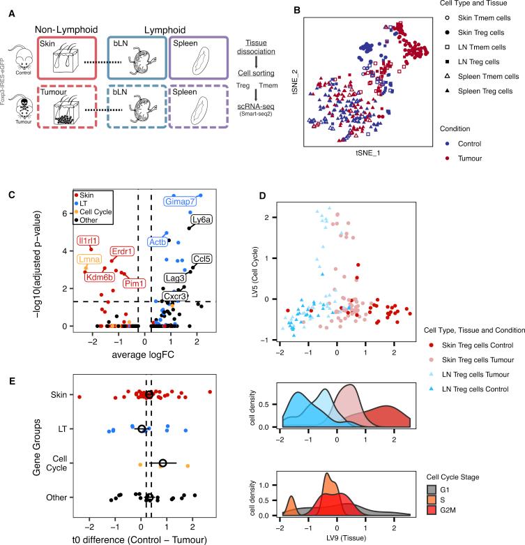
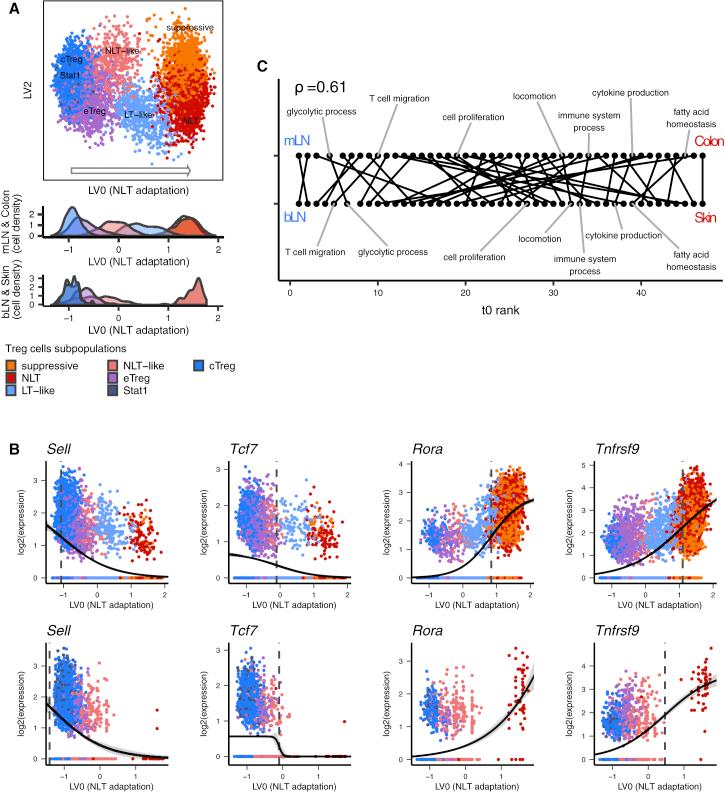
Non-lymphoid tissues (NLTs) harbor a pool of adaptive immune cells with largely unexplored phenotype and development. We used single-cell RNA-seq to characterize 35,000 CD4 regulatory (Treg) and memory (Tmem) T cells in mouse skin and colon, their respective draining lymph nodes (LNs) and spleen. In these tissues, we identified Treg cell subpopulations with distinct degrees of NLT phenotype. Subpopulation pseudotime ordering and gene kinetics were consistent in recruitment to skin and colon, yet the initial NLT-priming in LNs and the final stages of NLT functional adaptation reflected tissue-specific differences. Predicted kinetics were recapitulated using an in vivo melanoma-induction model, validating key regulators and receptors. Finally, we profiled human blood and NLT Treg and Tmem cells, and identified cross-mammalian conserved tissue signatures. In summary, we describe the relationship between Treg cell heterogeneity and recruitment to NLTs through the combined use of computational prediction and in vivo validation.

摘要

非淋巴组织(NLT)中存在着大量尚未被探索的适应性免疫细胞库,具有不同的表型和发育特征。我们使用单细胞 RNA 测序技术,对小鼠皮肤和结肠中的 35000 个 CD4 调节性(Treg)和记忆性(Tmem)T 细胞,以及它们各自引流的淋巴结(LNs)和脾脏中的细胞进行了分析。在这些组织中,我们鉴定出了具有不同程度 NLT 表型的 Treg 细胞亚群。在招募到皮肤和结肠的过程中,亚群的伪时间排序和基因动力学是一致的,但在 LNs 中的初始 NLT 启动和 NLT 功能适应的最终阶段反映了组织特异性的差异。使用体内黑色素瘤诱导模型进行了预测动力学的验证,验证了关键的调节因子和受体。最后,我们对人类血液和 NLT 的 Treg 和 Tmem 细胞进行了分析,并鉴定出了跨物种保守的组织特征。总之,我们通过计算预测和体内验证的结合,描述了 Treg 细胞异质性与 NLT 招募之间的关系。

https://cdn.ncbi.nlm.nih.gov/pmc/blobs/240e/6382439/71c43f19ae7d/fx1.jpg

文献AI研究员

20分钟写一篇综述,助力文献阅读效率提升50倍。

立即体验

用中文搜PubMed

大模型驱动的PubMed中文搜索引擎

马上搜索

文档翻译

学术文献翻译模型,支持多种主流文档格式。

立即体验