Suppr超能文献

THO 复合物亚基 7 同源物通过靶向 TBK1 负调控细胞抗病毒反应针对 RNA 病毒。

THO Complex Subunit 7 Homolog Negatively Regulates Cellular Antiviral Response against RNA Viruses by Targeting TBK1.

机构信息

Key Laboratory of Functional Small Organic Molecules, Ministry of Education and College of Life Science, Jiangxi Normal University, 99 Ziyang Avenue, Nanchang 330022, Jiangxi, China.

Department of Anesthesiology, McGovern Medical School, University of Texas Health Science Center at Houston, Houston, TX 77030, USA.

出版信息

Viruses. 2019 Feb 15;11(2):158. doi: 10.3390/v11020158.

Abstract

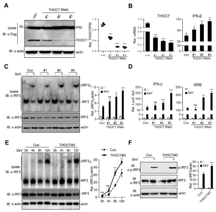
RNA virus invasion induces a cytosolic RIG-I-like receptor (RLR) signaling pathway by promoting assembly of the Mitochondrial antiviral-signaling protein (MAVS) signalosome and triggers the rapid production of type I interferons (IFNs) and proinflammatory cytokines. During this process, the pivotal kinase TANK binding kinase 1 (TBK1) is recruited to the MAVS signalosome to transduce a robust innate antiviral immune response by phosphorylating transcription factors interferon regulatory factor 3 (IRF3) and nuclear factor (NF)-κB and promoting their nuclear translocation. However, the molecular mechanisms underlying the negative regulation of TBK1 are largely unknown. In the present study, we found that THO complex subunit 7 homolog (THOC7) negatively regulated the cellular antiviral response by promoting the proteasomal degradation of TBK1. THOC7 overexpression potently inhibited Sendai virus- or polyI:C-induced IRF3 dimerization and phosphorylation and IFN-β production. In contrast, THOC7 knockdown had the opposite effects. Moreover, we simulated a node-activated pathway to show that THOC7 regulated the RIG-I-like receptors (RLR)-/MAVS-dependent signaling cascade at the TBK1 level. Furthermore, THOC7 was involved in the MAVS signalosome and promoted TBK1 degradation by increasing its K48 ubiquitin-associated polyubiquitination. Together, these findings suggest that THOC7 negatively regulates type I IFN production by promoting TBK1 proteasomal degradation, thus improving our understanding of innate antiviral immune responses.

摘要

RNA 病毒入侵通过促进 Mitochondrial antiviral-signaling protein(MAVS)信号小体的组装,诱导细胞质 RIG-I 样受体(RLR)信号通路,并触发 I 型干扰素(IFNs)和促炎细胞因子的快速产生。在这个过程中,关键激酶 TANK binding kinase 1(TBK1)被招募到 MAVS 信号小体,通过磷酸化转录因子干扰素调节因子 3(IRF3)和核因子(NF)-κB 并促进其核易位,从而传递强大的先天抗病毒免疫反应。然而,TBK1 的负调控的分子机制在很大程度上尚不清楚。在本研究中,我们发现 THO 复合物亚基 7 同源物(THOC7)通过促进 TBK1 的蛋白酶体降解来负调控细胞抗病毒反应。THOC7 的过表达强烈抑制了 Sendai 病毒或 polyI:C 诱导的 IRF3 二聚化和磷酸化以及 IFN-β 的产生。相比之下,THOC7 的敲低则产生相反的效果。此外,我们模拟了一个节点激活途径,表明 THOC7 在 TBK1 水平上调节 RIG-I 样受体(RLR)/MAVS 依赖性信号级联。此外,THOC7 参与 MAVS 信号小体,并通过增加其 K48 泛素相关多泛素化来促进 TBK1 的降解。总之,这些发现表明,THOC7 通过促进 TBK1 的蛋白酶体降解来负调控 I 型 IFN 的产生,从而提高我们对先天抗病毒免疫反应的理解。

https://cdn.ncbi.nlm.nih.gov/pmc/blobs/ee7b/6410154/12f5d495906d/viruses-11-00158-g001.jpg

文献AI研究员

20分钟写一篇综述,助力文献阅读效率提升50倍。

立即体验

用中文搜PubMed

大模型驱动的PubMed中文搜索引擎

马上搜索

文档翻译

学术文献翻译模型,支持多种主流文档格式。

立即体验