Suppr超能文献

激酶 MAP4K1 通过促进 TBK1/IKKε 的蛋白酶体降解来抑制细胞质 RNA 诱导的抗病毒信号。

The Kinase MAP4K1 Inhibits Cytosolic RNA-Induced Antiviral Signaling by Promoting Proteasomal Degradation of TBK1/IKKε.

机构信息

College of Life Science, Jiangxi Normal Universitygrid.411862.8, Nanchang, China.

School of Basic Medicine, Gannan Medical University, Ganzhou, China.

出版信息

Microbiol Spectr. 2021 Dec 22;9(3):e0145821. doi: 10.1128/Spectrum.01458-21. Epub 2021 Dec 15.

Abstract

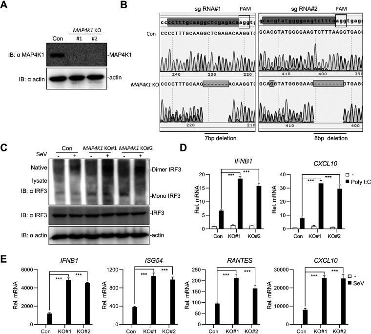
TANK-binding kinase 1 (TBK1)/IκB kinase-ε (IKKε) mediates robust production of type I interferons (IFN-I) and proinflammatory cytokines in response to acute viral infection. However, excessive or prolonged production of IFN-I is harmful and even fatal to the host by causing autoimmune disorders. In this study, we identified mitogen-activated protein kinase kinase kinase kinase 1 (MAP4K1) as a negative regulator in the RIG-I-like receptor (RLR) signaling pathway. MAP4K1, a member of Ste20-like serine/threonine kinases, was previously known as a prominent regulator in adaptive immunity by downregulating T-cell receptor (TCR) signaling and B-cell receptor (BCR) signaling. However, its role in regulating antiviral innate immune signaling is still unclear. This study reports an undiscovered role of MAP4K1, which inhibits RLR signaling by targeting TBK1/IKKε for proteasomal degradation via the ubiquitin ligase DTX4. We initially identify MAP4K1 as an interacting partner of TBK1 by yeast two-hybrid screens and subsequently investigate its function in RLR-mediated antiviral signaling pathways. Overexpression of MAP4K1 significantly inhibits RNA virus-triggered activation of IFN-β and the production of proinflammatory cytokines. Consistently, knockdown or knockout experiments show opposite effects. Furthermore, MAP4K1 promotes the degradation of TBK1/IKKε by K48-linked ubiquitination via DTX4. Knockdown of DTX4 abrogated the ubiquitination and degradation of TBK1/IKKε. Collectively, our results identify that MAP4K1 acts as a negative regulator in antiviral innate immunity by targeting TBK1/IKKε, discover a novel TBK1 inhibitor, and extend a novel functional role of MAP4K1 in immunity. TANK-binding kinase 1 (TBK1)/IκB kinase-ε (IKKε) mediates robust production of type I interferons (IFN-I) and proinflammatory cytokines to restrict the spread of invading viruses. However, excessive or prolonged production of IFN-I is harmful to the host by causing autoimmune disorders. In this study, we identified that mitogen-activated protein kinase kinase kinase kinase 1 (MAP4K1) is a negative regulator in the RLR signaling pathway. Notably, MAP4K1 promotes the degradation of TBK1/IKKε by K48-linked ubiquitination via the ubiquitin ligase DTX4, leading to the negative regulation of the IFN signaling pathway. Previous studies showed that MAP4K1 has a pivotal function in adaptive immune responses. This study identifies that MAP4K1 also plays a vital role in innate immunity and outlines a novel mechanism by which the IFN signaling pathway is tightly controlled to avoid excessive inflammation. Our study documents a novel TBK1 inhibitor, which serves as a potential therapeutic target for autoimmune diseases, and elucidated a significant function for MAP4K1 linked to innate immunity in addition to subsequent adaptive immunity.

摘要

TANK 结合激酶 1(TBK1)/IκB 激酶-ε(IKKε)介导了对急性病毒感染的 I 型干扰素(IFN-I)和促炎细胞因子的强烈产生。然而,IFN-I 的过度或延长产生对宿主是有害的,甚至是致命的,因为它会导致自身免疫疾病。在这项研究中,我们鉴定了丝裂原活化蛋白激酶激酶激酶激酶 1(MAP4K1)作为 RIG-I 样受体(RLR)信号通路中的负调节剂。MAP4K1 是一种丝氨酸/苏氨酸激酶 Ste20 样激酶,以前被称为通过下调 T 细胞受体(TCR)信号和 B 细胞受体(BCR)信号在适应性免疫中是一个重要的调节剂。然而,其在调节抗病毒先天免疫信号中的作用仍不清楚。本研究报告了 MAP4K1 的一个未被发现的作用,即通过泛素连接酶 DTX4 靶向 TBK1/IKKε 进行蛋白酶体降解,从而抑制 RLR 信号。我们最初通过酵母双杂交筛选鉴定 MAP4K1 作为 TBK1 的相互作用伙伴,随后研究其在 RLR 介导的抗病毒信号通路中的功能。MAP4K1 的过表达显著抑制 RNA 病毒触发的 IFN-β 的激活和促炎细胞因子的产生。一致地,敲低或敲除实验显示出相反的效果。此外,MAP4K1 通过 DTX4 通过 K48 连接的泛素化促进 TBK1/IKKε 的降解。DTX4 的敲低消除了 TBK1/IKKε 的泛素化和降解。总之,我们的结果表明 MAP4K1 通过靶向 TBK1/IKKε 作为抗病毒先天免疫的负调节剂,发现了一种新型 TBK1 抑制剂,并扩展了 MAP4K1 在免疫中的新型功能作用。TANK 结合激酶 1(TBK1)/IκB 激酶-ε(IKKε)介导了 I 型干扰素(IFN-I)和促炎细胞因子的强烈产生,以限制入侵病毒的传播。然而,IFN-I 的过度或延长产生会通过引起自身免疫疾病对宿主造成伤害。在这项研究中,我们发现丝裂原活化蛋白激酶激酶激酶激酶 1(MAP4K1)是 RLR 信号通路的负调节剂。值得注意的是,MAP4K1 通过泛素连接酶 DTX4 通过 K48 连接的泛素化促进 TBK1/IKKε 的降解,从而负调控 IFN 信号通路。先前的研究表明 MAP4K1 在适应性免疫反应中具有关键作用。本研究表明 MAP4K1 也在先天免疫中发挥重要作用,并概述了 IFN 信号通路受到严格控制以避免过度炎症的新机制。我们的研究记录了一种新型 TBK1 抑制剂,它可作为自身免疫疾病的潜在治疗靶点,并阐明了 MAP4K1 与先天免疫相关的重要功能,以及随后的适应性免疫。

https://cdn.ncbi.nlm.nih.gov/pmc/blobs/9ddd/8672915/e4c2a8273767/spectrum.01458-21-f001.jpg

文献AI研究员

20分钟写一篇综述,助力文献阅读效率提升50倍。

立即体验

用中文搜PubMed

大模型驱动的PubMed中文搜索引擎

马上搜索

文档翻译

学术文献翻译模型,支持多种主流文档格式。

立即体验