Suppr超能文献

BAG6 通过靶向 VISA/MAVS 负调控 RLR 信号通路。

BAG6 negatively regulates the RLR signaling pathway by targeting VISA/MAVS.

机构信息

College of Life Science, Jiangxi Normal University, Nanchang, China.

出版信息

Front Immunol. 2022 Aug 15;13:972184. doi: 10.3389/fimmu.2022.972184. eCollection 2022.

Abstract

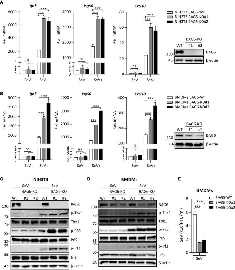
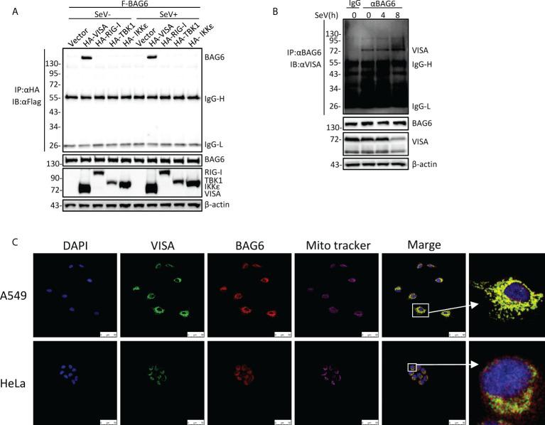
The virus-induced signaling adaptor protein VISA (also known as MAVS, ISP-1, Cardif) is a critical adaptor protein in the innate immune response to RNA virus infection. Upon viral infection, VISA self-aggregates to form a sizeable prion-like complex and recruits downstream signal components for signal transduction. Here, we discover that BAG6 (BCL2-associated athanogene 6, formerly BAT3 or Scythe) is an essential negative regulator in the RIG-I-like receptor signaling pathway. BAG6 inhibits the aggregation of VISA by promoting the K48-linked ubiquitination and specifically attenuates the recruitment of TRAF2 by VISA to inhibit RLR signaling. The aggregation of VISA and the interaction of VISA and TRAF2 are enhanced in BAG6-deficient cell lines after viral infection, resulting in the enhanced transcription level of downstream antiviral genes. Our research shows that BAG6 is a critical regulating factor in RIG-I/VISA-mediated innate immune response by targeting VISA.

摘要

病毒诱导的信号衔接蛋白 VISA(也称为 MAVS、ISP-1、Cardif)是 RNA 病毒感染固有免疫反应中的关键衔接蛋白。在病毒感染时,VISA 自我聚集形成一个相当大的类朊病毒样复合物,并招募下游信号成分进行信号转导。在这里,我们发现 BAG6(BCL2 相关抗凋亡基因 6,前称 BAT3 或 Scythe)是 RIG-I 样受体信号通路中的一个必需负调控因子。BAG6 通过促进 K48 连接的泛素化来抑制 VISA 的聚集,并特异性地抑制 VISA 对 TRAF2 的募集,从而抑制 RLR 信号。在病毒感染后,BAG6 缺陷细胞系中 VISA 的聚集和 VISA 与 TRAF2 的相互作用增强,导致下游抗病毒基因的转录水平增强。我们的研究表明,BAG6 通过靶向 VISA 成为 RIG-I/VISA 介导的固有免疫反应的关键调节因子。

https://cdn.ncbi.nlm.nih.gov/pmc/blobs/52eb/9420869/b32f68be538f/fimmu-13-972184-g001.jpg

文献AI研究员

20分钟写一篇综述,助力文献阅读效率提升50倍。

立即体验

用中文搜PubMed

大模型驱动的PubMed中文搜索引擎

马上搜索

文档翻译

学术文献翻译模型,支持多种主流文档格式。

立即体验